- Έκφραση
- Ηχογράφηση
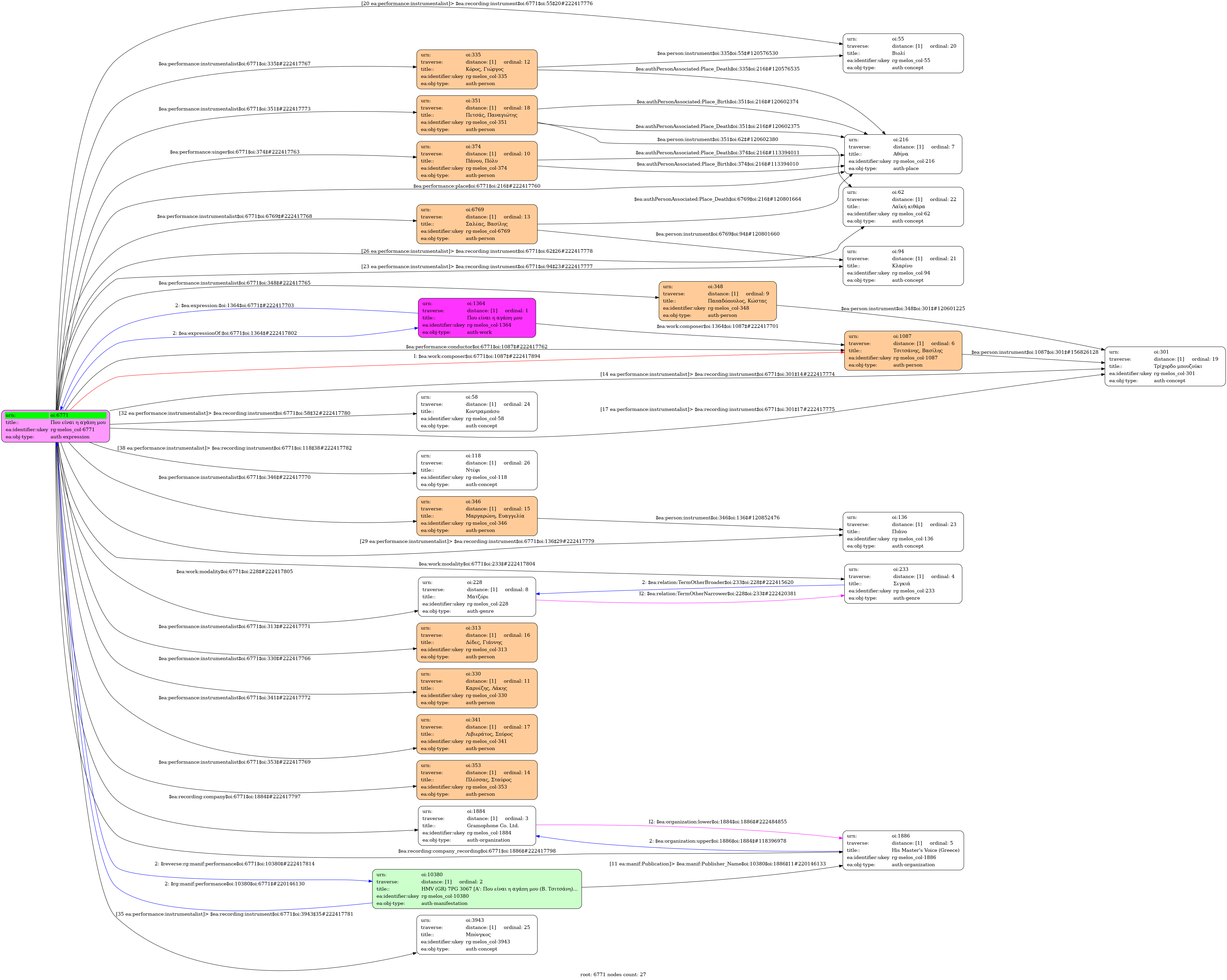
- Ελληνική
- 
        
        - Studio
 
- 9 Δεκεμβρίου 1961
- Πάνου, Πόλυ (1940-2013)
- Παπαδόπουλος, Κώστας (1937-) [Τρίχορδο μπουζούκι] | Καρνέζης, Λάκης (1937-) [Τρίχορδο μπουζούκι] | Κόρος, Γιώργος (1923-2014) [Βιολί] | Σαλέας, Βασίλης (1929-1972) [Κλαρίνο] | Πλέσσας, Σταύρος [Λαϊκή κιθάρα] | Μαργαρώνη, Ευαγγελία (1928-2018) [Πιάνο] | Δέδες, Γιάννης (?-2011) [Κοντραμπάσο] | Λιβιεράτος, Σπύρος [Μπόνγκος] | Πετσάς, Παναγιώτης (1915-1980) [Ντέφι]
- 
        
        - Λα μείζονα
 
- Σεγκιά | Ματζόρε
- 
        
        - Ναι
 
- 
        
        - 0' 30''
 
- 
        
        - 7XGA 1270
 
- 
        
        - 9649-30811
 
- 
        
        - 3' 12''
 
- 
        
        - 
                           Με καίει ο πόνος σαν φωτιά και λίγο λίγο σβήνω
 µου πήραν την αγάπη µου µου κλέψανε τον κρίνο
 Πού είναι η αγάπη µου να στρώσει το κρεβάτι µου
 έφυγε και πάει, πάει µανούλα µ’ πάει
 Χατίρι δεν σου χάλασα σ’ είχα σαν πριγκηπέσσα
 και σ’ αγαπούσα σαν τρελός µα συ δεν είχες µπέσαΠού είναι η αγάπη µου να στρώσει το κρεβάτι µου
 έφυγε και πάει, πάει µανούλα µ’ πάει
 Βρέθηκες µες στο βίο µου για την καταστροφή µου
 εσύ κακούργα χάλασες την όµορφη ζωή µου
 
- 
                           
- 
    
     - 2/4
- Quarter note ~ 92
- Μπαγιό
 
- 
        
		
- Πανεπιστήμιο Ιωαννίνων

