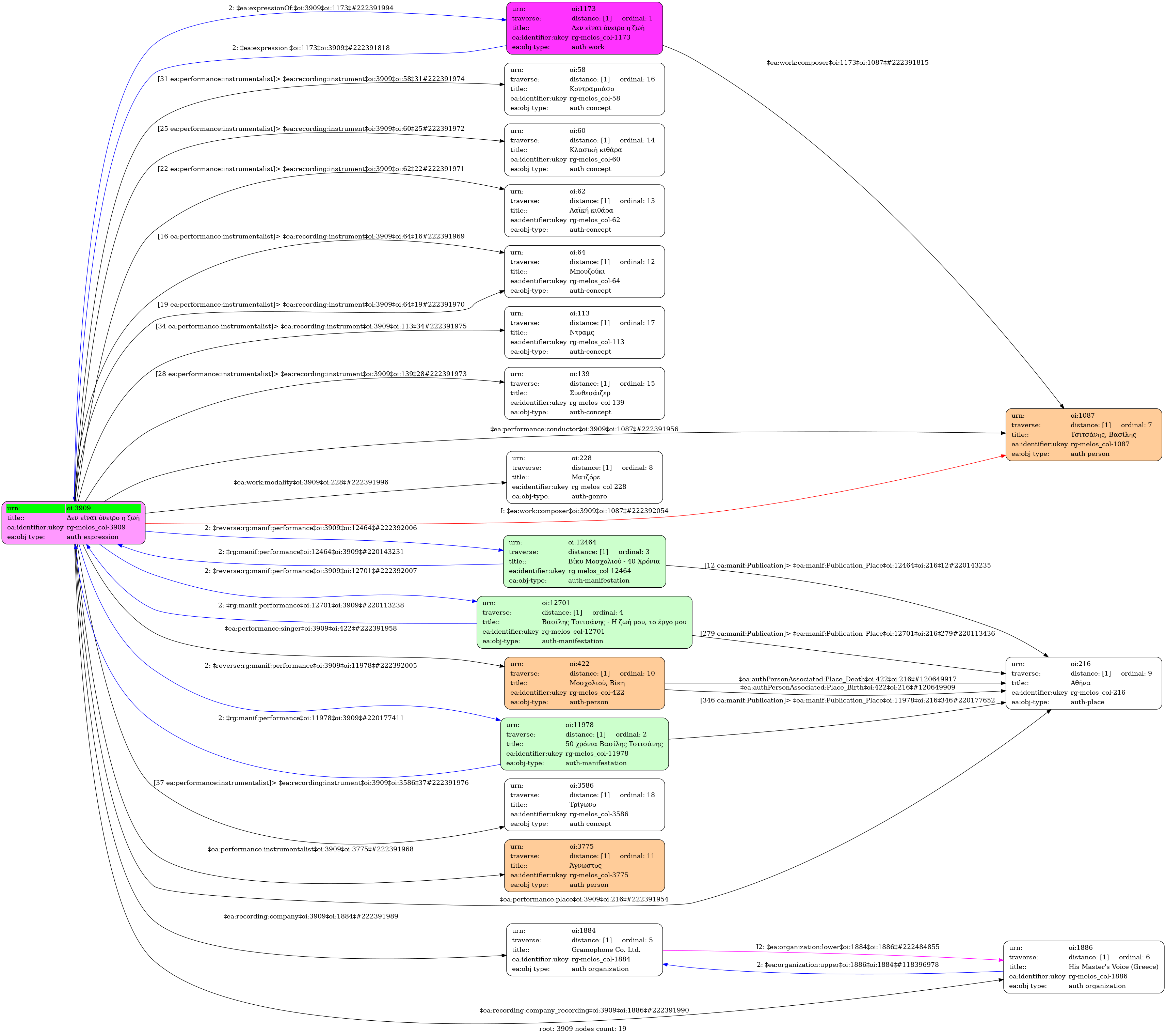
- Έκφραση
- Ηχογράφηση
- Ελληνική
-
- Studio
- 1968
- Μοσχολιού, Βίκη (1943-2005) [1η φωνή] | Μοσχολιού, Βίκη (1943-2005) [2η φωνή]
- Άγνωστος [Μπουζούκι] | Άγνωστος [Μπουζούκι] | Άγνωστος [Λαϊκή κιθάρα] | Άγνωστος [Κλασική κιθάρα] | Άγνωστος [Συνθεσάιζερ] | Άγνωστος [Κοντραμπάσο] | Άγνωστος [Ντραμς] | Άγνωστος [Τρίγωνο]
-
- Σολ μείζονα
- Ματζόρε
-
- Όχι
-
- 7XGA 2876
-
- 21550-4184
-
- 3' 18''
-
-
∆εν είναι όνειρο η ζωή δεν είναι πανηγύρι
απόψε που χωρίζουµε είναι πικρό ποτήρι
Τώρα τα βήµατα µε πάν’ στη φτωχογειτονιά µας
στο σπίτι που ήταν µάρτυρας στα τόσα βάσανά µας
∆εν είναι πόνος να πονεί µαχαίρι να πληγώνει
είναι φωτιά ο χωρισµός σε καίει και σε λιώνει
Τώρα τα βήµατα µε πάν’ στη φτωχογειτονιά µας
στο σπίτι που ήταν µάρτυρας στα τόσα βάσανά µας
-
-
- 9/8
- Eighth note ~ 60
- Ζεϊμπέκικος
-
- Πανεπιστήμιο Ιωαννίνων

