- Έκφραση
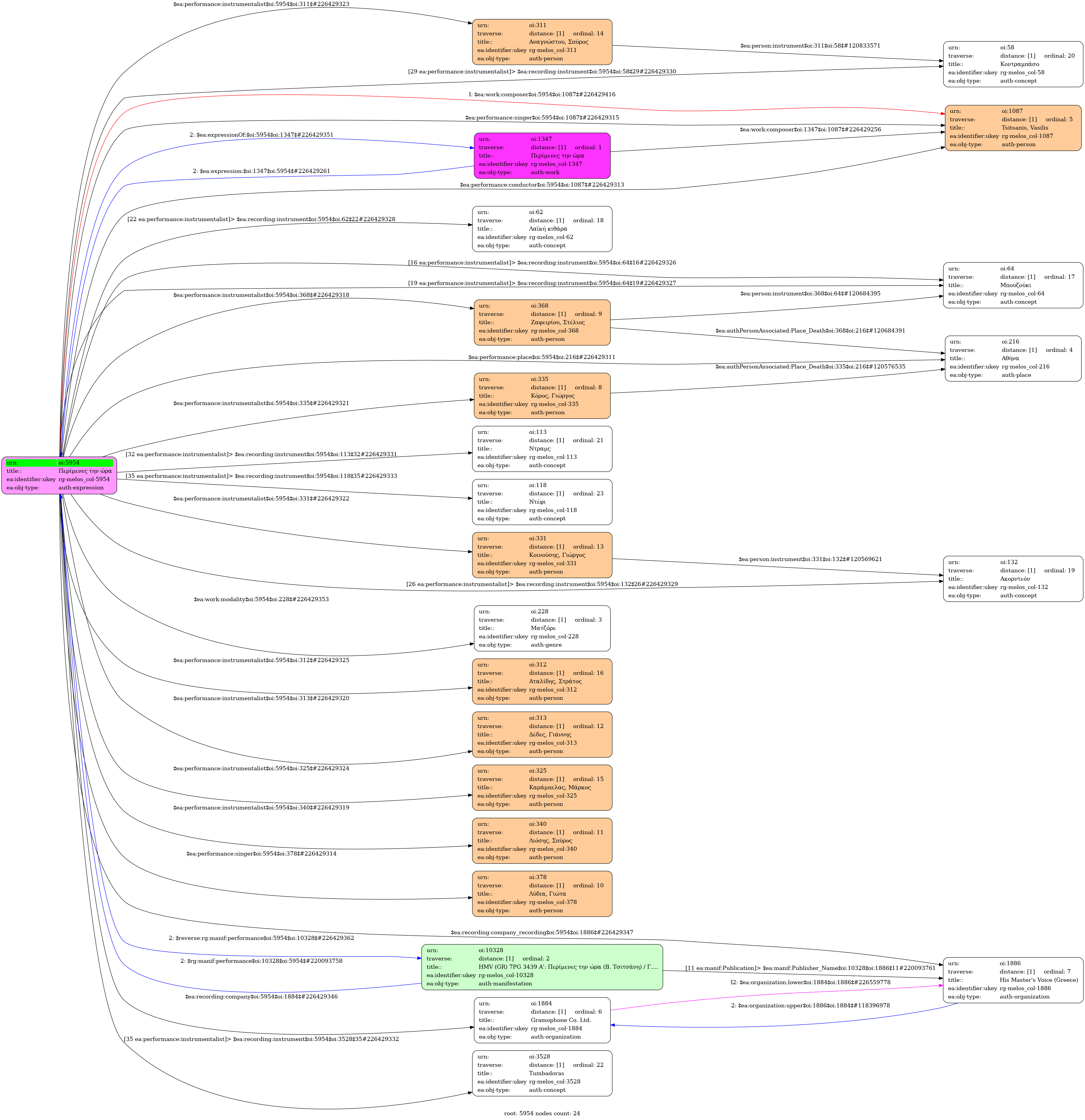
- Ηχογράφηση
- Ελληνική
-
- Studio
- 22 Οκτωβρίου 1964
- Λύδια, Γιώτα (1934-) [1η φωνή] | Τσιτσάνης, Βασίλης (1915-1984) [2η φωνή]
- Ζαφειρίου, Στέλιος (1937-2015) [Μπουζούκι] | Λιόσης, Σπύρος (1940-2005) [Μπουζούκι] | Δέδες, Γιάννης (?-2011) [Λαϊκή κιθάρα] | Κόρος, Γιώργος (1923-2014) | Κοινούσης, Γιώργος (1940-) [Ακορντεόν] | Αναγνώστου, Σπύρος [Κοντραμπάσο] | Καράμπελας, Μάρκος [Ντραμς] | Αταλίδης, Στράτος (1928-1998) [Tumbadoras, Ντέφι]
-
- Λα μείζονα
- Ματζόρε
-
- Όχι
-
- 7XGA 2125
-
- 48251-15815-64
-
- 2' 52''
-
-
Τώρα που ‘φυγες από µένα,
κάθεσαι παντού και µε κατηγορείς
Είχα δίκιο όταν σου ‘λεγα
πως εσύ ποτέ δε µ’ αγαπούσες
µε τα λόγια σου µε πλάνευες
και τη γλύκα των φιλιών µου ρουφούσες
και περίµενες, να πονέσω
να µ’ εκδικηθείς την ώρα
την κακία σου δείχνεις τώρα
την καρδιά σου την αιµοβόρα
-
-
- 5/8
- Eighth note ~ 223
-
- Πανεπιστήμιο Ιωαννίνων

