- Έκφραση
- Ηχογράφηση
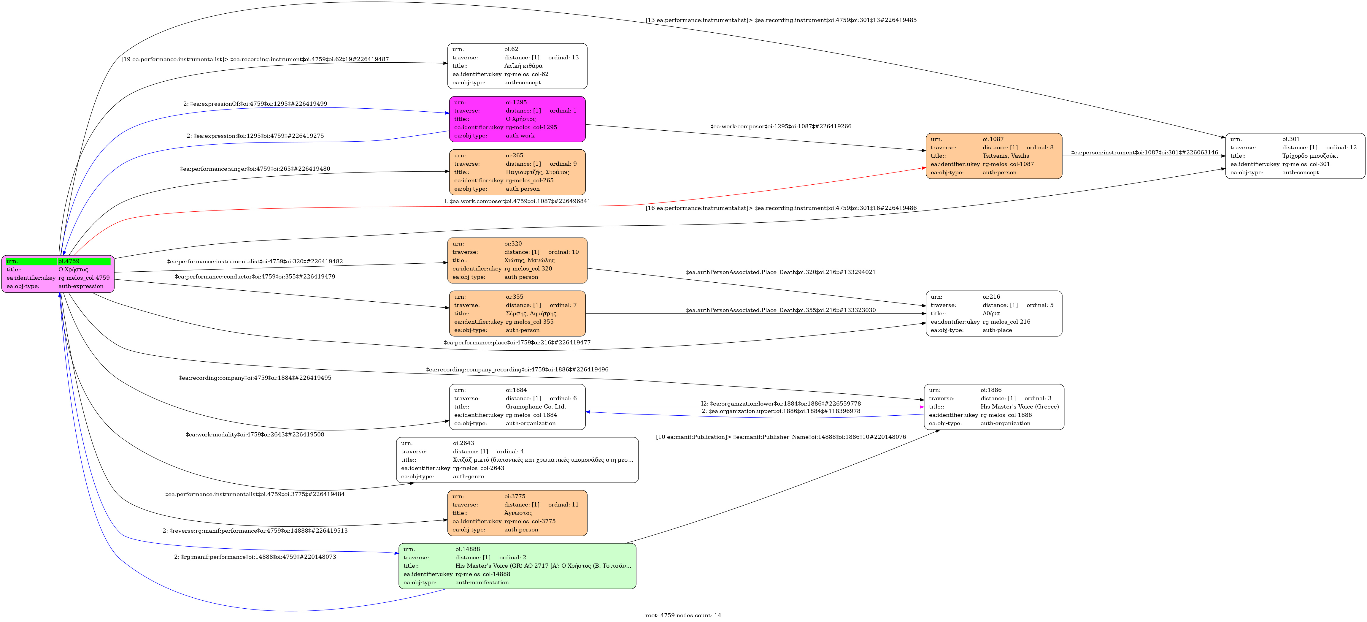
- Ελληνική
-
- Studio
- Νοέμβριος 1946
- Παγιουμτζής, Στράτος (1904-1971)
- Χιώτης, Μανώλης (1921-1970) [Τρίχορδο μπουζούκι] | Άγνωστος [Τρίχορδο μπουζούκι] | Άγνωστος [Λαϊκή κιθάρα]
-
- Φα μείζονα
- Χιτζάζ μικτό (διατονικές και χρωματικές υπομονάδες στη μεσαία περιοχή)
-
- Όχι
-
- OGA 1180-1
-
- 3' 07''
-
-
Κάτσε ν’ ακούσεις µια πενιά πιε κι ένα ποτηράκι
κι αν θες ζεµπέκικο καλό περίµενε λιγάκι
Πάρε σειρά γιατί µπορεί ίσως να µην προκάνεις
και µας συµβεί το σοβαρό και τη σειρά σου χάνεις
Κι αν δε σ’ αρέσουν όλα αυτά που σου ‘χα πει πρωτίστως
το ζεµπεκάκι είν’ έτοιµο πωωω έχει το λόγο ο Χρήστος
-
-
- 9/8
- Eighth note ~ 74
- Ζεϊμπέκικος
-
- Πανεπιστήμιο Ιωαννίνων

