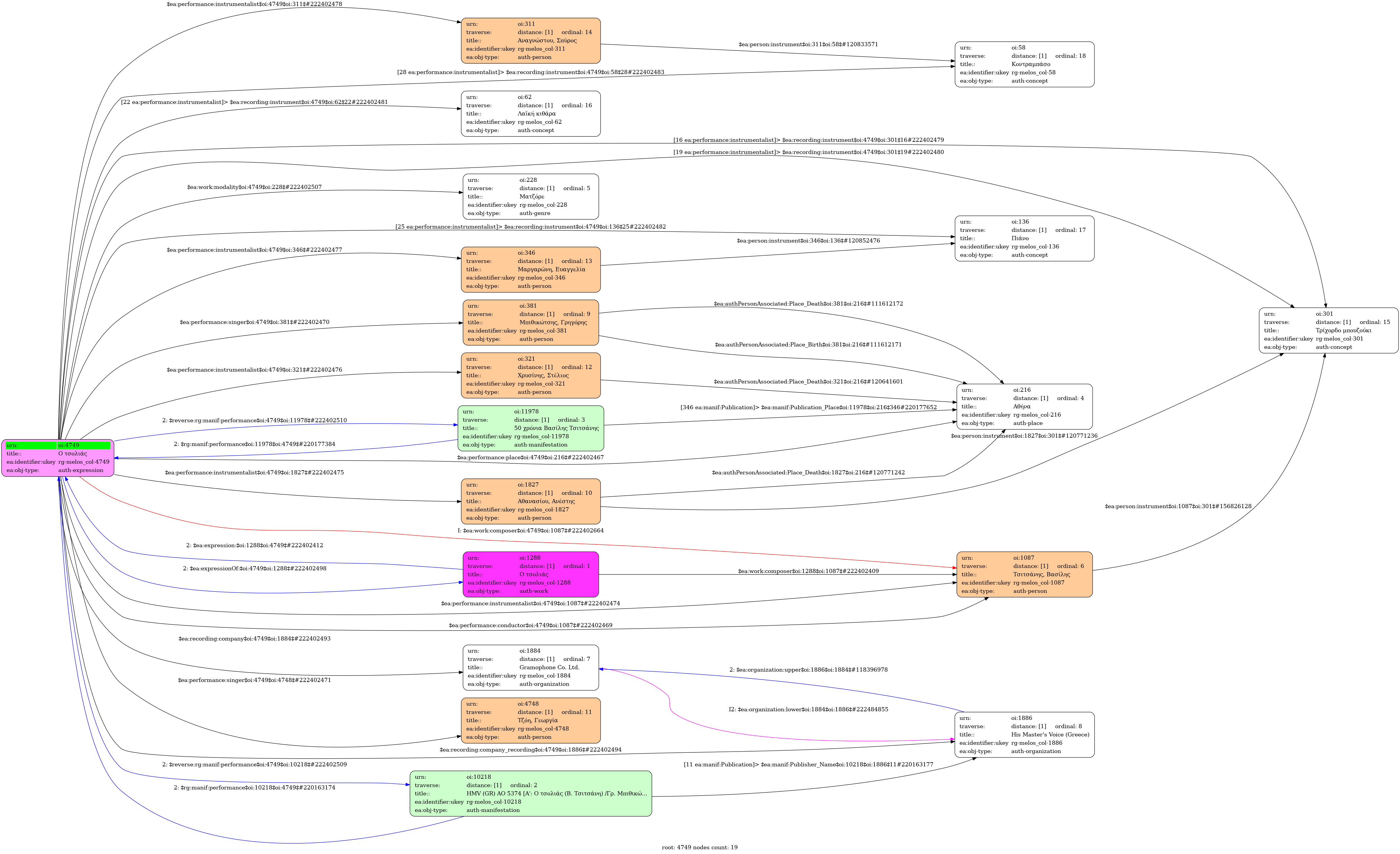
Ο τσολιάς / Μπιθικώτσης, Γρηγόρης [1957]

  1. Έκφραση
  2. Ηχογράφηση
  3. Ελληνική
    • Studio
  4. 15 Ιανουαρίου 1957
  5. Μπιθικώτσης, Γρηγόρης (1922-2005) [1η φωνή] | Τζόη, Γεωργία [2η φωνή]
  6. Τσιτσάνης, Βασίλης (1915-1984) [Τρίχορδο μπουζούκι] | Αθανασίου, Ανέστης (1912-1984) [Τρίχορδο μπουζούκι] | Χρυσίνης, Στέλιος (1916-1970) [Λαϊκή κιθάρα] | Μαργαρώνη, Ευαγγελία (1928-2018) [Πιάνο] | Αναγνώστου, Σπύρος [Κοντραμπάσο]
    • Ντο μείζονα
  7. Ματζόρε
    • Όχι
    • OGA 2500
    • 4002-29607
    • 3' 03''
    • Μια κούκλα µες στη γειτονιά τσολιά τηνε φωνάζουν
      γεια σου τσολιά µου - γεια σου τσολιά µου
      και στο σεργιάνι σαν θα βγει τα κάλλη της θαυµάζουν
      γεια σου τσολιά µου - γεια σου τσολιά µου

      Πάρε την βόλτα σου κι έλα κοντά µου
      να σε χορτάσω µε τα φιλιά µου
      να σε χορτάσω µε τα φιλιά µου
      έλα τσολιά µου στην αγκαλιά µου

      Μαχαραγιάς κι αν ήµουνα όλα θα τα πουλούσα
      γεια σου τσολιά µου - γεια σου τσολιά µου
      µε σένα κούκλα µου γλυκιά παντοτινά να ζούσα
      γεια σου τσολιά µου - γεια σου τσολιά µου

      Πάρε την βόλτα σου κι έλα κοντά µου
      να σε χορτάσω µε τα φιλιά µου
      να σε χορτάσω µε τα φιλιά µου
      έλα τσολιά µου στην αγκαλιά µου

      Στη µεταξένια σου ποδιά θα χτίσω ένα χρόνο
      γεια σου τσολιά µου - γεια σου τσολιά µου
      να κάθοµαι να σε κοιτώ και να σε καµαρώνω
      γεια σου τσολιά µου - γεια σου τσολιά µου

      Πάρε την βόλτα σου κι έλα κοντά µου
      να σε χορτάσω µε τα φιλιά µου
      να σε χορτάσω µε τα φιλιά µου
      έλα τσολιά µου στην αγκαλιά µου

      Να σε κοιτώ µικρούλα µου λιγάκι µες στα µάτια
      γεια σου τσολιά µου - γεια σου τσολιά µου
      να γίνοµαι αυτοκράτορας µε πλούτη και παλάτια
      γεια σου τσολιά µου - γεια σου τσολιά µου

      Πάρε την βόλτα σου κι έλα κοντά µου
      να σε χορτάσω µε τα φιλιά µου
      να σε χορτάσω µε τα φιλιά µου
      έλα τσολιά µου στην αγκαλιά µου
          • 7/8
          • Eighth note ~ 262
          • Καλαματιανός
      1. Πανεπιστήμιο Ιωαννίνων