- Έκφραση
- Ηχογράφηση
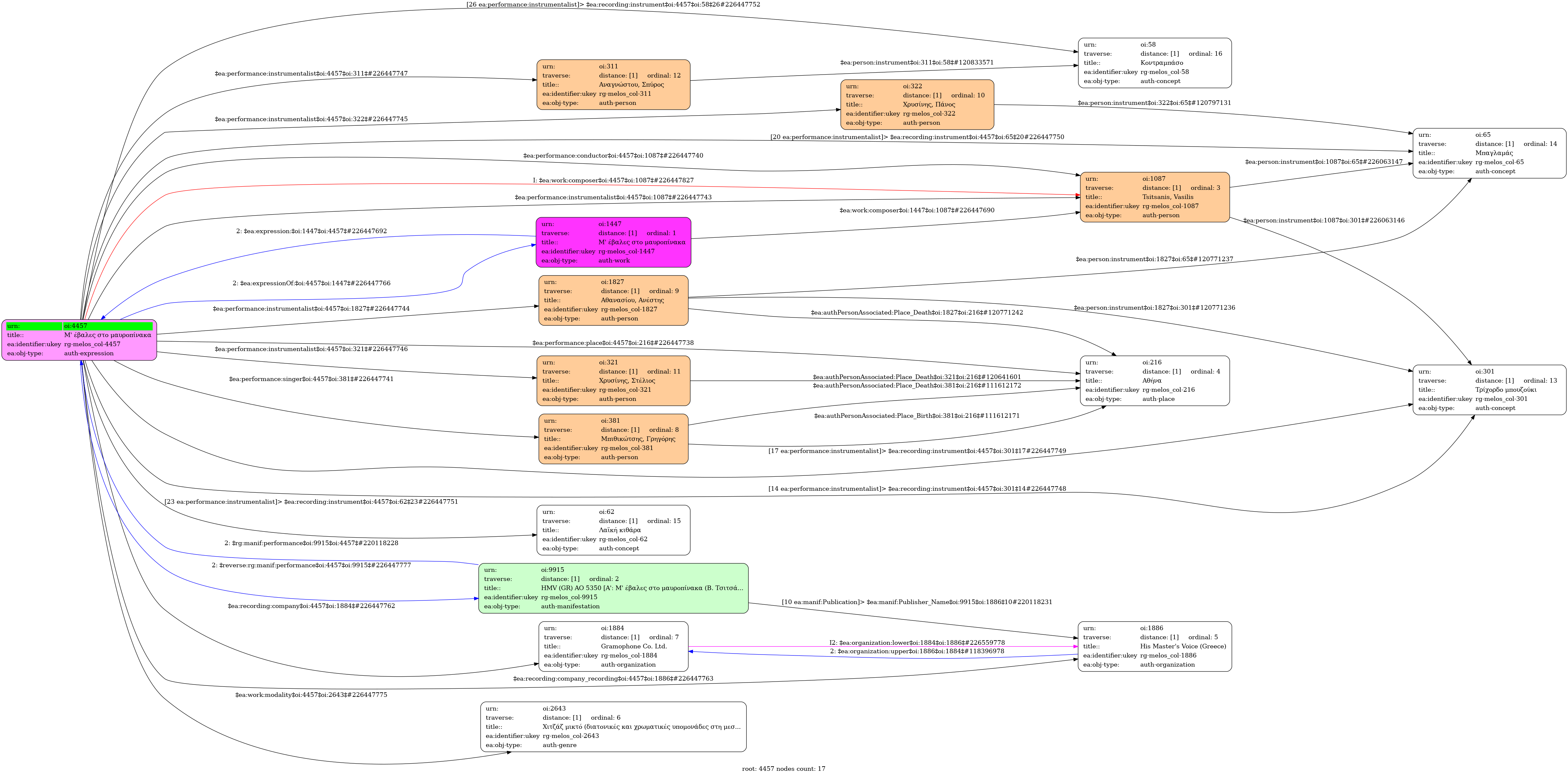
- Ελληνική
-
- Studio
- 18 Αυγούστου 1956
- Μπιθικώτσης, Γρηγόρης (1922-2005)
- Τσιτσάνης, Βασίλης (1915-1984) [Τρίχορδο μπουζούκι] | Αθανασίου, Ανέστης (1912-1984) [Τρίχορδο μπουζούκι] | Χρυσίνης, Πάνος [Μπαγλαμάς] | Χρυσίνης, Στέλιος (1916-1970) [Λαϊκή κιθάρα] | Αναγνώστου, Σπύρος [Κοντραμπάσο]
-
- Σι μείζονα
- Χιτζάζ μικτό (διατονικές και χρωματικές υπομονάδες στη μεσαία περιοχή)
-
- Όχι
-
- OGA 2450-1
-
- 3' 16''
-
-
Αφού για µένα τα πάντα έχουν σβήσει
τι να την κάνω τέτοια ζωή
κοινωνία ένοχη που γυρεύεις θύµατα
µ’ έβαλες και µένα στο µαυροπίνακα
Και συ γυναίκα που τόσο µ’ αγαπούσες
κι ήσουν η µόνη µου παρηγοριά
τώρα που µε βρήκανε καραβοτσακίσµατα
µ’ έβαλες και συ σκληρή στο µαυροπίνακα
Κάποτε ζούσα εγώ στα µεγαλεία
ήµουν καµάρι µες στο ντουνιά
τώρα όλα τέλειωσαν µείναν τα συντρίµµατα
κι όλοι πια µε βάλανε στο µαυροπίνακα
-
-
- 9/8
- Eighth note ~ 61
- Ζεϊμπέκικος
-
- Πανεπιστήμιο Ιωαννίνων

