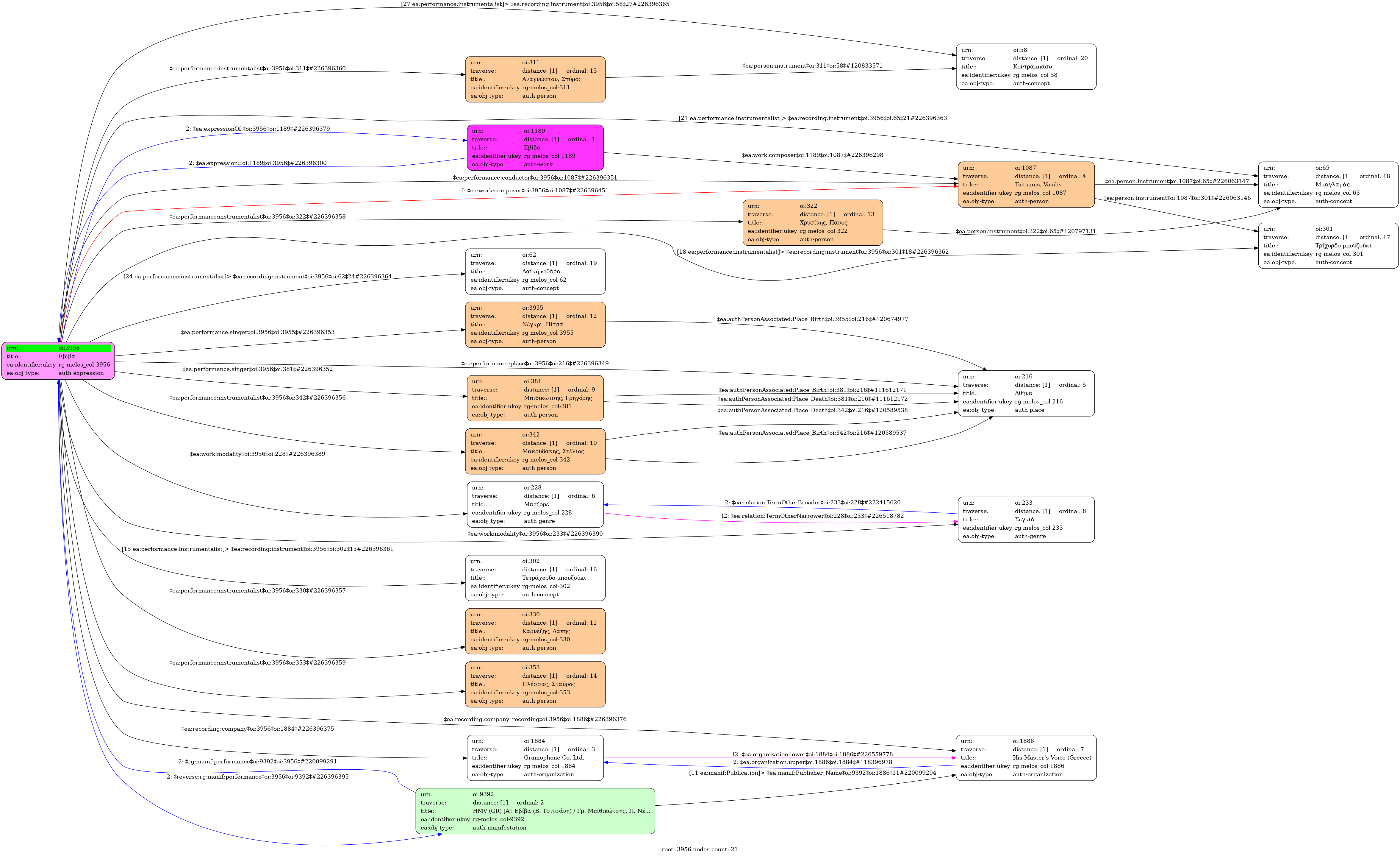
- Έκφραση
- Ηχογράφηση
-
- Evíva
- Ελληνική
-
- Studio
- 2 Αυγούστου 1958
- Μπιθικώτσης, Γρηγόρης (1922-2005) [1η φωνή] | Νέγκρι, Πίτσα (1935-2019) [2η φωνή]
- Μακρυδάκης, Στέλιος (1928-1995) [Τετράχορδο μπουζούκι] | Καρνέζης, Λάκης (1937-) [Τρίχορδο μπουζούκι] | Χρυσίνης, Πάνος [Μπαγλαμάς] | Πλέσσας, Σταύρος [Λαϊκή κιθάρα] | Αναγνώστου, Σπύρος [Κοντραμπάσο]
-
- Ρε μείζονα
- Ματζόρε | Σεγκιά
-
- Ναι
-
- 0' 16''
-
- OGA 2765
-
- 3' 13''
-
-
Εβίβα βρε παιδιά εβίβα και καλή καρδιά
εβίβα βρε παιδιά απόψε η παρέα µας είν’ όλη λεβεντιάκάπελα φέρε µας κρασί γέµισε το τραπέζι
δώσε λεφτά στη µουσική για πάρτη µας να παίζει
Εβίβα βρε παιδιά εβίβα και καλή καρδιάΑπόψε δεν πάµε στο σπίτι µας παιδιά
ας µην τελείωνε ποτέ ετούτη η βραδιάκαθένας το κορίτσι του ας πάρει να χορέψει
έρωτα απόψε και πιοτό και γλέντι ώσπου να φέξει
Εβίβα βρε παιδιά εβίβα και καλή καρδιά
Φτάνει το γλυκοχάραµα παίζουν τα µπουζουκάκια
εβίβα να τ’ αδειάσουµε κι αυτά τα ποτηράκιαεβίβα βρε παιδιά
-
-
- 9/8
- Eighth note ~ 65
- Ζεϊμπέκικος
-
- Πανεπιστήμιο Ιωαννίνων

