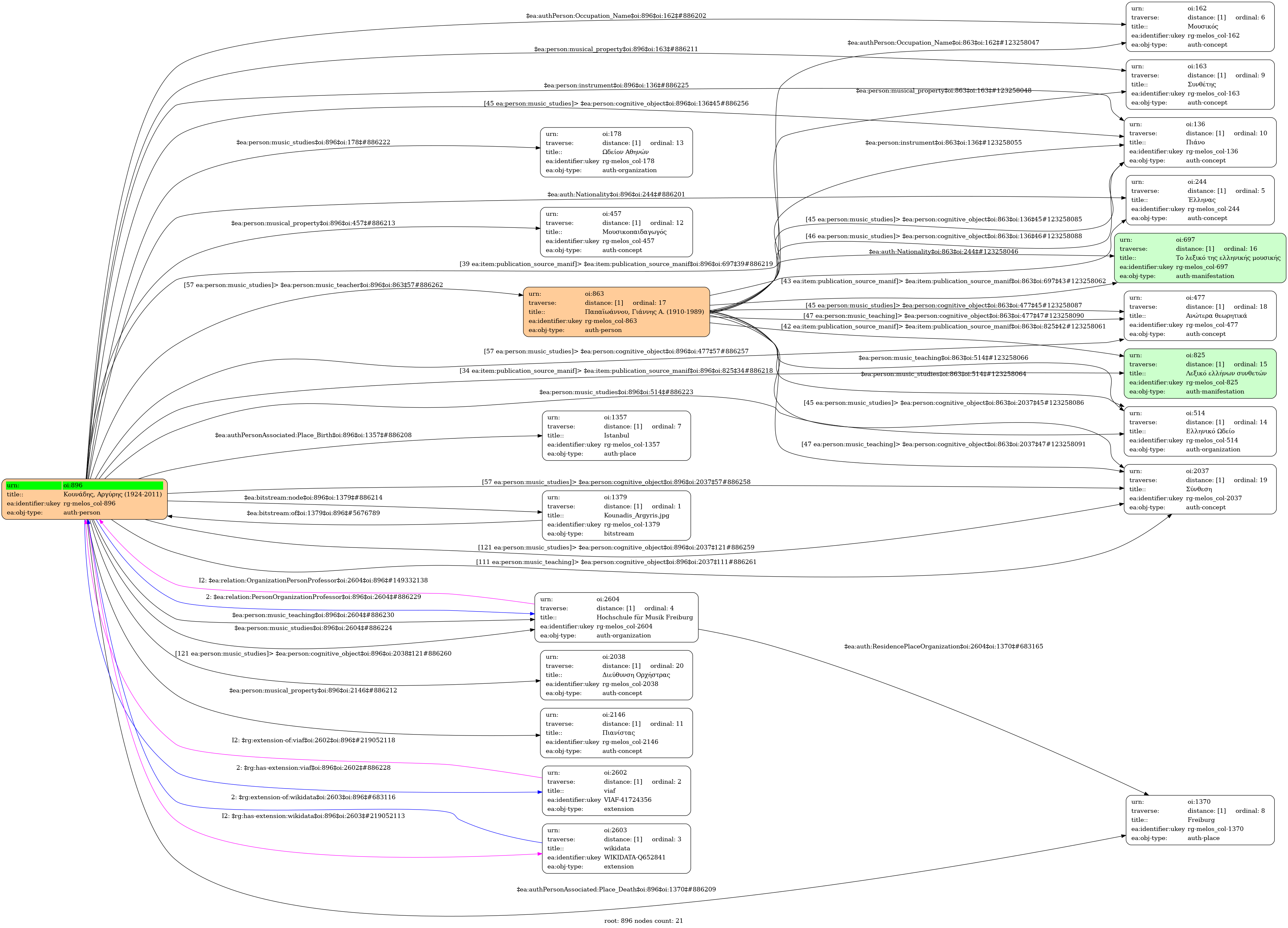
- Πρόσωπο
- Άνδρας
- 20 Φεβρουαρίου 1924
- Istanbul
- 22 Νοεμβρίου 2011
- Freiburg
- Έλληνας
- Μουσικός
-
- Ωδείον Αθηνών (1952) [Διδάσκοντες: Δ.ημήτρης Μαρής - Σπύρος Φαραντάτος] - Τύπος σπουδών: Τυπικές - Τίτλος σπουδών: Δίπλωμα επιπέδου ανωτέρας σχολής - Γνωστικό αντικείμενο: Πιάνο
- Ελληνικό Ωδείο (1956) - Τύπος σπουδών: Τυπικές - Τίτλος σπουδών: Δίπλωμα επιπέδου ανωτέρας σχολής - Διδάσκων: Παπαϊωάννου, Γιάννης Α. (1910-1989) - Γνωστικό αντικείμενο: Ανώτερα θεωρητικά, Σύνθεση
- Hochschule für Musik Freiburg (1959-1963) [Διδάσκοντες: Βόλφγκανγκ Φόρτνερ (σύνθεση), Καρλ Φέτερ (διεύθυνση ορχήστρας)] - Τύπος σπουδών: Τυπικές - Τίτλος σπουδών: Δίπλωμα επιπέδου ανωτάτης σχολής - Γνωστικό αντικείμενο: Σύνθεση, Διεύθυνση Ορχήστρας
- Συνθέτης | Πιανίστας | Μουσικοπαιδαγωγός
-
- Hochschule für Musik Freiburg (1972-) - Γνωστικό αντικείμενο: Σύνθεση
- Hochschule für Musik Freiburg
-
- Q652841 ⟶ Aryiris Kunadēs
-
- 1498564 ⟶ Arghyris Kounadis
-
- 1fa4c5f8-07bf-4e54-937d-248254ead1b6 ⟶ Αργύρης Κουνάδης (Greek composer)
-
- 41724356 ( Personal ) ⟶ Kounadis, Argyris
- Aryiris Kunadēs (1924-2011)
- Λεξικό ελλήνων συνθετών : βιογραφικό, εργογραφικό - A'. - Αθήνα: Μουσικός Οίκος Φίλιππος Νάκας, 1995 , σελ.200 Το λεξικό της ελληνικής μουσικής : από τον Ορφέα έως σήμερα - Αθήνα: Εκδόσεις Γιαλλελής, 1998 , σελ.293-295 [τ.3ος]
- central
Wikipedia Import
- Αργύρης Κουνάδης (Ελληνική) | Aryiris Kunadēs (Αγγλική)
- Greek composer and pianist (1924-2011) (Αγγλική)
- Αργύρη Κουνάδη (Ελληνική) | Argyris Kounadis (Αγγλική)
- Αργύρης Κουνάδης
- 20-02-1924
- 22-11-2011





