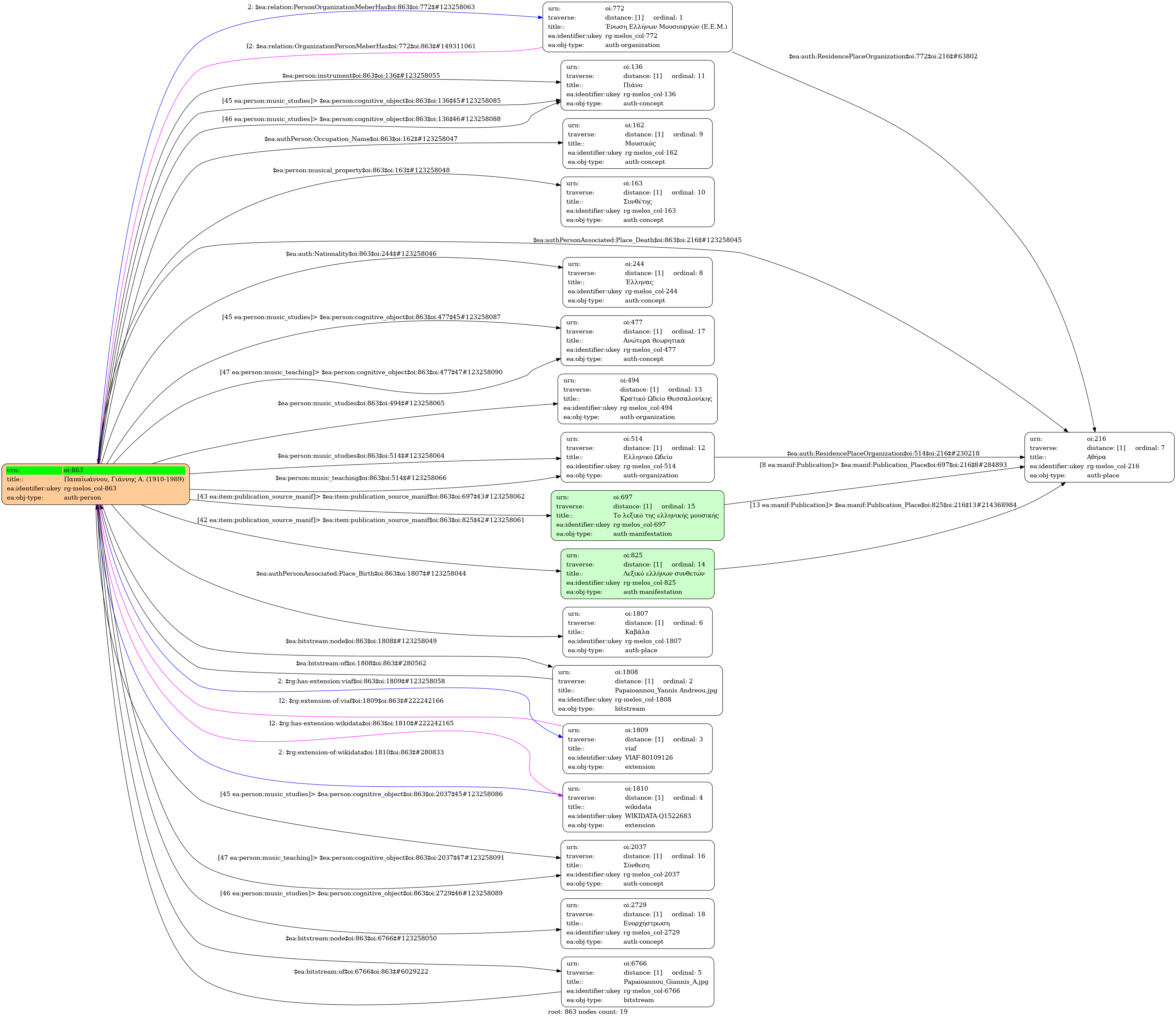
- Πρόσωπο
- Άνδρας
- 06 Ιανουαρίου 1910
- Καβάλα
- 11 Μαίου 1989
- Αθήνα
- Έλληνας
- Μουσικός
-
- Ελληνικό Ωδείο (1922-1934) [Διδάσκοντες: Μαρίκα Λασποπούλου (πιάνο), Αλέκος Κόντης (ανώτερα θεωρητικά, σύνθεση)] - Τύπος σπουδών: Τυπικές - Τίτλος σπουδών: Δίπλωμα επιπέδου ανωτέρας σχολής - Γνωστικό αντικείμενο: Πιάνο, Σύνθεση, Ανώτερα θεωρητικά
- Κρατικό Ωδείο Θεσσαλονίκης (1928-1929) [Διδάσκων: Αιμίλιος Ριάδης] - Τύπος σπουδών: Τυπικές - Γνωστικό αντικείμενο: Πιάνο, Ενορχήστρωση
- Συνθέτης
-
- Ελληνικό Ωδείο (1952-1976) - Γνωστικό αντικείμενο: Ανώτερα θεωρητικά, Σύνθεση
-
- 1983, Αριστείο Καλών Τεχνών Ακαδημίας Αθηνών | 1970, Βραβείο "Γκότφρηντ φον Χέρντερ" Πανεπιστημίου Βιέννης | 1953, Βραβείο Διεθνούς Διαγωνισμού Σύνθεσης Βρυξελλών "Βασίλισσα Ελισάβετ του Βελγίου"
- Ένωση Ελλήνων Μουσουργών (Ε.Ε.Μ.)
- Wikipedia
-
- Q1522683 ⟶ Giannis Andreou Papaioannou
-
- 1496904 ⟶ Yannis A Papaioannou
-
- 265a5598-b551-4a03-bd0a-9669e40a1ae4 ⟶ Γιάννης Παπαϊωάννου (Greek composer)
-
- 80109126 ( Personal ) ⟶ Papaioannou, Yannis Andreou
- Papaioannou, Giannis Andreou (Αγγλική)
- Λεξικό ελλήνων συνθετών : βιογραφικό, εργογραφικό - A'. - Αθήνα: Μουσικός Οίκος Φίλιππος Νάκας, 1995 , σελ.335 Το λεξικό της ελληνικής μουσικής : από τον Ορφέα έως σήμερα - Αθήνα: Εκδόσεις Γιαλλελής, 1998 , σελ.613-616 [τ.4ος]
- central
Wikipedia Import
- Γιάννης Παπαϊωάννου (Ελληνική) | Yannis Papaioannou (Αγγλική)
- Έλληνας συνθέτης συμφωνικής μουσικής (Ελληνική) | Greek composer (1910-1989) (Αγγλική)
- Γιάννης Α. Παπαϊωάννου (Ελληνική) | Ιωάννης Παπαϊωάννου (Ελληνική) | Γιάννης Ανδρέου Παπαϊωάννου (Ελληνική) | Yiannis Papaioannou (Αγγλική) | Giannis Andreou Papaioannou (Αγγλική)
- Γιάννης Α. Παπαϊωάννου | Yiannis Papaioannou
- 06-01-1910
- 11-05-1989







