- Πρόσωπο
- Άνδρας
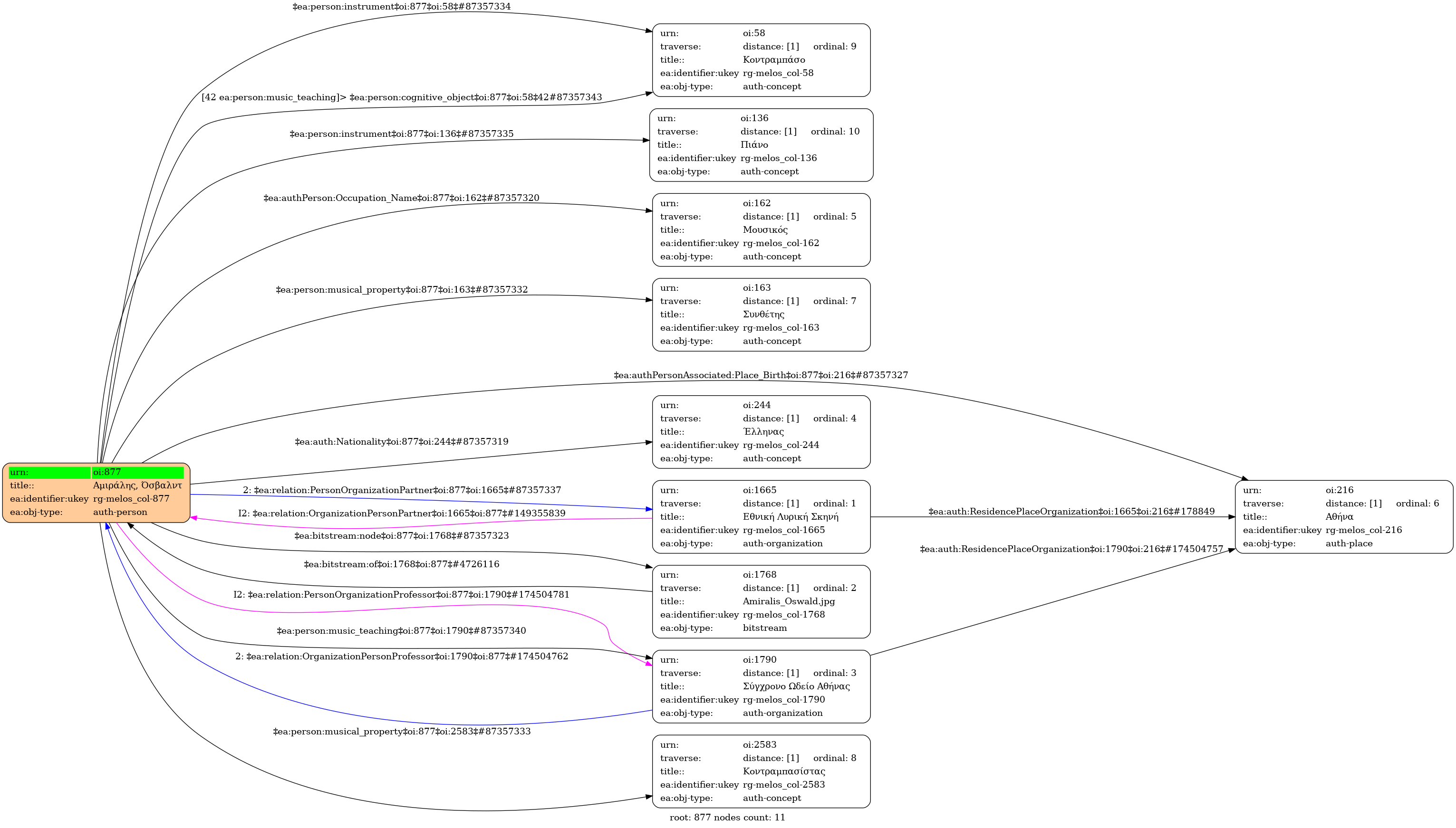
- 1967
- Αθήνα
- Έλληνας
- Μουσικός
- Συνθέτης | Κοντραμπασίστας
-
- Σύγχρονο Ωδείο Αθήνας - Γνωστικό αντικείμενο: Κοντραμπάσο
- Σύγχρονο Ωδείο Αθήνας
- Εθνική Λυρική Σκηνή
- Σύγχρονο Ωδείο Αθήνας | Contemporary Conservatory of Athens
-
- 13476715 ⟶ Όσβαλντ Αμιράλις
-
- 345158790505638851011 ( Personal ) ⟶ Amiralis Oswald
- central
-
-
O Όσβαλντ Αμιράλης είναι πιανίστας, κοντραμπασίστας και συνθέτης. Το εύρος των καλλιτεχνικών δραστηριοτήτων του εκτείνεται μεταξύ των ερμηνειών σε έργα ορχηστρικά, μουσικής δωματίου και του δημιουργικού αυτοσχεδιασμού. Έργα του έχουν παιχτεί στην Ελλάδα, την Αμερική, την Γαλλία, την Γερμανία, την Ολλανδία και το Ισραήλ, από εξαίρετους ερμηνευτές.
-













