Παράκαμψη προς το κυρίως περιεχόμενο
  • Είσοδος
  • Ελληνικά
  • English
Αρχική
ΚεΜΚΑ
«Κεντρικό Μουσικό Καθιερωμένο Αρχείο»

Main navigation

  • Αναζήτηση
  • Ακουστικοί όροι
  • Default
  • Graph
  • Οργανισμός

Εθνική Λυρική Σκηνή

Greek National Opera (Αγγλική)

  1. Οργανισμός
  2. 05 Μαρτίου 1939
  3. Αθήνα
    • Q582625 ⟶ Greek National Opera
    • 143272721 ( Corporate ) ⟶ Εθνική Λυρική Σκηνή
Φωτογραφία του περιγραφόμενου στοιχείου
        1. central

        Εξάρχων:

        1. Βολωνίνης, Φρειδερίκος Νικολάου (1895-1970)

        Επιμελητής:

        1. Συμεωνίδου, Αλέκα (1954-)

        Καλλιτεχνικός Διευθυντής:

        1. Χατζιδάκις, Μάνος (1925-1994)
        2. Σκλάβος, Γεώργιος (1886-1976)
        3. Ζώρας, Λεωνίδας (1905-1987)
        4. Μπαλτάς, Άλκης
        5. Κουμεντάκης, Γεώργιος
        6. Ευαγγελάτος, Αντίοχος (1902-1981)
        7. Φιδετζής, Βύρων

        Κορυφαίος:

        1. Κομισόπουλος, Χρήστος
        2. Παπαβασιλείου, Βασίλης

        Μέλος:

        1. Γιαννάκη, Αγγελική
        2. Αναστασιάδης, Πάρις
        3. Δραγατάκης, Δημήτρης (1914-2001)
        4. Δημητριάδης, Δημήτριος
        5. Λαζάρου, Σπύρος (1893-1980?)

        Στέλεχος:

        1. Ροδουσάκης, Αντρέας (1932-2022)

        Συνεργάτης:

        1. Πορφύρης, Μιχαήλ
        2. Σαμαράς, Αρτέμης
        3. Σούτης, Αναστάσιος
        4. Αρνής, Γεώργιος
        5. Αμιράλης, Όσβαλντ

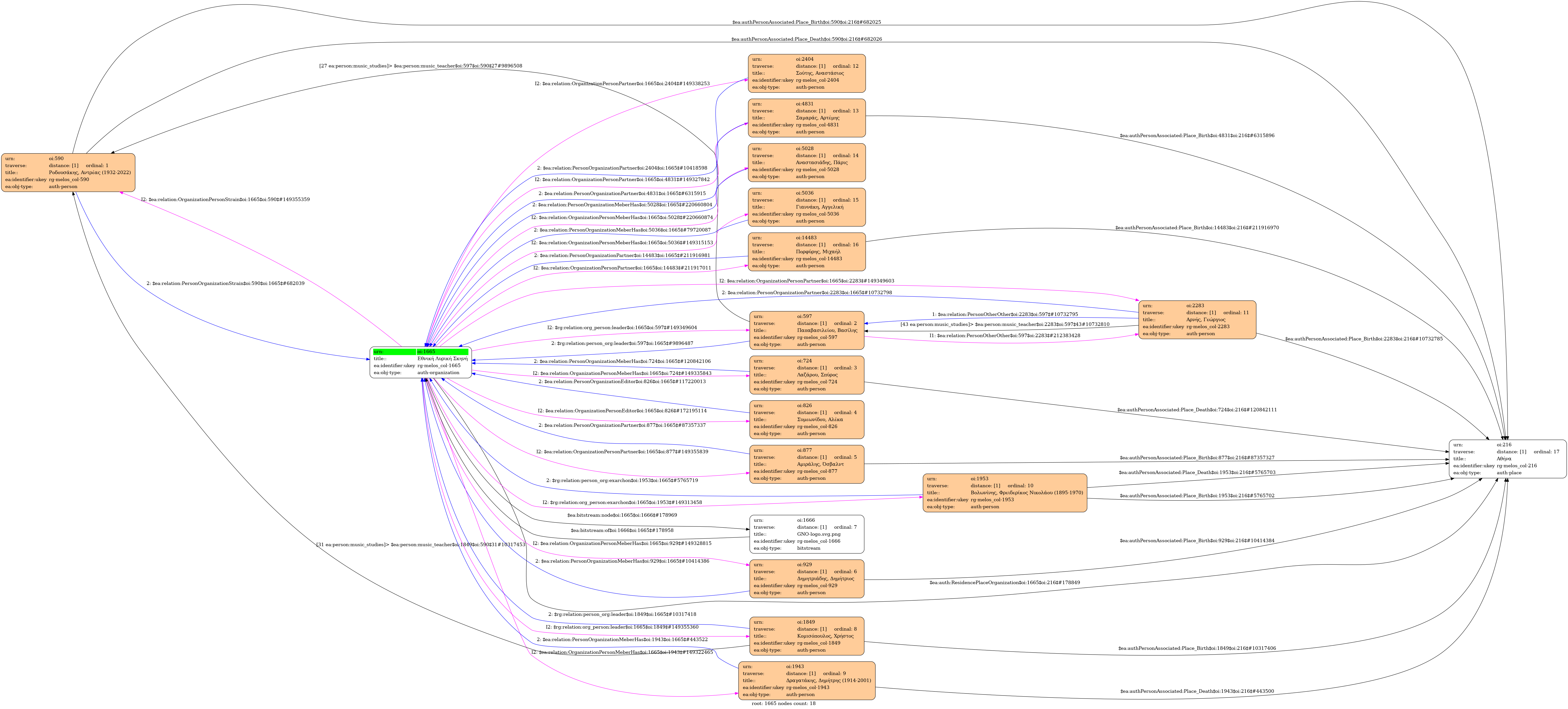
        Εθνική Λυρική Σκηνή - Identifier: 1665

        Internal display of the 1665 entity interconnections (Node labels correspond to identifiers)


        Loading..

        Legend

        Navigation

          Info


          Loading..

            Controls

            Κεντρικό Μουσικό Καθιερωμένο Αρχείο (ΚεΜΚΑ)

            «Κεντρικό Μουσικό Καθιερωμένο Αρχείο (ΚεΜΚΑ)».

            ΤΑΜΟ Ελληνικό Αρχείο Κοντραμπάσου

            ΤΑΜΟ «Ελληνικό Αρχείο Κοντραμπάσου»

            ΤΑΜΟ Συλλογή Ηχογραφημάτων Βασίλη Τσιτσάνη

            ΤΑΜΟ «Συλλογή Ηχογραφημάτων Βασίλη Τσιτσάνη»

            ΤΑΜΟ Αρχείο Παρτιτούρων Μίκη Θεοδωράκη

            ΤΑΜΟ «Αρχείο Παρτιτούρων Μίκη Θεοδωράκη»

            Χρηματοδότηση Ελλάδα 2.0

            © 2025  melos-project.gr - Powered by: ReasonableGraph.org