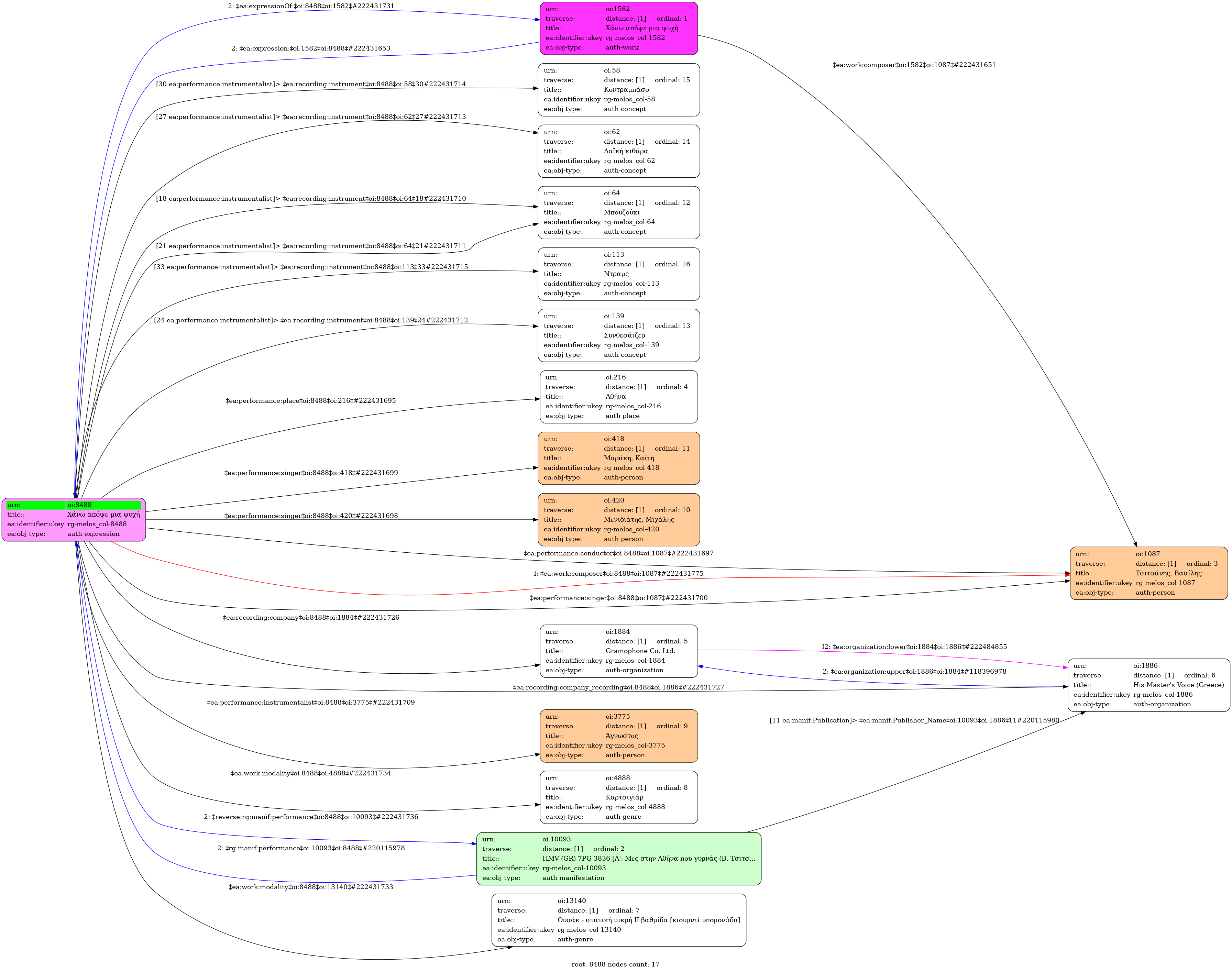
- Έκφραση
- Ηχογράφηση
- Ελληνική
-
- Studio
- 1969
- Μενιδιάτης, Μιχάλης (1932-2012) [1η φωνή] | Μαράκη, Καίτη [2η φωνή] | Τσιτσάνης, Βασίλης (1915-1984) [3η φωνή]
- Άγνωστος [Μπουζούκι] | Άγνωστος [Μπουζούκι] | Άγνωστος [Συνθεσάιζερ] | Άγνωστος [Λαϊκή κιθάρα] | Άγνωστος [Κοντραμπάσο] | Άγνωστος [Ντραμς]
-
- Ρε ελάσσονα
- Ουσάκ - στατική μικρή II βαθμίδα [κιουρντί υπομονάδα] | Καρτσιγιάρ
-
- Όχι
-
- 7XGA 3008
-
- 53882-14356-68
-
- 2' 50''
-
-
Χάνω απόψε µια ψυχή µια παρηγοριά
χάνω τη γλυκιά µ’ αγάπη τούτη τη βραδιά
Παµ, παµ, παµ, παραραµ, παραραµ, παµ, παµ, παραραµ
παραραµ, παµ, παµ, παραραµ, παµ, παµ
Απόψε νιώθω πως το κορµί µου θα µείνει µόνο χωρίς καρδιάαστροπελέκια ας το χτυπούσαν πριν σ’ αγκαλιάσει στερνή φοράχάνω τη γλυκιά µ’ αγάπη τούτη τη βραδιά
Χάνεται ένας ουρανός µες στη συννεφιάκι εγώ µένω δίχως ταίρι δίχως συντροφιά
Παµ, παµ, παµ, παραραµ, παραραµ, παµ, παµ, παραραµ
παραραµ, παµ, παµ, παραραµ, παµ, παµ
Απόψε νιώθω πως το κορµί µου θα µείνει µόνο χωρίς καρδιάαστροπελέκια ας το χτυπούσαν πριν σ’ αγκαλιάσει στερνή φοράχάνω τη γλυκιά µ’ αγάπη τούτη τη βραδιά
-
-
- Πανεπιστήμιο Ιωαννίνων

