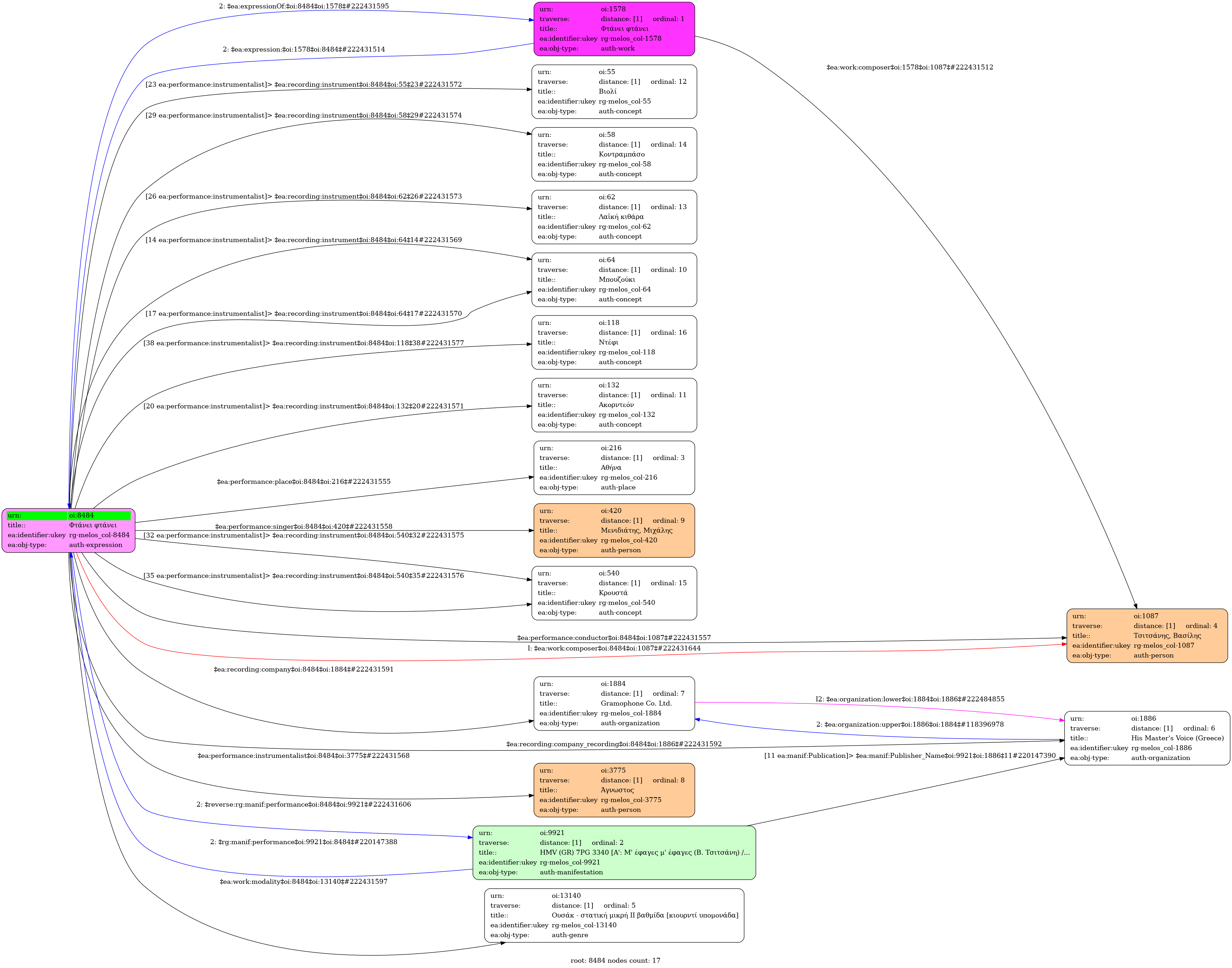
Φτάνει φτάνει / Μενιδιάτης, Μιχάλης [1963]

  1. Έκφραση
  2. Ηχογράφηση
  3. Ελληνική
    • Studio
  4. 7 Νοεμβρίου 1963
  5. Μενιδιάτης, Μιχάλης (1932-2012)
  6. Άγνωστος [Μπουζούκι] | Άγνωστος [Μπουζούκι] | Άγνωστος [Ακορντεόν] | Άγνωστος [Βιολί] | Άγνωστος [Λαϊκή κιθάρα] | Άγνωστος [Κοντραμπάσο] | Άγνωστος [Κρουστά] | Άγνωστος [Κρουστά] | Άγνωστος [Ντέφι]
    • Σολ ελάσσονα
  7. Ουσάκ - στατική μικρή II βαθμίδα [κιουρντί υπομονάδα]
    • Όχι
    • 7XGA 1864
    • 2' 59''
    • Γιατί να φύγεις ζητάς από κοντά µου
      κακό µεγάλο να κάνεις στην καρδιά µου
      αχ! Μη µου δίνεις τέτοιο φαρµάκι
      Φτάνει φτάνει όχι άλλο πια

      Όταν πονούσες στα µάτια σε κοιτούσα
      και µε τον πόνο της καρδιάς εγώ µιλούσα
      και τι δεν τράβηξα εγώ για σένα
      φτάνει φτάνει όχι άλλο πια

      Όλα θα τα παίξω και ξανά θα σε κερδίσω
      µα σε ξένα χέρια δε θα πας δε θα σ’ αφήσω
      μαύρα είν’ τα µάτια σου αυτά τ’ αγαπηµένα
      µαύρη κι η αγάπη σου που έδωσες σε µένα

      Η στενοχώρια να δω πού θα µε βγάλει
      γιατί να φύγεις αγάπη µου µεγάλη
      αχ! Μη µου δίνεις τέτοιο φαρµάκι
      φτάνει φτάνει όχι άλλο πια
       
      Όταν πονούσες στα µάτια σε κοιτούσα
      και µε τον πόνο της καρδιάς εγώ µιλούσα
      και τι δεν τράβηξα εγώ για σένα
      φτάνει φτάνει όχι άλλο πια

      Όλα θα τα παίξω και ξανά θα σε κερδίσω
      µα σε ξένα χέρια δε θα πας δε θα σ’ αφήσω
      μαύρα είν’ τα µάτια σου αυτά τ’ αγαπηµένα
      µαύρη κι η αγάπη σου που έδωσες σε µένα
          • 2/4
          • Quarter note ~ 117
          • Γκουαράτσα
      1. Πανεπιστήμιο Ιωαννίνων