- Έκφραση
- Ηχογράφηση
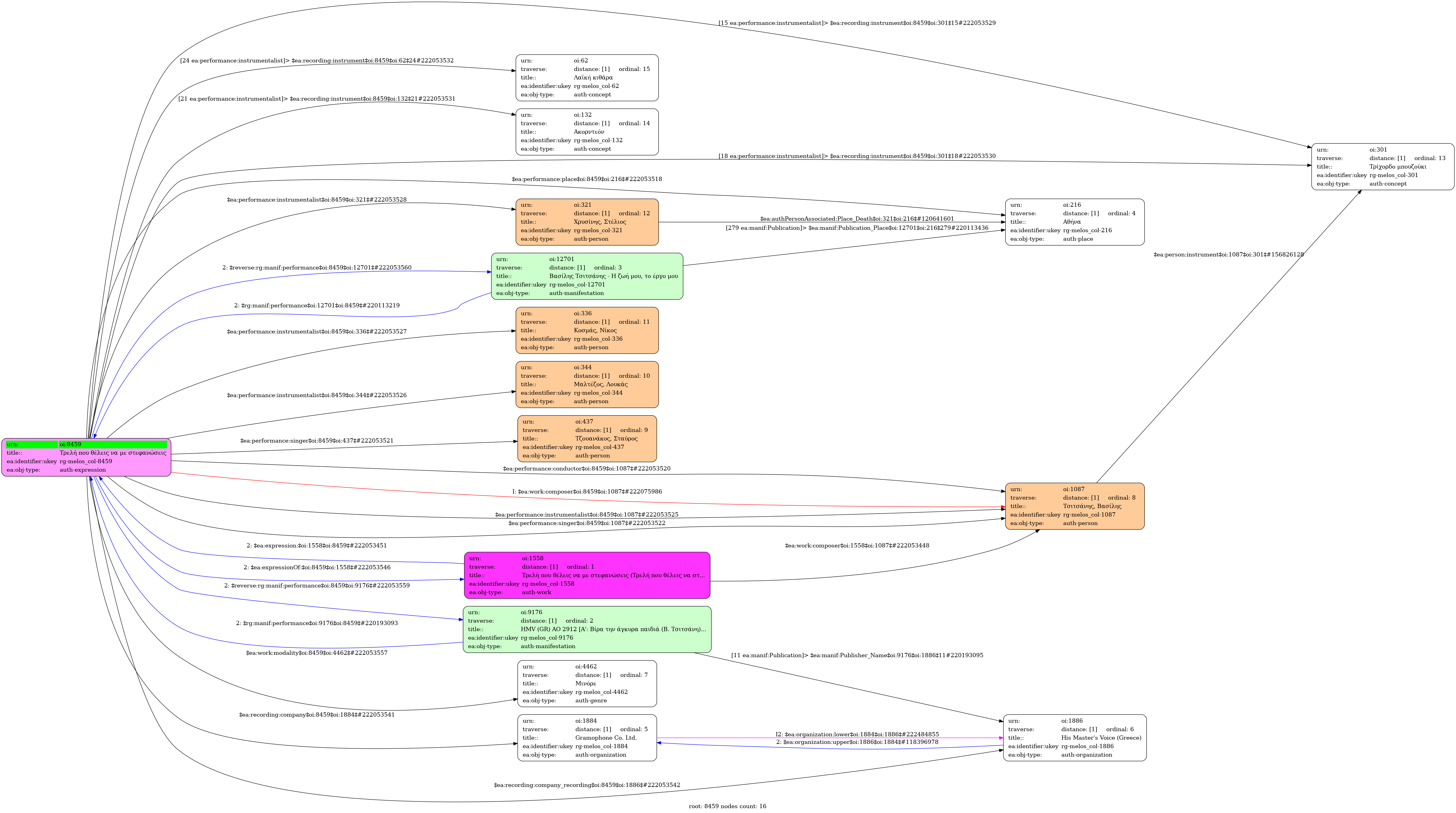
- Ελληνική
-
- Studio
- 10 Ιανουαρίου 1950
- Τζουανάκος, Σταύρος (1925-1974) [1η φωνή] | Τσιτσάνης, Βασίλης (1915-1984) [2η φωνή]
- Τσιτσάνης, Βασίλης (1915-1984) [Τρίχορδο μπουζούκι] | Μαλτέζος, Λουκάς [Τρίχορδο μπουζούκι] | Κοσμάς, Νίκος [Ακορντεόν] | Χρυσίνης, Στέλιος (1916-1970) [Λαϊκή κιθάρα]
-
- Σολ ελάσσονα
- Μινόρε
-
- Όχι
-
- OGA 1556-1
-
- 856-21057
-
- 3' 06''
-
-
Τρελή που θέλεις να µε στεφανώσεις
και νύφη στο πλευρό µου να σταθείς
να ξέρεις πως πικρά θα µετανιώσεις
και γρήγορα στους δρόµους θα βρεθείς
∆εν κάνω εγώ για γάµο και για σπίτι
κουράζοµαι στα ίδια τα φιλιά
γουστάρω να γυρνώ σαν το σπουργίτι
κι όπου σταθώ να στήνω τη φωλιά
Παντρέψου κάναν άλλο νοικοκύρη
και πνίξε της καρδιάς σου τον καηµό
µε µένα το ρεµπέτη και µπατίρη
στα σίγουρα θα πέσεις στο γκρεµό
-
-
- 2/4
- Quarter note ~ 52
- Χασάπικος
-
- Πανεπιστήμιο Ιωαννίνων

