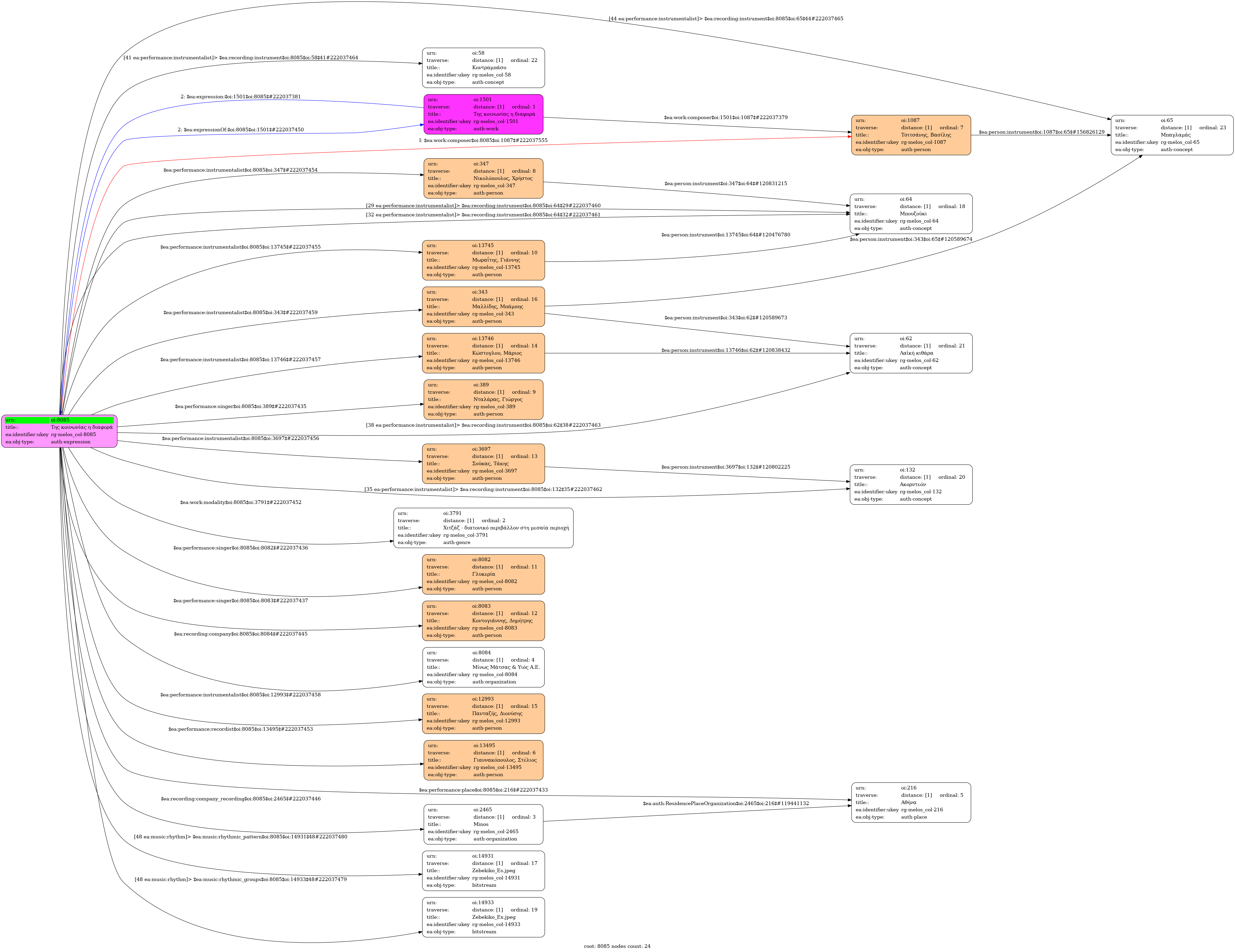
- Έκφραση
- Ηχογράφηση
- Ελληνική
-
- Studio
- 1980 [Σεπτέμβριος-Οκτ΄ωβριος]
- Νταλάρας, Γιώργος (1949-) [1η φωνή] | Γλυκερία (1953-) [2η φωνή] | Κοντογιάννης, Δημήτρης (1950-) [3η φωνή]
- Νικολόπουλος, Χρήστος (1947-) [Μπουζούκι] | Μωραΐτης, Γιάννης [Μπουζούκι] | Σούκας, Τάκης (1940-) [Ακορντεόν] | Κώστογλου, Μάριος (1937-) [Λαϊκή κιθάρα] | Πανταζής, Διονύσης [Κοντραμπάσο] | Μαλλίδης, Μπάμπης [Μπαγλαμάς]
-
- Μι μείζονα
- Χιτζάζ - διατονικό περιβάλλον στη μεσαία περιοχή
-
- Όχι
-
- 7XGO 10302
-
- 18390/1016/80
-
- 2' 45''
-
-
∆υο δρόµοι τη χωρίζουνε την κοινωνία ετούτη
και φέρνουν µαύρη συµφορά η φτώχεια και τα πλούτη
Της κοινωνίας η διαφορά φέρνει στον κόσµο µεγάλη συµφορά
Έχει η ζωή γυρίσµατα έχει και µονοπάτια,
γκρεµίζουν φτωχοκάλυβα και χτίζονται παλάτια
Της κοινωνίας η διαφορά φέρνει στον κόσµο µεγάλη συµφορά
-
-
- Πανεπιστήμιο Ιωαννίνων



