- Έκφραση
- Ηχογράφηση
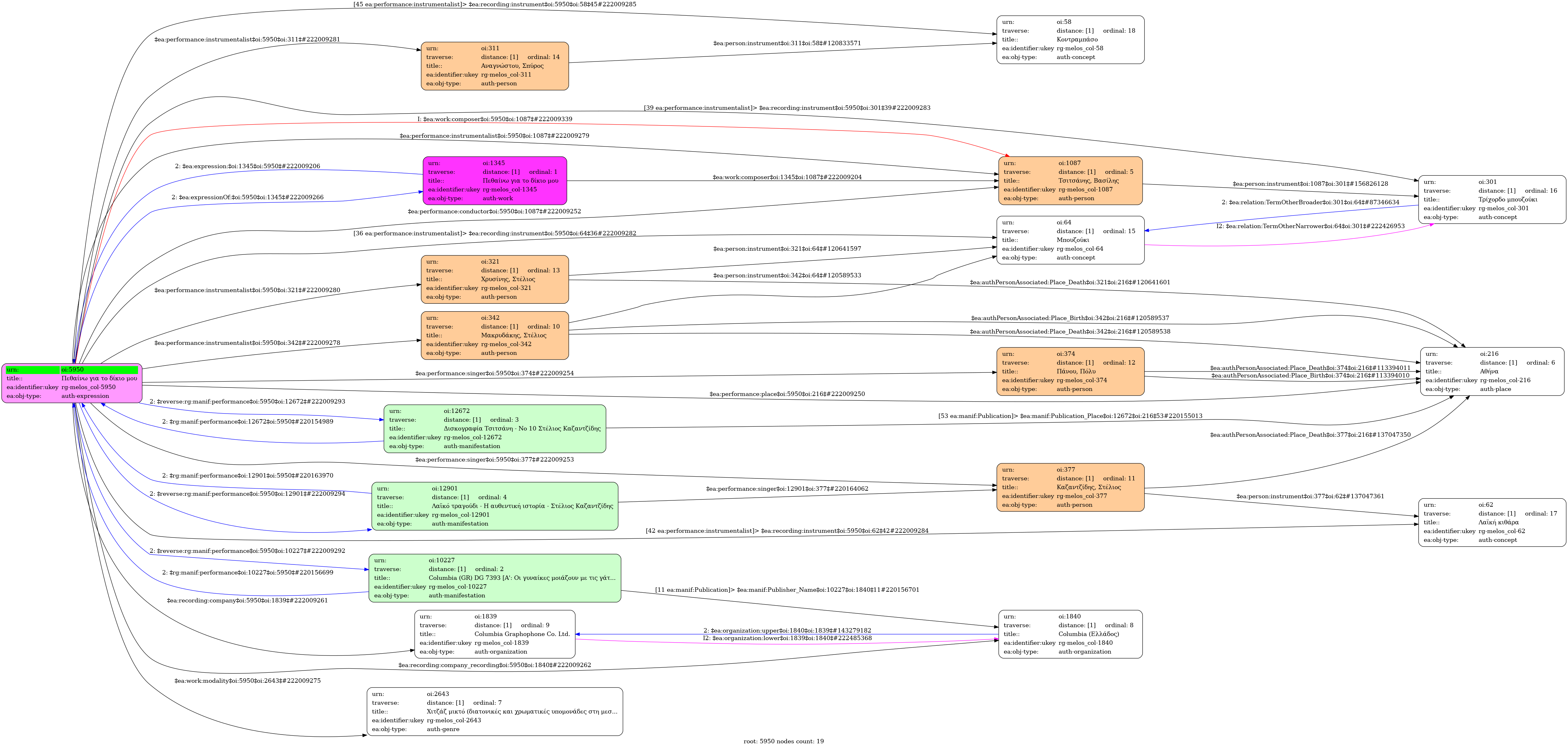
- Ελληνική
-
- Studio
- 5 Νοεμβρίου 1957
- Καζαντζίδης, Στέλιος (1931-2001) [1η φωνή] | Πάνου, Πόλυ (1940-2013) [2η φωνή]
- Μακρυδάκης, Στέλιος (1928-1995) [Μπουζούκι] | Τσιτσάνης, Βασίλης (1915-1984) [Τρίχορδο μπουζούκι] | Χρυσίνης, Στέλιος (1916-1970) [Λαϊκή κιθάρα] | Αναγνώστου, Σπύρος [Κοντραμπάσο]
-
- Σι μείζονα
- Χιτζάζ μικτό (διατονικές και χρωματικές υπομονάδες στη μεσαία περιοχή)
-
- Όχι
-
- CG 3691
-
- 4610-34867
-
- 3' 05''
-
-
Όποιος πει πως είµαι σκάρτος και δεν περπατώ καλά
ας ρωτήσει τους γνωστούς µου για να µάθει δηλαδή
αν κανέναν έχω βλάψει κι αν είµαι κακό παιδί
Πεθαίνω για το δίκιο µου το λέω δεν το κρύβω
µα αν τύχει κι έχω άδικο πληρώνω και το στρίβω
Για το δίκιο µου πεθαίνω το ‘χω πει και θα το πω
κάνω φίνες εξηγήσεις κι άµα λάχει τα χαλώ
και παρόλα που ’µαι ξύπνιος έχω ύφος ντροπαλόΠεθαίνω για το δίκιο µου το λέω δεν το κρύβω
µα αν τύχει κι έχω άδικο πληρώνω και το στρίβω
Κι όταν τύχει να ‘χω πλάι τη γυναίκα π’ αγαπώ
απαιτώ να µε προσέχουν όπως τους προσέχω εγώ
µε εκτίµηση και σέβας πριν συµβεί το σοβαρόΠεθαίνω για το δίκιο µου το λέω δεν το κρύβω
µα αν τύχει κι έχω άδικο πληρώνω και το στρίβω
-
-
- 9/8
- Eighth note ~ 62
- Ζεϊμπέκικος
-
- Πανεπιστήμιο Ιωαννίνων

