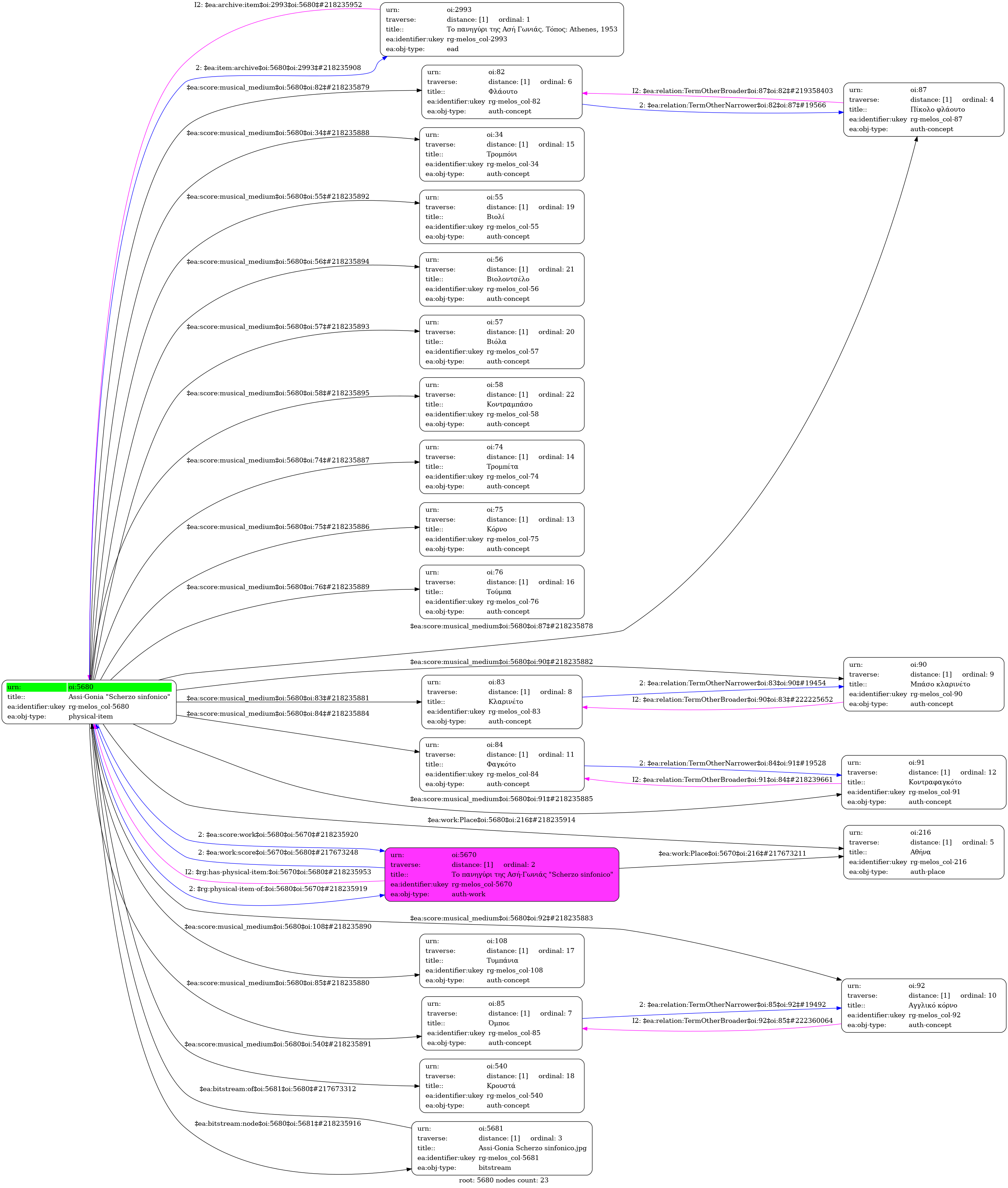
Assi-Gonia "Scherzo sinfonico" [1953]
Ασή-Γωνιά "Scherzo sinfonico" (Πολλαπλές γλώσσες)
- Φυσικό τεκμήριο (Παρτιτούρα)
-
GR-As-MTH-003-Sc-007-055-c
-
Πίκολο φλάουτο |
Φλάουτο |
Όμποε |
Κλαρινέτο |
Μπάσο κλαρινέτο |
Αγγλικό κόρνο |
Φαγκότο |
Κοντραφαγκότο |
Κόρνο |
Τρομπέτα |
Τρομπόνι |
Τούμπα |
Τυμπάνια |
Κρουστά |
Βιολί |
Βιόλα |
Βιολοντσέλο |
Κοντραμπάσο
-
-
Ελληνική
-
1953
-
Αθήνα
-
Χειρόγραφο
-
23 φύλλα : Μαύρο, κόκκινο, μπλε μελάνι, μαύρο, κόκκινο, και μπλε μολύβι. | 23 sheets : Black, red, blue ink, black, red, and blue pencil.
-
Original: Μουσική Βιβλιοθήκη Λίλιαν Βουδούρη - Σύλλογος Οι Φίλοι της Μουσικής
- Σύλλογος Οι Φίλοι της Μουσικής
Assi-Gonia "Scherzo sinfonico" [1953] - Identifier: 5680
Internal display of the 5680 entity interconnections (Node labels correspond to identifiers)

Loading..