- Έκφραση
- Ηχογράφηση
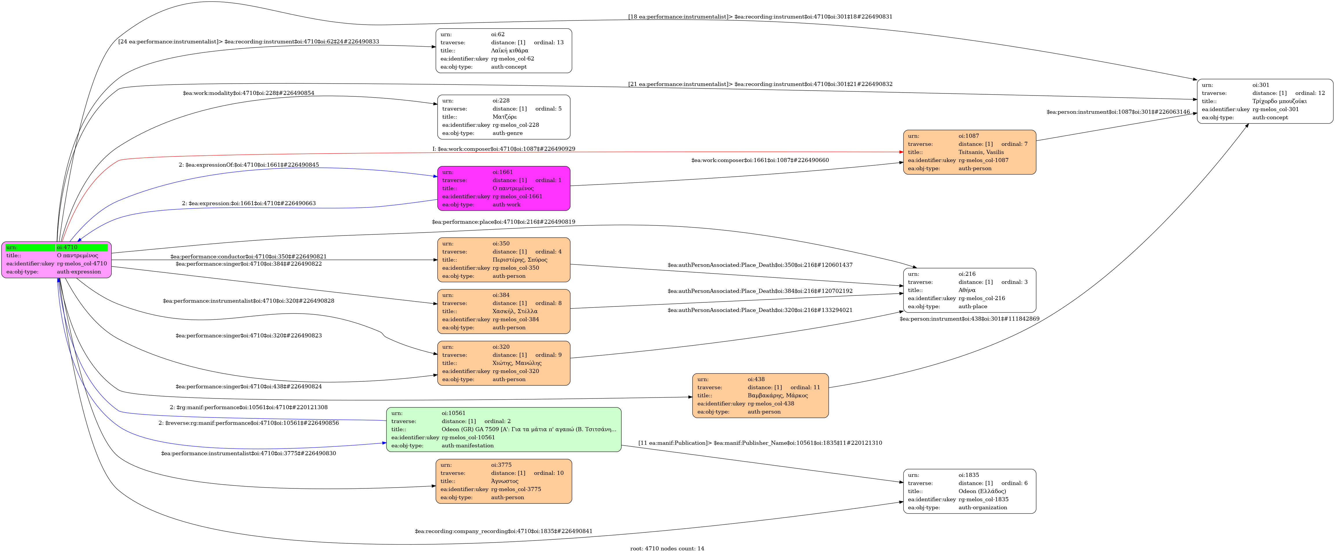
- Ελληνική
-
- Studio
- 31 Οκτωβρίου 1949
- Χασκήλ, Στέλλα (1918-1954) [1η φωνή] | Χιώτης, Μανώλης (1921-1970) [2η φωνή] | Βαμβακάρης, Μάρκος (1905-1972) [3η φωνή]
- Χιώτης, Μανώλης (1921-1970) [Τρίχορδο μπουζούκι] | Άγνωστος [Τρίχορδο μπουζούκι] | Άγνωστος [Λαϊκή κιθάρα]
-
- Λα μείζονα
- Ματζόρε
-
- Όχι
-
- GO 4139
-
- 17844-705
-
- 3' 23''
-
-
Μπορεί να είσαι φρόνιµος καλός και διαλεγµένος
για µένα είσαι βάσανο γιατί είσαι παντρεµένος
Είναι άλλη µες στη µέση που για πάντα σ’ έχει δέσει
Μιλάς για διαζύγιο για να παρηγοριέµαι
μα πάντοτε παράνοµα µαζί σου θα τραβιέµαιΕίναι άλλη µες στη µέση που για πάντα σ’ έχει δέσειΜπορεί πολύ να σ’ αγαπώ και να’ σαι τσιµπηµένος
μα µετανιώνω σαν σκεφτώ πως είσαι παντρεµένοςΕίναι κάτι µες στη µέση δεν µπορεί να µας συνδέσει
-
-
- 9/8
- Eighth note ~ 75
- Ζεϊμπέκικος
-
- Πανεπιστήμιο Ιωαννίνων

