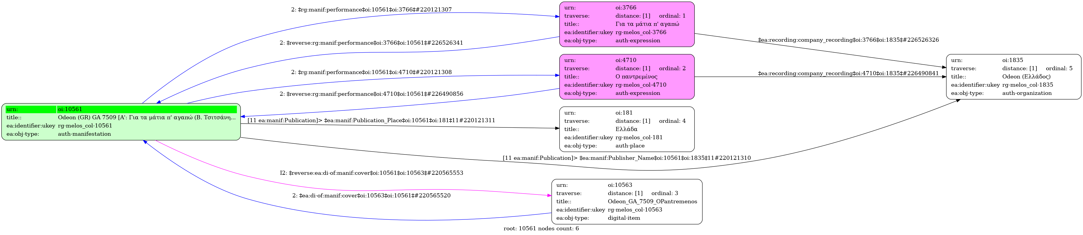
Odeon (GR) GA 7509 [A': Για τα μάτια π' αγαπώ (Β. Τσιτσάνη) / Στ. Χασκήλ, Μ. Βαμβακάρης, Β. Τσιτσάνης] - [Β': Ο παντρεμένος (Β. Τσιτσάνη) / Στ. Χασκήλ, Μ. Χιώτης, Μ. Βαμβακάρης]
- Έκδοση
-
Δίσκος βινυλίου 78 στροφών
-
Ελληνική
-
GA 7509
-
1
-
Ελλάδα
-
Odeon (Ελλάδος)
-
- Πανεπιστήμιο Ιωαννίνων
-
Ψηφιοποιημένη Φωτογραφία: Odeon (GR) GA 7509 [A': Για τα μάτια π' αγαπώ (Β. Τσιτσάνη) / Στ. Χασκήλ, Μ. Βαμβακάρης, Β. Τσιτσάνης] - [Β': Ο παντρεμένος (Β. Τσιτσάνη) / Στ. Χασκήλ, Μ. Χιώτης, Μ. Βαμβακάρης]
(jpg) [medium_side_1]
Μέγεθος: 0.8 MB
Odeon (GR) GA 7509 [A': Για τα μάτια π' αγαπώ (Β. Τσιτσάνη) / Στ. Χασκήλ, Μ. Βαμβακάρης, Β. Τσιτσάνης] - [Β': Ο παντρεμένος (Β. Τσιτσάνη) / Στ. Χασκήλ, Μ. Χιώτης, Μ. Βαμβακάρης] - Identifier: 10561
Internal display of the 10561 entity interconnections (Node labels correspond to identifiers)

Loading..