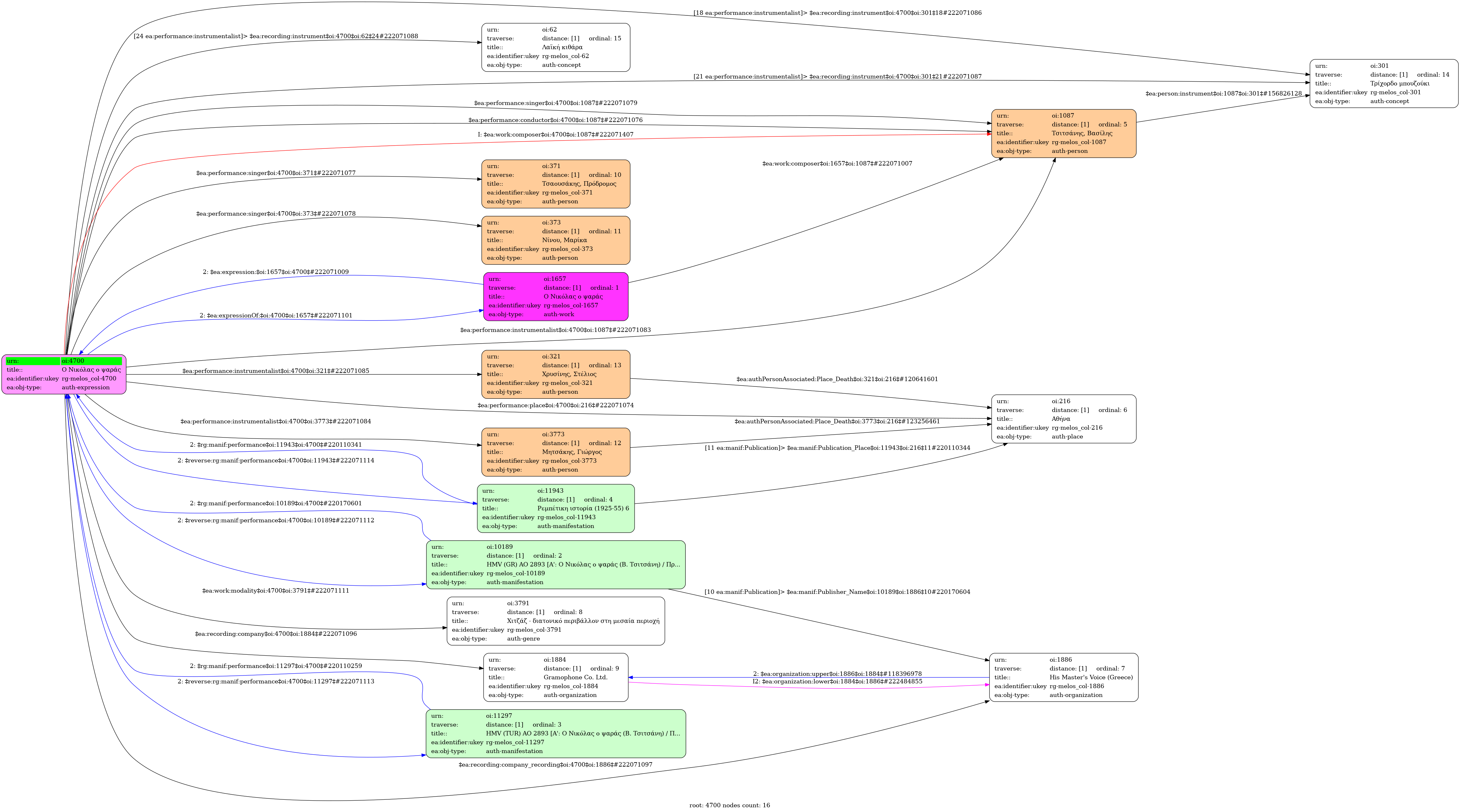
- Έκφραση
- Ηχογράφηση
- Ελληνική
- 
        
        - Studio
 
- 8 Δεκεμβρίου 1949
- Τσαουσάκης, Πρόδρομος (1919-1979) [1η φωνή] | Νίνου, Μαρίκα (1922-1957) [2η φωνή] | Τσιτσάνης, Βασίλης (1915-1984) [3η φωνή]
- Τσιτσάνης, Βασίλης (1915-1984) [Τρίχορδο μπουζούκι] | Μητσάκης, Γιώργος (1921-1993) [Τρίχορδο μπουζούκι] | Χρυσίνης, Στέλιος (1916-1970) [Λαϊκή κιθάρα]
- 
        
        - Σι μείζονα
 
- Χιτζάζ - διατονικό περιβάλλον στη μεσαία περιοχή
- 
        
        - Όχι
 
- 
        
        - OGA 1526
 
- 
        
        - 814-20499
 
- 
        
        - 3' 14''
 
- 
        
        - 
                           Πρωί-πρωί γυρίσανε τα τρεχαντήρια όλα
 µα ο Νικόλας ο ψαράς δεν φάνηκε ακόµα στη στεριά
 Μπρος στ’ ακρογιάλι στέκεται µια µάνα µαυροφόρα
 είναι αυτή π’ ανησυχεί η µάνα του Νικόλα του ψαρά
 ∆ιστάζει ποιος να της το πει να την πληροφορήσει
 πως ο Νικόλας πνίγηκε και πια δε θα γυρίσει στη στερια
 Πέρασαν µήνες, πέρασαν κι η µάνα του Νικόλα
 µε την ελπίδα στην καρδιά τον περιµένει ακόµαστη στεριά
 
- 
                           
- 
    
     - 9/8
- Eighth note ~ 71
- Ζεϊμπέκικος
 
- 
        
		
- 
					    
						- HMV (GR) AO 2893 [Α': Ο Νικόλας ο ψαράς (Β. Τσιτσάνη) / Πρ. Τσαουσάκης, Μ. Νίνου, Β. Τσιτσάνης] - [Β': Πάλι θα σμίξουμε (Β. Τσιτσάνη) / Μ. Νίνου, Β. Τσιτσάνης, Γ. Μητσάκης]
- HMV (TUR) AO 2893 [Α': Ο Νικόλας ο ψαράς (Β. Τσιτσάνη) / Πρ. Τσαουσάκης, Μ. Νίνου, Β. Τσιτσάνης] - [Β': Πάλι θα σμίξουμε (Β. Τσιτσάνη) / Μ. Νίνου, Β. Τσιτσάνης, Γ. Μητσάκης]
- Ρεμπέτικη ιστορία (1925-55) 6
 
- Πανεπιστήμιο Ιωαννίνων

