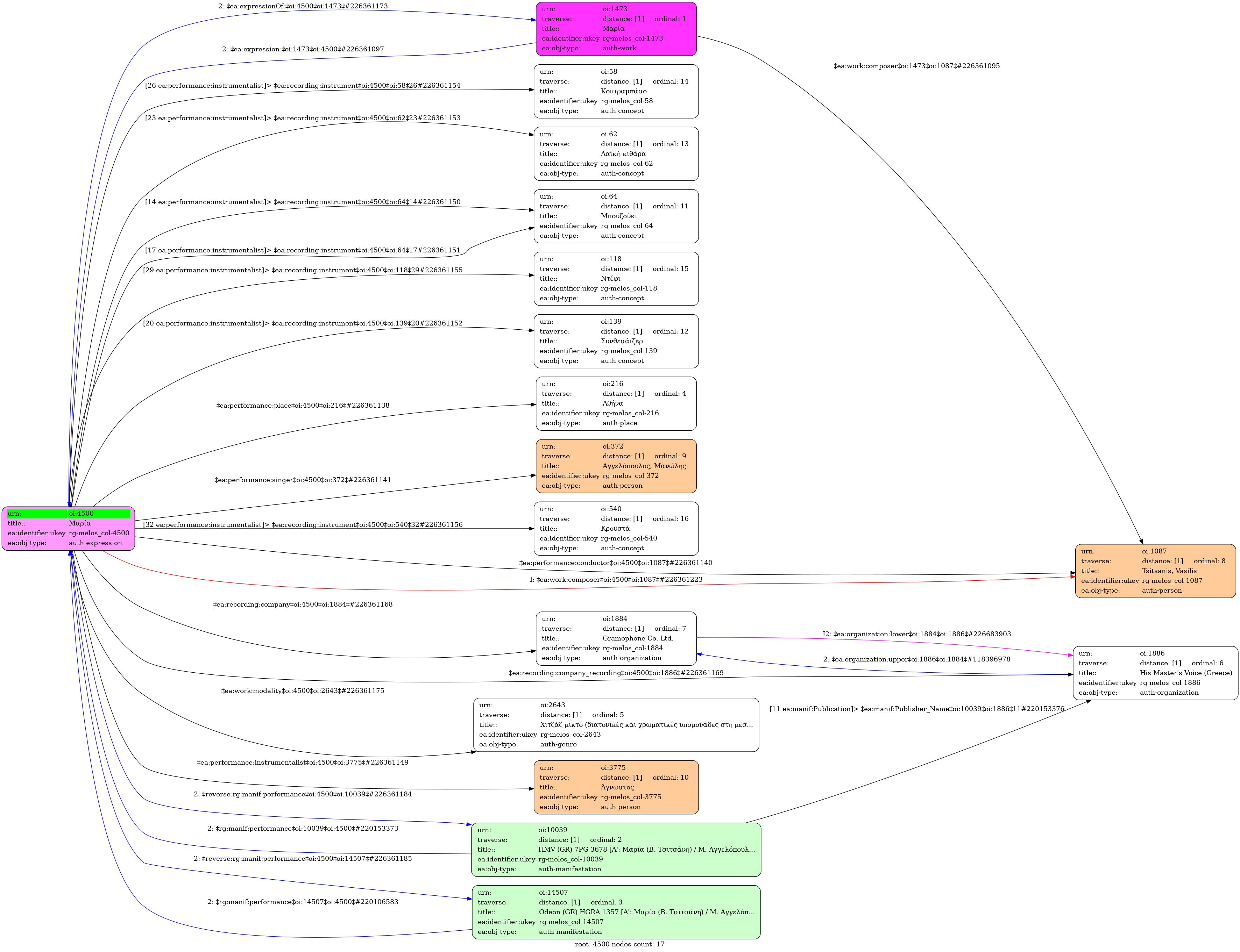
- Έκφραση
- Ηχογράφηση
- Ελληνική
-
- Studio
- 1967
- Αγγελόπουλος, Μανώλης (1939-1989)
- Άγνωστος [Μπουζούκι] | Άγνωστος [Μπουζούκι] | Άγνωστος [Συνθεσάιζερ] | Άγνωστος [Λαϊκή κιθάρα] | Άγνωστος [Κοντραμπάσο] | Άγνωστος [Ντέφι] | Άγνωστος [Κρουστά]
-
- Σολ μείζονα
- Χιτζάζ μικτό (διατονικές και χρωματικές υπομονάδες στη μεσαία περιοχή)
-
- Όχι
-
- 7XGA 2714
-
- 20726-1019-67
-
- 2' 43''
-
-
Όσο η καρδιά µου θα κτυπάει
µες στον κόσµο εσένα θα ζητάει
έλα να ζήσεις κοντά µου τρελέ έρωτα µου
δεν θα σ’ αφήσω ποτέ να µου φύγεις χαρά µου
Μαρία, Μαρία γλυκιά µου
πονάει και κλαίει η καρδιά µου
Έµπα µέσα στην καρδιά µου
στα τρελά τα όνειρά µου
Μαρία, Μαρία, Μαρία, Μαρία
Στη ζωή σε περιµένουν µπόρες
ανηφόρες µα και κατηφόρεςέλα και πες µου το ναι µη διστάζεις µωρό µου
θα ‘µαι για πάντα δικός σου και συ στο πλευρό µου
Μαρία, Μαρία γλυκιά µου
πονάει και κλαίει η καρδιά µου
Έµπα µέσα στην καρδιά µου
στα τρελά τα όνειρά µου
Μαρία, Μαρία, Μαρία, Μαρία
-
-
- 2/4
- Quarter note ~ 138
- Γκουαράτσα
-
- Πανεπιστήμιο Ιωαννίνων

