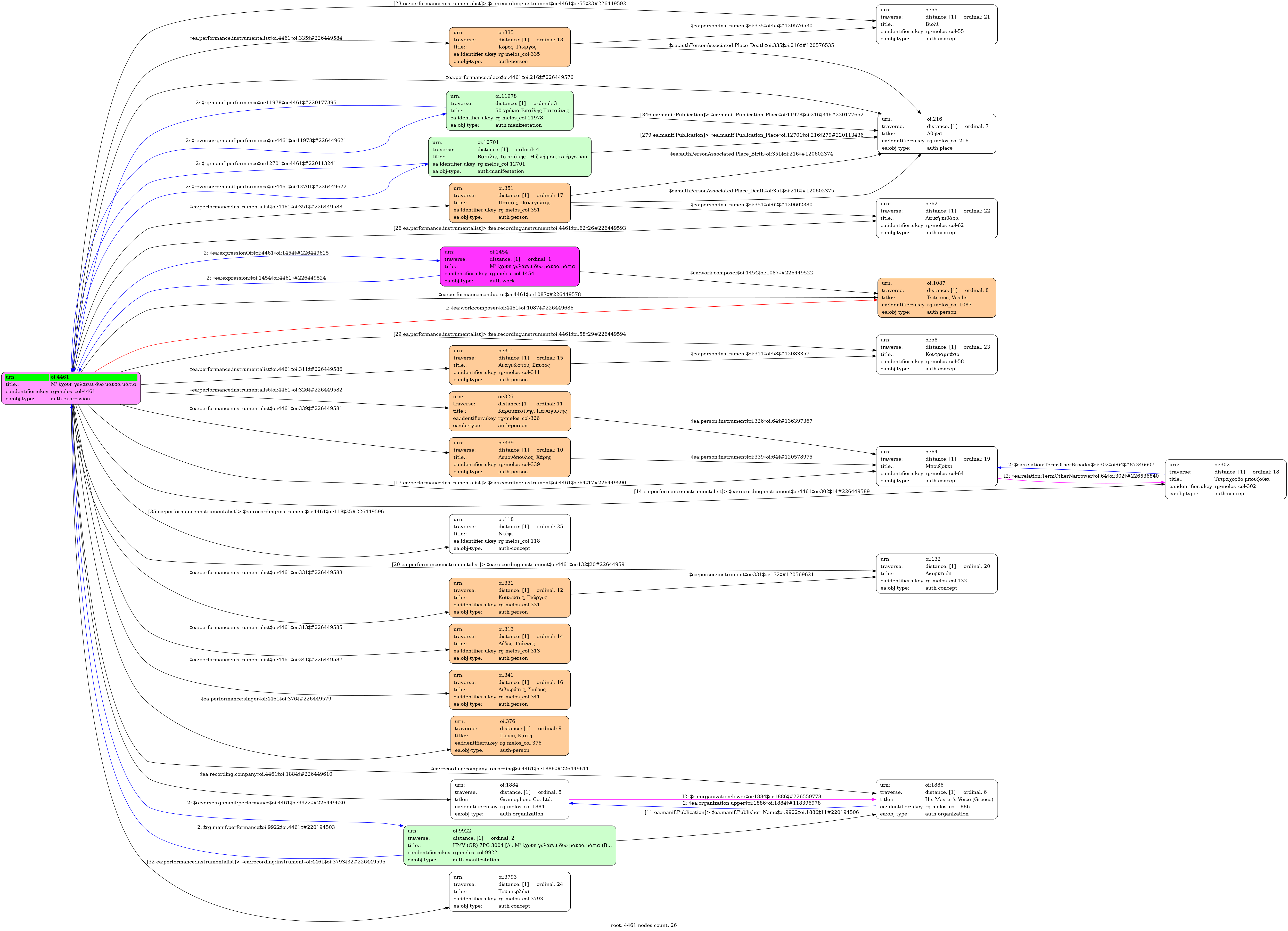
- Έκφραση
- Ηχογράφηση
- Ελληνική
-
- Studio
- 11 Ιουλίου 1961
- Γκρέυ, Καίτη (1924-2025)
- Λεμονόπουλος, Χάρης (1923-1975) [Τετράχορδο μπουζούκι] | Καραμπεσίνης, Παναγιώτης [Μπουζούκι] | Κοινούσης, Γιώργος (1940-) [Ακορντεόν] | Κόρος, Γιώργος (1923-2014) [Βιολί] | Δέδες, Γιάννης (?-2011) [Λαϊκή κιθάρα] | Αναγνώστου, Σπύρος [Κοντραμπάσο] | Λιβιεράτος, Σπύρος [Τουμπερλέκι] | Πετσάς, Παναγιώτης (1915-1980) [Ντέφι]
-
- Ρε μείζονα
- Ρε ελάσσονα
-
- Ναι
-
- 0' 24''
-
- Όχι
-
- 7XGA 1142
-
- 8937-13851
-
- 3' 53''
-
-
Κλάψε την καταστροφή
που σε βρήκε καρδιά µου
άδικη ζωή µε πλήγωσες πολύ
Μ’ έχουν γελάσει δυο µαύρα µάτια
που ‘χα λατρέψει µες στη ζωή
και την καρδιά µου χίλια κοµµάτια
την έχουν κάνει αυτά τα µάτια
Σηµαίνει η ώρα για µένα τώρα
µαύρη σαν νύχτα θα είν’ η ζωή µου
παίρνω τα µαύρα µου τα σκαλοπάτια
µ’ έχουν γελάσει δυο µαύρα µάτια
Κλάψε την καταστροφή
που σε βρήκε καρδιά µου
άδικη ζωή µε πλήγωσες πολύ
Μ’ έχουν γελάσει δυο µαύρα µάτια
µ’ εγκαταλείψαν ένα πρωί
τα περιµένω µα δεν γυρίζουν
οι αναµνήσεις µε βασανίζουν
ηµαίνει η ώρα για µένα τώρα
µαύρη σαν νύχτα θα είν’ η ζωή µου
παίρνω τα µαύρα µου τα σκαλοπάτια
µ’ έχουν γελάσει δυο µαύρα µάτια
Κλάψε την καταστροφή
που σε βρήκε καρδιά µου
άδικη ζωή µε πλήγωσες πολύ
-
-
- Πανεπιστήμιο Ιωαννίνων

