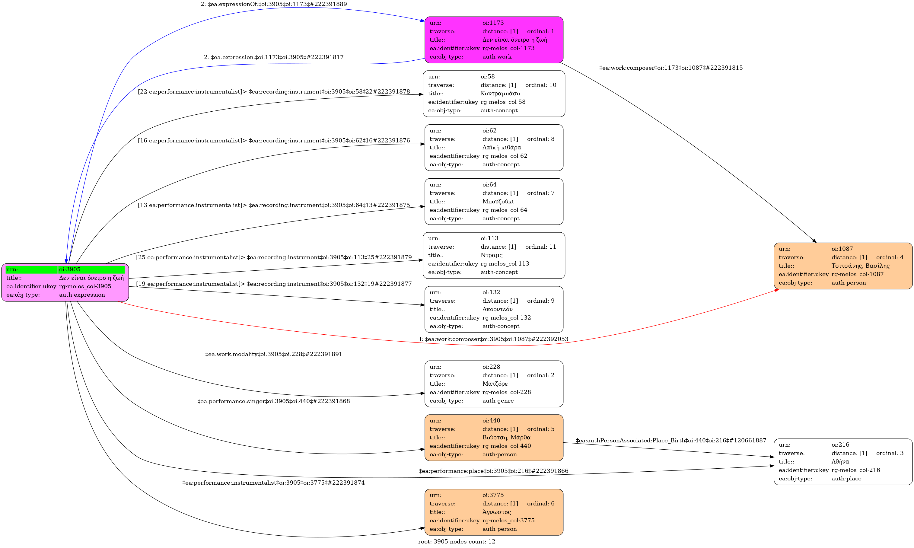
- Έκφραση
- Ηχογράφηση
- Ελληνική
-
- Studio
- 1967
- Βούρτση, Μάρθα (1937-)
- Άγνωστος [Μπουζούκι] | Άγνωστος [Λαϊκή κιθάρα] | Άγνωστος [Ακορντεόν] | Άγνωστος [Κοντραμπάσο] | Άγνωστος [Ντραμς]
-
- Λα♭ μείζονα
- Ματζόρε
-
- Όχι
-
-
∆εν είναι όνειρο η ζωή δεν είναι πανηγύρι
απόψε που χωρίζουµε είναι πικρό ποτήρι
Τώρα τα βήµατα µε πάν’ στη φτωχογειτονιά µας
στο σπίτι που ήταν µάρτυρας στα τόσα βάσανά µας
∆εν είναι πόνος να πονεί µαχαίρι να πληγώνει
είναι φωτιά ο χωρισµός σε καίει και σε λιώνειΤώρα τα βήµατα µε πάν’ στη φτωχογειτονιά µας
στο σπίτι που ήταν µάρτυρας στα τόσα βάσανά µας
-
-
- 9/8
- Eighth note ~ 65
- Ζεϊμπέκικος
-
- Πανεπιστήμιο Ιωαννίνων

