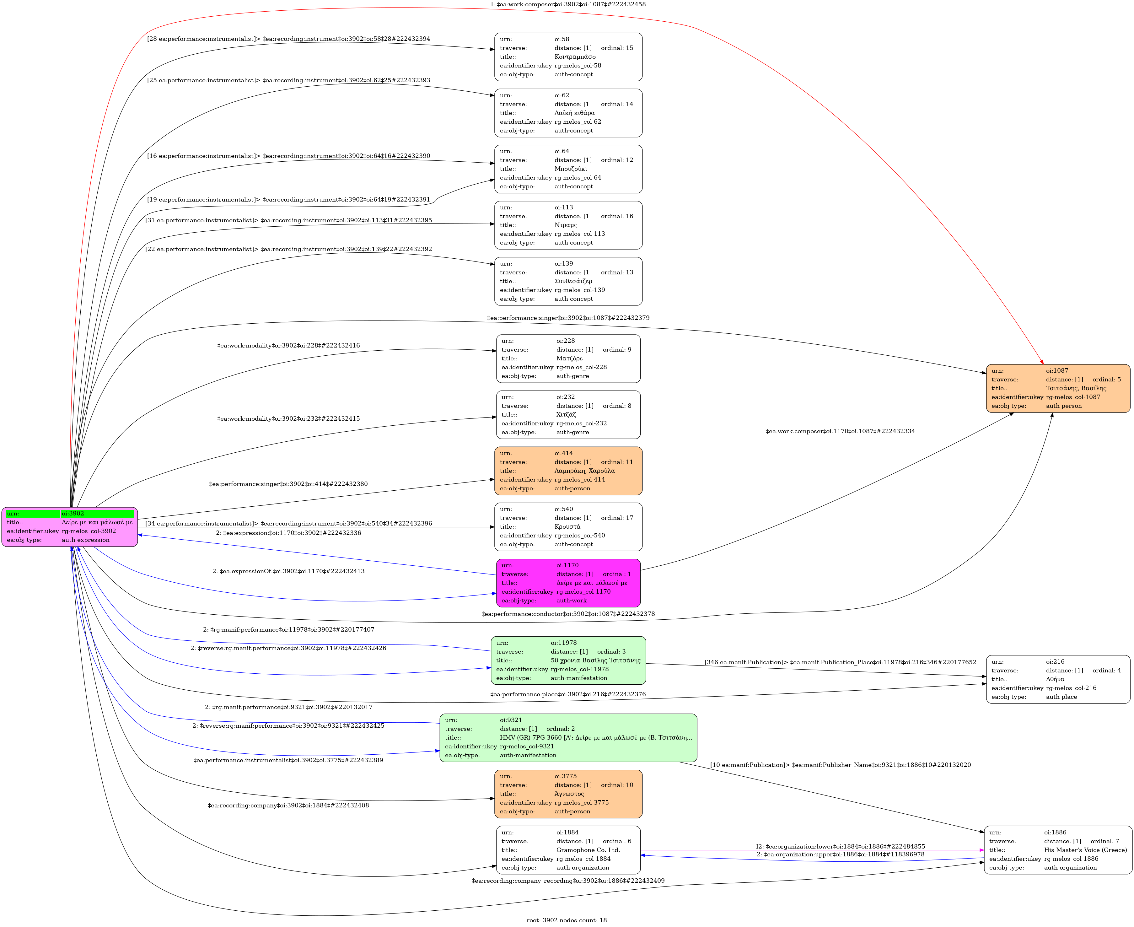
- Έκφραση
- Ηχογράφηση
- Ελληνική
-
- Studio
- 1967
- Τσιτσάνης, Βασίλης (1915-1984) [1η φωνή] | Λαμπράκη, Χαρούλα (1947-) [2η φωνή]
- Άγνωστος [Μπουζούκι] | Άγνωστος [Μπουζούκι] | Άγνωστος [Συνθεσάιζερ] | Άγνωστος [Λαϊκή κιθάρα] | Άγνωστος [Κοντραμπάσο] | Άγνωστος [Ντραμς] | Άγνωστος [Κρουστά]
-
- Σολ μείζονα
- Χιτζάζ | Ματζόρε
-
- Όχι
-
- 7XGA 2669
-
- 6417-281-67
-
- 3' 22''
-
-
Άνοιξε γιατί δε βλέπω απ'τη σούρα που την έχωέφταιξα παραπονιάρα πω πω θα με βρει λαχτάραΔείρε με και μάλωσέ με κι αγκάλιασέ μεΠου ‘σουνα ξεμυαλισμένε αχ και παλιομεθυσμένεΤα ‘χα πιει σε δυο κουτούκια με μπαγλαμάδες με μπουζούκιαΔείρε με και μάλωσέ με κι αγκάλιασέ μεΆνοιξε γιατί δε βλέπω απ'τη σούρα που την έχωΈφταιξα παραπονιάρα πω πω θα με βρει λαχτάραΔείρε με και μάλωσέ με κι αγκάλιασέ με
-
-
- 9/8
- Eighth note ~ 170
- Καρσιλαμάς
-
- Πανεπιστήμιο Ιωαννίνων

