- Έκφραση
- Ηχογράφηση
- Ελληνική
-
- Studio
- 13 Ιουνίου 1966
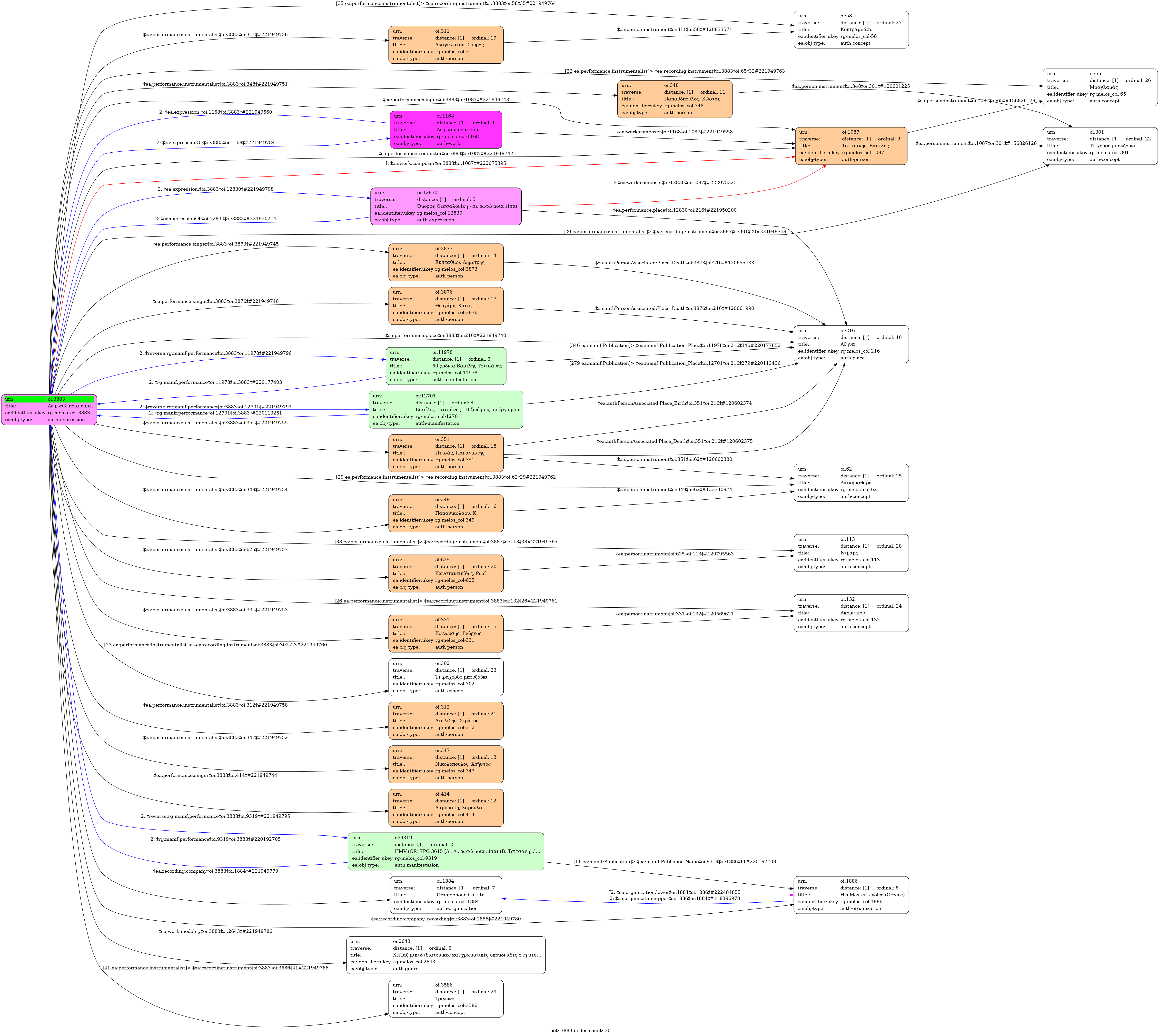
- Τσιτσάνης, Βασίλης (1915-1984) [1η φωνή] | Λαμπράκη, Χαρούλα (1947-) [2η φωνή] | Ευσταθίου, Δημήτρης (1923-1996) [3η φωνή] | Θεοχάρη, Καίτη (1947-2022)
- Παπαδόπουλος, Κώστας (1937-) [Τρίχορδο μπουζούκι] | Νικολόπουλος, Χρήστος (1947-) [Τετράχορδο μπουζούκι] | Κοινούσης, Γιώργος (1940-) [Ακορντεόν] | Παπανικολάου, Κ. [Λαϊκή κιθάρα] | Πετσάς, Παναγιώτης (1915-1980) [Μπαγλαμάς] | Αναγνώστου, Σπύρος [Κοντραμπάσο] | Κωνσταντινίδης, Ρεμί [Ντραμς] | Αταλίδης, Στράτος (1928-1998) [Τρίγωνο]
-
- Ντο μείζονα
- Χιτζάζ μικτό (διατονικές και χρωματικές υπομονάδες στη μεσαία περιοχή)
-
- Όχι
-
- 7XGA 2574
-
- 39777-1725-66
-
- 3' 20''
-
-
∆ε ρωτώ ποια είσαι κι από πού κρατάς
ούτ’ εσύ για µένα θέλω να ρωτάς
κάθισε κοντά µου πιες γλυκό κρασί
κάνε µου παρέα, γλέντησε κι εσύ
Μες στης καρδιάς µου το σκοτάδι
το πιο γλυκό σου δως µου χάδι
σαν ξηµερώσει αν θέλεις µε ξεχνάς
όµως απόψε αγκάλιασέ µε
και την καρδιά µου στους καηµούς µην την πετάς
∆ε ρωτώ ποια είσαι κι από πού κρατάς
ούτ’ εσύ για µένα θέλω να ρωτάς
κάθισε κοντά µου πιες γλυκό κρασί
κάνε µου παρέα, γλέντησε κι εσύ
Απ’ τα φυλλοκάρδια βγαίνει µια φωτιά
καίγετ’ η καρδιά µου τούτη τη βραδιά
κάθισε κοντά µου πιες γλυκό κρασί
κάνε µου παρέα γλέντησε κι εσύ
Έλα κορίτσι µου κοντά µου
να κάψεις όλα τα βάσανά µου
και τα σηµάδια µιας άπιστης καρδιάς
κι όταν θα φέξει αν θέλεις φύγε
κι όποιο σοκάκι σου αρέσει το τραβάς
∆ε ρωτώ ποια είσαι κι από πού κρατάς
ούτ’ εσύ για µένα θέλω να ρωτάς
-
-
- 2/4
- Quarter note ~ 55
- Χασάπικος
-
- Πανεπιστήμιο Ιωαννίνων

