- Έκφραση
- Ηχογράφηση
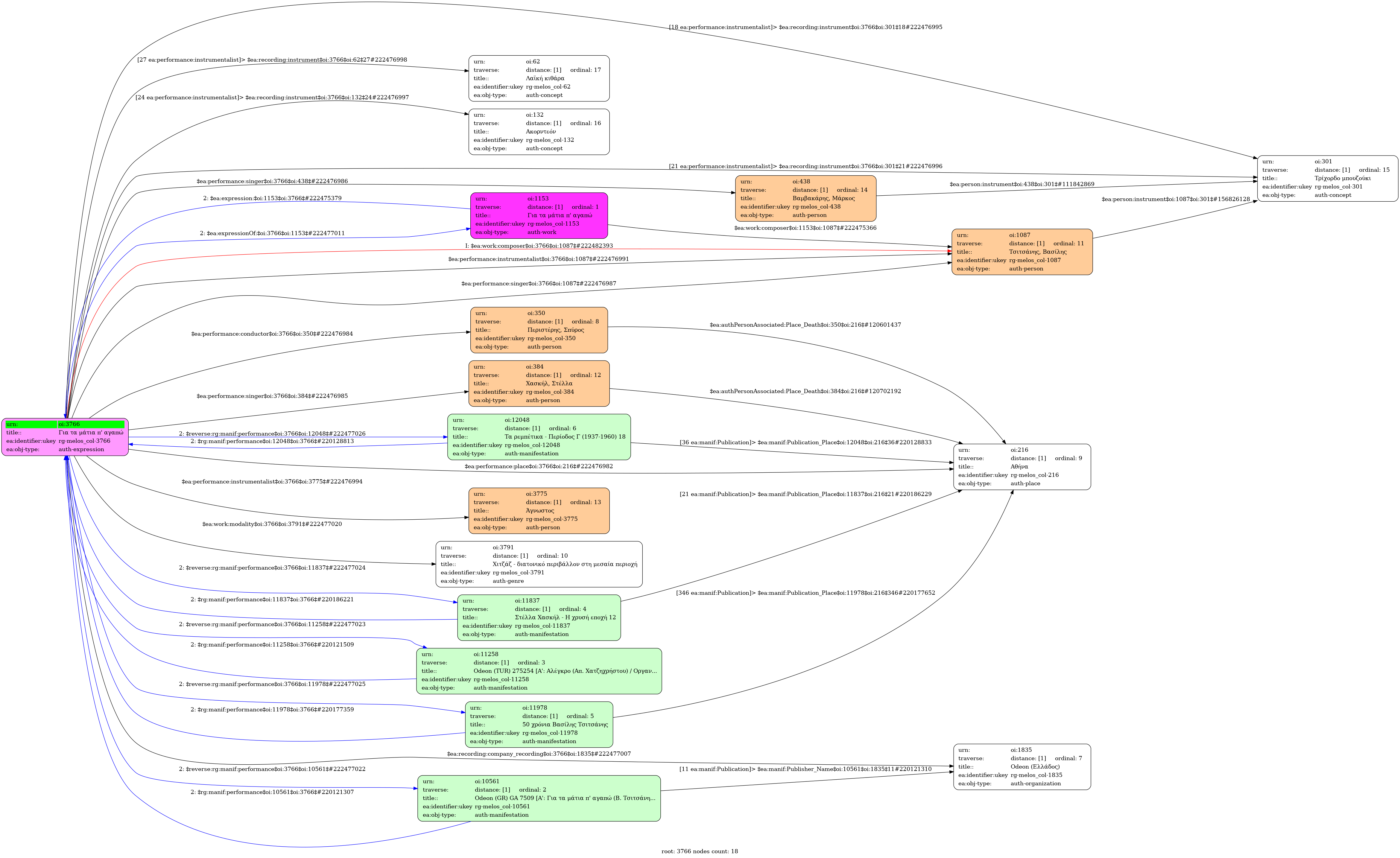
- Ελληνική
-
- Studio
- 21 Οκτωβρίου 1949
- Χασκήλ, Στέλλα (1918-1954) [1η φωνή] | Βαμβακάρης, Μάρκος (1905-1972) [2η φωνή] | Τσιτσάνης, Βασίλης (1915-1984) [3η φωνή]
- Τσιτσάνης, Βασίλης (1915-1984) [Τρίχορδο μπουζούκι] | Άγνωστος [Τρίχορδο μπουζούκι] | Άγνωστος [Ακορντεόν] | Άγνωστος [Λαϊκή κιθάρα]
-
- Λα μείζονα
- Χιτζάζ - διατονικό περιβάλλον στη μεσαία περιοχή
-
- Όχι
-
- GO 4123
-
- 17845-704
-
- 3' 14''
-
-
Ξημερώνει και βραδιάζει πάντα στον ίδιο τον σκοπόφέρτε μου να πιω το ακριβότερο πιοτόεγώ πληρώνω τα μάτια π’ αγαπώΚι όταν βλέπεις ταβερνιάρη να σπάζω να παραμιλώμη με κατακρίνεις μη με παίρνεις για τρελόεγώ πληρώνω τα μάτια π’ αγαπώΗ καρδιά μου συννεφιάζει τρέχουν τα δάκρυα βροχήσίγουρα θα πάμε μια και φτάσαμ' ως εκείεσύ στο χώμα κι εγώ στη φυλακή
-
-
- 2/4
- Quarter note ~ 94
- Χασάπικος
-
-
- Odeon (GR) GA 7509 [A': Για τα μάτια π' αγαπώ (Β. Τσιτσάνη) / Στ. Χασκήλ, Μ. Βαμβακάρης, Β. Τσιτσάνης] - [Β': Ο παντρεμένος (Β. Τσιτσάνη) / Στ. Χασκήλ, Μ. Χιώτης, Μ. Βαμβακάρης]
- Odeon (TUR) 275254 [A': Αλέγκρο (Απ. Χατζηχρήστου) / Οργανικό] - [B': Για τα μάτια π' αγαπώ (Β. Τσιτσάνη) / Στ. Χασκήλ, Μ. Βαμβακάρης, Β. Τσιτσάνης]
- Στέλλα Χασκήλ - Η χρυσή εποχή 12
- 50 χρόνια Βασίλης Τσιτσάνης
- Τα ρεμπέτικα - Περίοδος Γ (1937-1960) 18
- Πανεπιστήμιο Ιωαννίνων

