- Πρόσωπο
- Γυναίκα
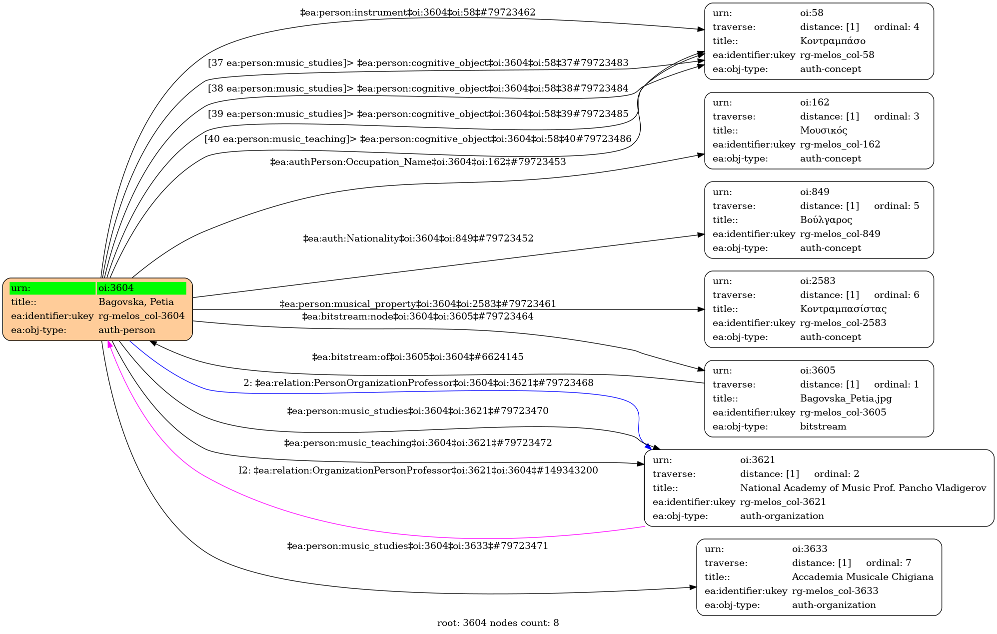
- Βουλγαρική
- Μουσικός
-
- National Academy of Music Prof. Pancho Vladigerov (1980) [Διδάσκων: Toshev, Todor] - Τύπος σπουδών: Τυπικές - Τίτλος σπουδών: Δίπλωμα επιπέδου ανωτάτης σχολής - Γνωστικό αντικείμενο: Κοντραμπάσο
- National Academy of Music Prof. Pancho Vladigerov (1982) [Διδάσκων: Toshev, Todor] - Τύπος σπουδών: Τυπικές - Τίτλος σπουδών: Μεταπτυχιακό - Γνωστικό αντικείμενο: Κοντραμπάσο
- Accademia Musicale Chigiana (1985) [Petracchi, Franco] - Τύπος σπουδών: Τυπικές - Τίτλος σπουδών: Διδακτορικό - Γνωστικό αντικείμενο: Κοντραμπάσο
- Κοντραμπασίστα
-
- National Academy of Music Prof. Pancho Vladigerov (1983-) - Γνωστικό αντικείμενο: Κοντραμπάσο
-
- 1982 – 1η Θέση και Χρυσό Μετάλλιο στον 8ο Εθνικό Διαγωνισμό για Μουσικούς και Τραγουδιστές "Svetoslav Obretenov". 1979 & 1981 - Διπλώματα από τους Διεθνείς Διαγωνισμούς Κοντραμπάσου, Markneukirchen, Germany
- National Academy of Music Prof. Pancho Vladigerov
- Petia Bagovska | YouTube
-
- 10605229 ⟶ Petia Bagovska
- central
-
-
PhD, Καθηγήτρια Κοντραμπάσου της Εθνικής Ακαδημίας Μουσικής “Pantcho Vladigerov”, Σόφια – Βουλγαρία / PhD, Professor for Double-Bass in the National Academy of Music “Pantcho Vladigerov”, Sofia - Bulgaria [Αναπληρώτρια Καθηγήτρια, 2001, Επίκουρη καθηγήτρια, 1983, Αναπληρώτρια καθηγήτρια στον κλάδο της Παιδαγωγικής, Πανεπιστήμιο Σόφιας, 1999], με σημαντική ενεργή παρουσία στην μουσική ζωή, δίνοντας ιδιαίτερη έμφαση στην εφαρμογή μοντέρνων παιδαγωγικών μεθόδων για την διδασκαλία του κοντραμπάσου στην Βουλγαρία και στο εξωτερικό, με διαρκή παρουσία σε διεθνή σεμινάρια master classes και εργαστήρια, διεθνή φεστιβάλ και διοργανώσεις, ευρέως αναγνωρισμένη ως σολίστ στο ρεπερτόριο του κοντραμπάσου και της μουσικής δωματίου αλλά και καταξιωμένη ως κορυφαία σε ορχήστρες.
-




