- Έκφραση
- Ηχογράφηση
-
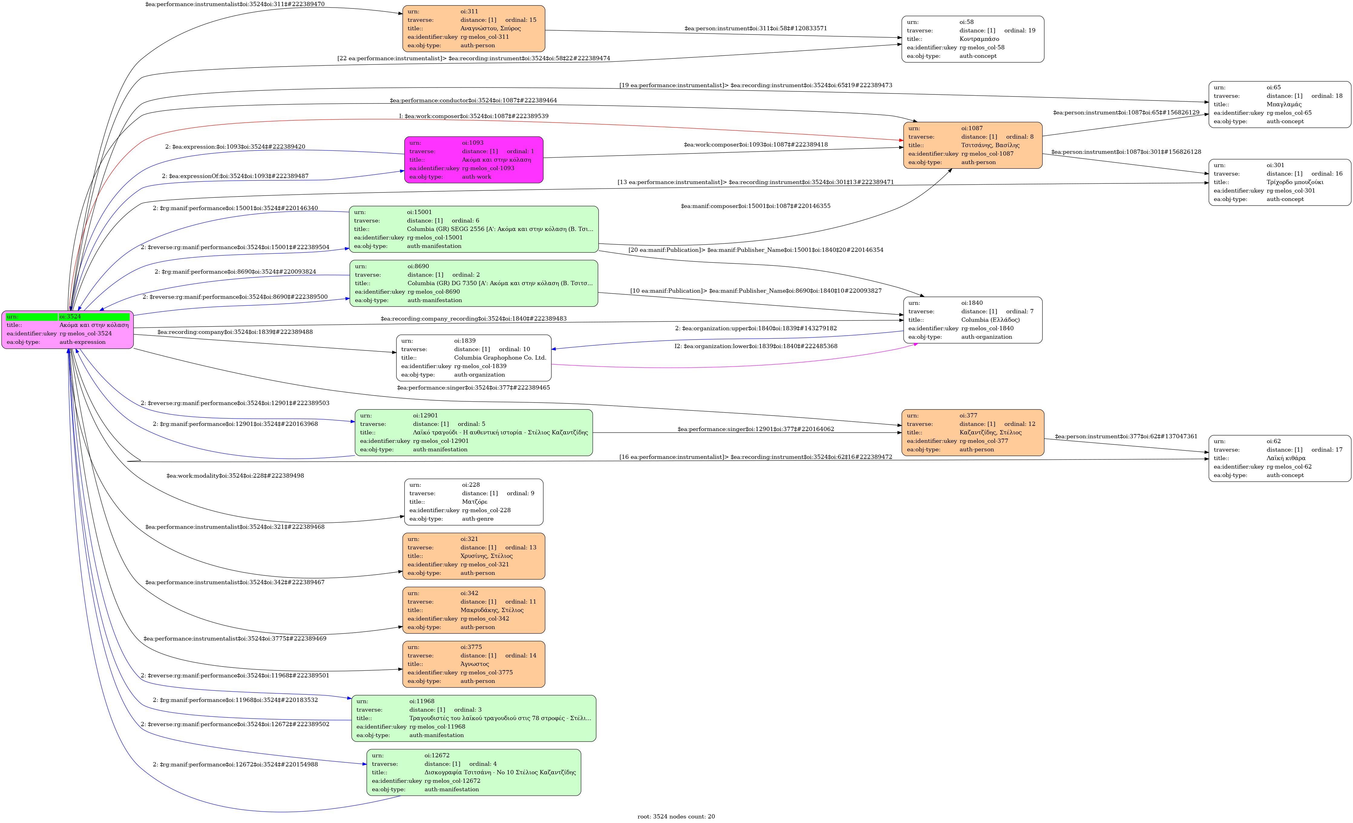
- Akóma kai stin kólasi
- Ελληνική
-
- Studio
- 5 Νοεμβρίου 1957
- Καζαντζίδης, Στέλιος (1931-2001)
- Μακρυδάκης, Στέλιος (1928-1995) [Τρίχορδο μπουζούκι] | Χρυσίνης, Στέλιος (1916-1970) [Λαϊκή κιθάρα] | Άγνωστος [Μπαγλαμάς] | Αναγνώστου, Σπύρος [Κοντραμπάσο]
-
- Ντο μείζονα
- Ματζόρε
-
- Όχι
-
- CG 3689
-
- 4609-54866 (;)
-
- 3' 09''
-
-
Δεν αγαπώ κανένανε κανέναν δε πονάω
οι φίλοι μου με ρίξανε οι εχθροί μου με μισούνε
οι συγγενείς με βρίζουνε οι ξένοι μ’ αδικούνε
Ακόμα και στην κόλαση μονάχος θέλω να ’μαι
δεν θέλω ούτε ν’ αγαπώ ούτε να μ’ αγαπάνε
Όσες φορές συμπόνεσα την ξένη δυστυχία
πληρώθηκα αχάριστα μου γύρισαν την πλάτη
κι αν δεν τους επρολάβαινα θα μου βγαζαν το μάτι
Ακόμα και στην κόλαση μονάχος θέλω να ’μαι
δεν θέλω ούτε ν’ αγαπώ ούτε να μ’ αγαπάνε
Και μήπως η αγάπη μου δεν μ’ έκανε να κλάψω
εγώ την ελυπήθηκα την πήρα απ’ την ορφάνια
και κείνη ποδοπάτησε κι αγάπες και στεφάνια
Ακόμα και στην κόλαση μονάχος θέλω να ’μαι
δεν θέλω ούτε ν’ αγαπώ ούτε να μ’ αγαπάνε
-
-
- 9/8
- Eighth note ~ 61
- Ζεϊμπέκικος
-
-
- Columbia (GR) DG 7350 [Α': Ακόμα και στην κόλαση (Β. Τσιτσάνη) / Στ. Καζαντζίδης] - [Β': Αράπικο τσιφτετέλι (Β. Τσιτσάνη) / Γ. Λύδια]
- Τραγουδιστές του λαϊκού τραγουδιού στις 78 στροφές - Στέλιος Καζαντζίδης 7
- Δισκογραφία Τσιτσάνη - Νο 10 Στέλιος Καζαντζίδης
- Λαϊκό τραγούδι - Η αυθεντική ιστορία - Στέλιος Καζαντζίδης
- Columbia (GR) SEGG 2556 [Α': Ακόμα και στην κόλαση (Β. Τσιτσάνη) / Στ. Καζαντζίδης - Αράπικο τσιφτετέλι (Β. Τσιτσάνη) / Γ. Λύδια] - [Β': Κατηγορούμενο κορμί (Β. Τσιτσάνη) / Στ. Καζαντζίδης - Γιορτάζεις σήμερα (Β. Τσιτσάνη) / Π. Πάνου]
- Πανεπιστήμιο Ιωαννίνων

