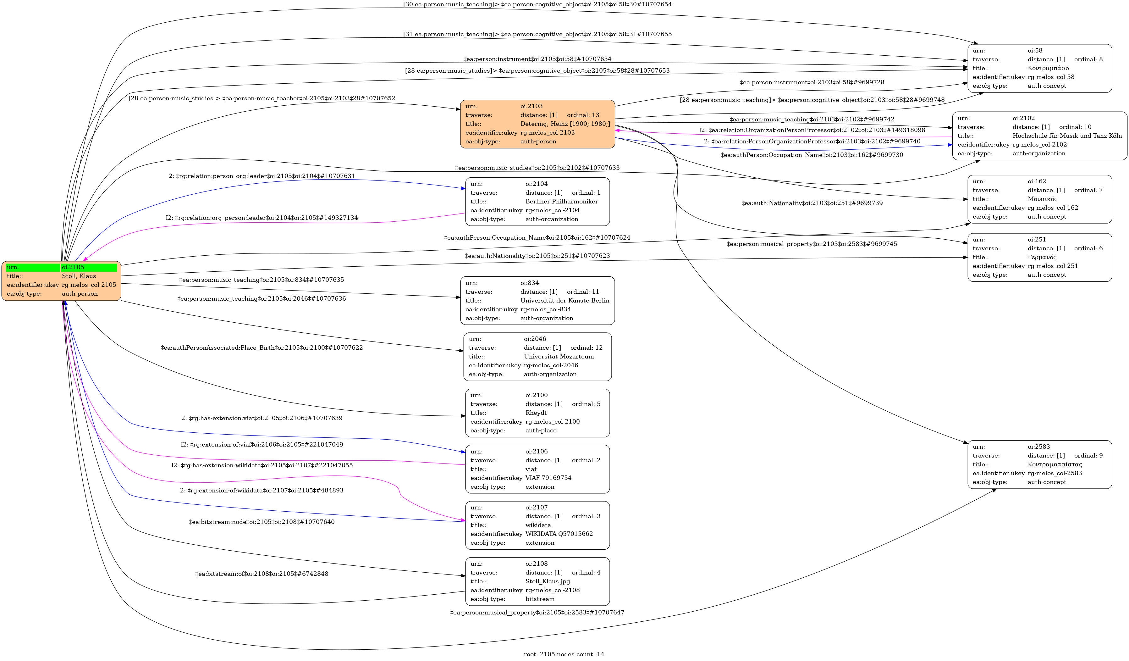
- Πρόσωπο
- Άνδρας
- 24 Μαίου 1943
- Rheydt
- Γερμανός
- Μουσικός
-
- Hochschule für Musik und Tanz Köln [During 1955-1965] - Τύπος σπουδών: Τυπικές - Διδάσκων: Detering, Heinz [1900;-1980;] - Γνωστικό αντικείμενο: Κοντραμπάσο
- Κοντραμπασίστας
-
- Universität der Künste Berlin (1980-2020) - Γνωστικό αντικείμενο: Κοντραμπάσο
- Universität Mozarteum (1991-1998) - Γνωστικό αντικείμενο: Κοντραμπάσο
- Berliner Philharmoniker
- Wikipedia | Slatford, Rodney, "Klaus Stoll", Oxford Music Online, 20.01.2001)
-
- Q57015662 ⟶ Klaus Stoll
-
- 2242150 ⟶ Klaus Stoll
-
- 681cc9e6-a991-499a-885a-52f4402957ed ⟶ Klaus Stoll (double bass player)
-
- 79169754 ( Personal ) ⟶ Klaus Stoll
- central
Wikipedia Import
- Klaus Stoll (Αγγλική)
- 00-00-1943





