- Έργο (αυτοτελές έργο)
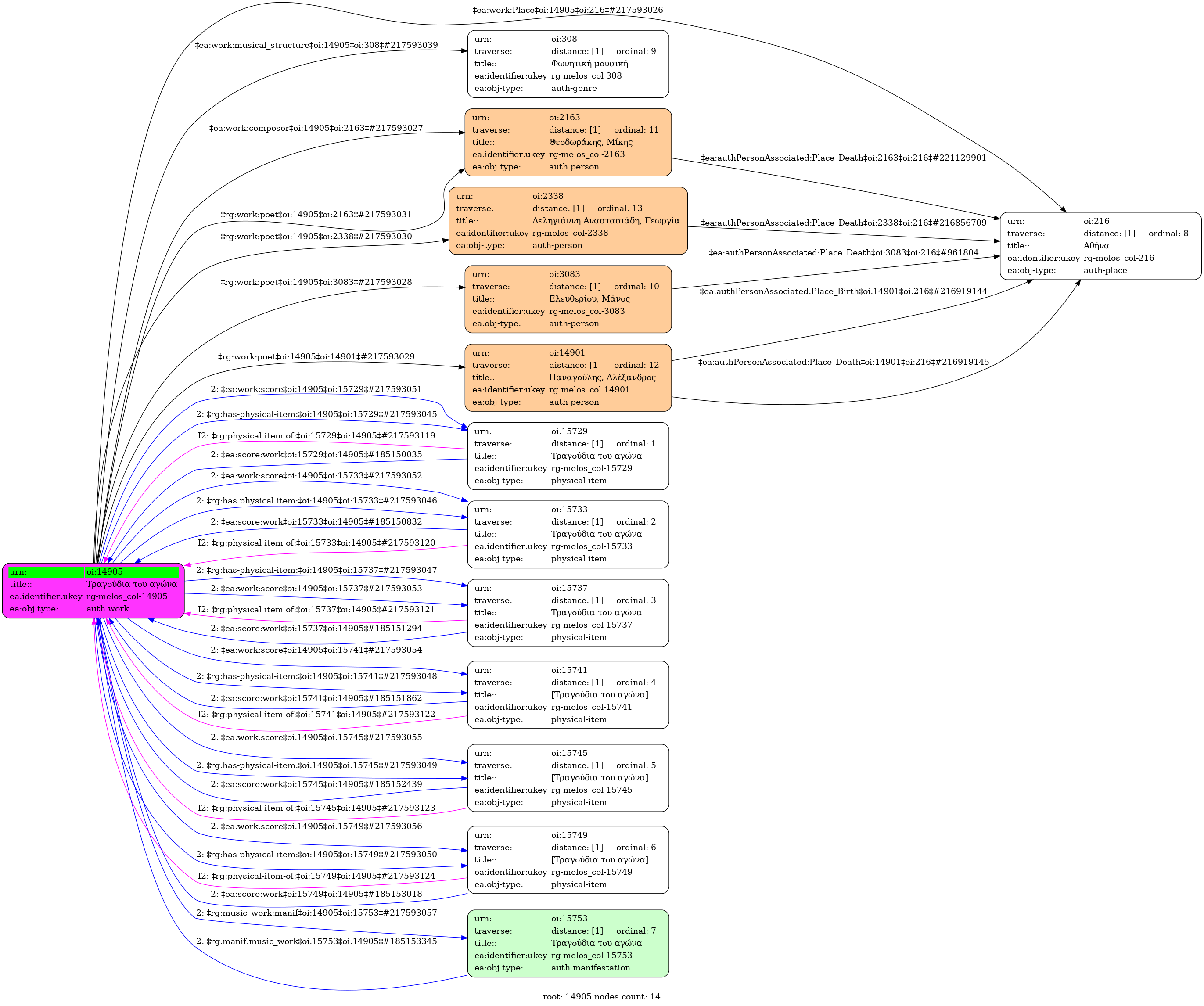
- 1967
- 1971
- Ελληνική
- Θεοδωράκης, Μίκης (1925-2021)
- Ελευθερίου, Μάνος (1938-2018) | Παναγούλης, Αλέξανδρος (1939-1976) | Δεληγιάννη-Αναστασιάδη, Γεωργία (1904-1998) | Θεοδωράκης, Μίκης (1925-2021)
-
-
- Ο ήλιος για τα παιδιά του κόσμου (Ύμνος της Ελευθερίας)
- Θρήνος
- Μαζί σου
- Ο λεβέντης
- Όταν χτυπήσεις δυο φορές
- Marc Marceau
- Το περιστέρι
- Χίλιες καρδιές
- Τα καλύτερά μας χρόνια
- Στον Ωρωπό
- Μην ξεχνάς τον Ωρωπό
- Διότι δεν συνεμορφώθην
- Απ' το μώλο
- Στην Ελλάδα σήμερα
- Οι πρώτοι νεκροί
- Στον Νικηφόρο Μανδηλαρά
- Η επιστολή
- Η αυλή
- Ποιος τη ζωή μου
- Κλεισ' το παράθυρο
-
- Φωνητική μουσική
- 56
- Κούτουλας, Αστέρης. Ο μουσικός Θεοδωράκης: κέιμενα - εργογραφία - κριτικές (1937-1996): ΑΣΤ 179
- Αθήνα
- Original: Μουσική Βιβλιοθήκη Λίλιαν Βουδούρη - Σύλλογος Οι Φίλοι της Μουσικής
- Σύλλογος Οι Φίλοι της Μουσικής







