- Έκφραση
- Ηχογράφηση
- Ελληνική
- 
        
        - Studio
 
- 1974
- Σαββίδη, Βούλα
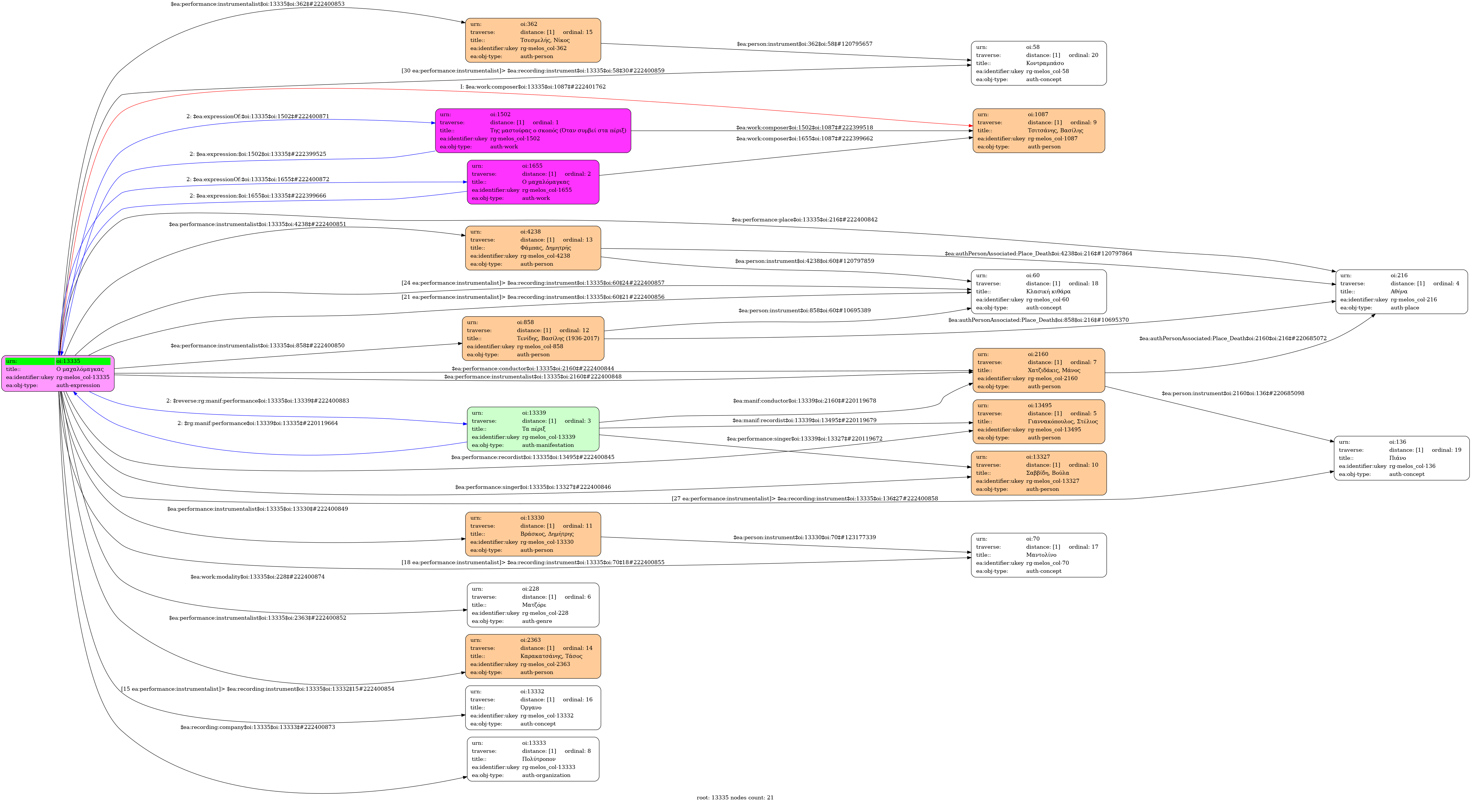
- Χατζιδάκις, Μάνος (1925-1994) [Όργανο] | Βράσκος, Δημήτρης [Μαντολίνο] | Τενίδης, Βασίλης (1936-2017) [Κλασική κιθάρα] | Φάμπας, Δημητρής (1921-1996) [Κλασική κιθάρα] | Καρακατσάνης, Τάσος (1948-) [Πιάνο] | Τσεσμελής, Νίκος (1936-) [Κοντραμπάσο]
- 
        
        - Ρε μείζονα
 
- Ματζόρε
- 
        
        - Όχι
 
- 
        
        - 3' 50''
 
- 
        
        - 
                           Όταν συμβεί στα πέριξ φωτιές να καίνεπίνουν οι μάγκες τον καφέΤον ξέρετε µωρέ παιδιά της γειτονιάς το βλάµη
 τον λένε µαχαλόµαγκα µυαλό δεν έχει δράµι
 Νάτος κι έρχεται µε φούρια και µε κουστουµιά καινούργια
 Τον άντρα κάνει το σκληρό και τη δουλειά βαριέται
 και για του ψύλλου πήδηµα ευθύς παραξηγιέται
 Μαχαλόµαγκας στο κέφι µε λατέρνα και µε ντέφιΣτις ξένες έγνοιες πάντοτε µεγάλο δείχνει ζήλο
 κι όπου καυγάς στο µαχαλά µαζεύει κι αυτός ξύλο
 Μαχαλόµαγκα να ζήσεις άσε τις άσε τις παραξηγήσεις
 
- 
                           
- 
    
     - 9/8
- Eighth note ~ 86
- Ζεϊμπέκικος
 
- 
        
		
- Πανεπιστήμιο Ιωαννίνων

