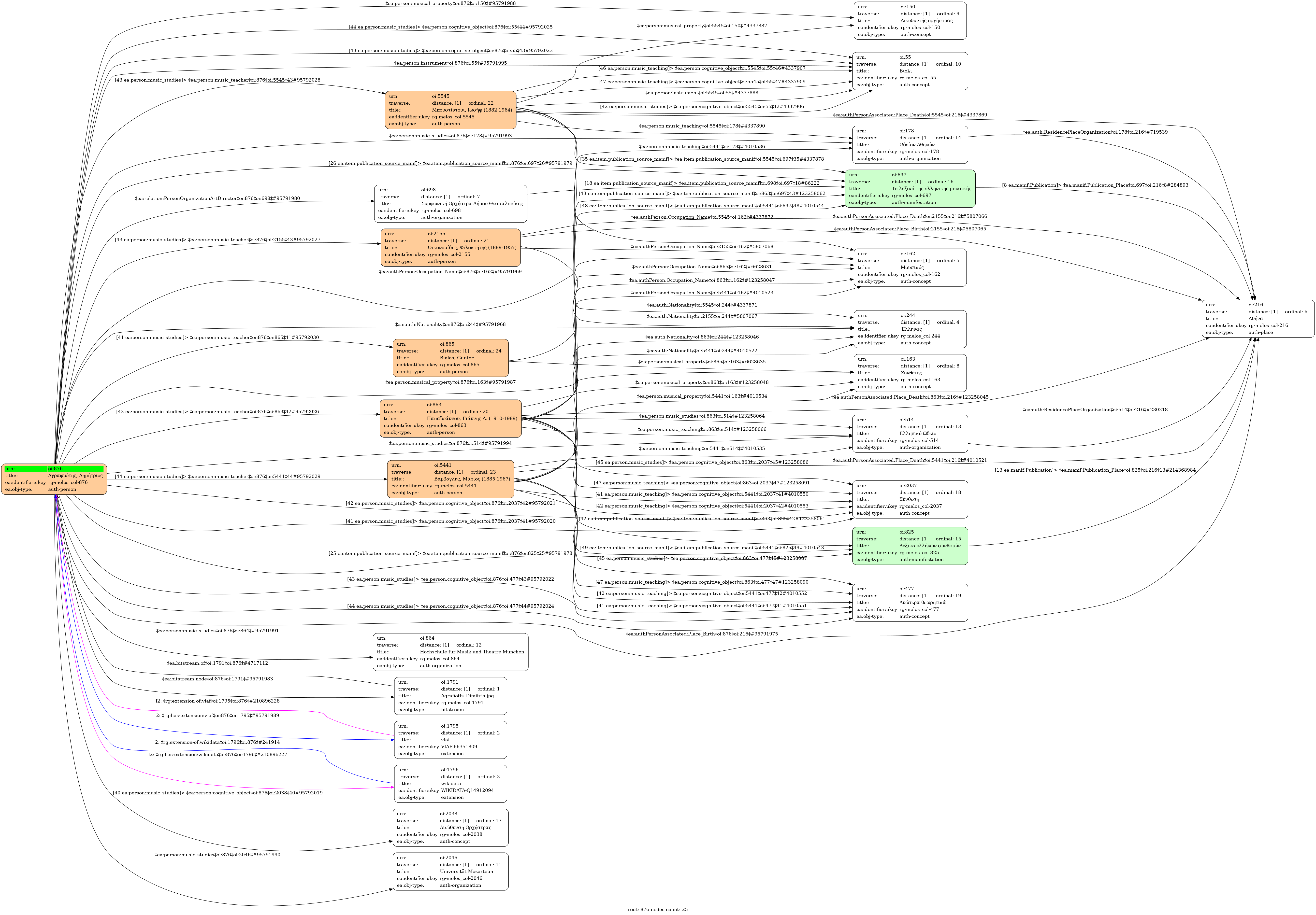
- Πρόσωπο
- Άνδρας
- 17 Μαρτίου 1932
- Αθήνα
- Έλληνας
- Μουσικός
-
- Universität Mozarteum (1962-1965) [Διδάσκων: Πάουμγκαρντερ, Μπέρναρντ] - Τύπος σπουδών: Τυπικές - Τίτλος σπουδών: Δίπλωμα επιπέδου ανωτάτης σχολής - Γνωστικό αντικείμενο: Διεύθυνση Ορχήστρας
- Hochschule für Musik und Theatre München (1960-1962) - Τύπος σπουδών: Τυπικές - Διδάσκων: Bialas, Günter (1907-1995) - Γνωστικό αντικείμενο: Σύνθεση
- Ελληνικό Ωδείο (1960) - Τύπος σπουδών: Τυπικές - Τίτλος σπουδών: Δίπλωμα επιπέδου ανωτέρας σχολής - Διδάσκων: Παπαϊωάννου, Γιάννης Α. (1910-1989) - Γνωστικό αντικείμενο: Σύνθεση
- Ωδείον Αθηνών - Τύπος σπουδών: Τυπικές - Τίτλος σπουδών: Πτυχίο επιπέδου ανωτέρας σχολής - Διδάσκων: Οικονομίδης, Φιλοκτήτης (1889-1957), Μπουστίντουι, Ιωσήφ (1882-1964) - Γνωστικό αντικείμενο: Ανώτερα θεωρητικά, Βιολί
- Ελληνικό Ωδείο [Διδάσκουσα: Κανδρεβιώτου (βιολί)] - Τύπος σπουδών: Τυπικές - Διδάσκων: Βάρβογλης, Μάριος (1885-1967) - Γνωστικό αντικείμενο: Ανώτερα θεωρητικά, Βιολί
- Συνθέτης | Διευθυντής ορχήστρας
- Συμφωνική Ορχήστρα Δήμου Θεσσαλονίκης
- Wikipedia
-
- Q14912094 ⟶ Dimitris Agrafiotis
-
- 66351809 ( Personal ) ⟶ Agrafiotis, Dimitris
- Λεξικό ελλήνων συνθετών : βιογραφικό, εργογραφικό - A'. - Αθήνα: Μουσικός Οίκος Φίλιππος Νάκας, 1995 , σελ.16 Το λεξικό της ελληνικής μουσικής : από τον Ορφέα έως σήμερα - Αθήνα: Εκδόσεις Γιαλλελής, 1998 , σελ.53 [τ.1ος]
- central
- Δημήτρης Αγραφιώτης (Ελληνική) | Dimitris Agrafiotis (Αγγλική)
- Έλληνας διευθυντής ορχήστρας, βιολονίστας και συνθέτης (Ελληνική) | Greek musician (Αγγλική)
- Δημήτρης Αγραφιώτης
- 17-03-1932






