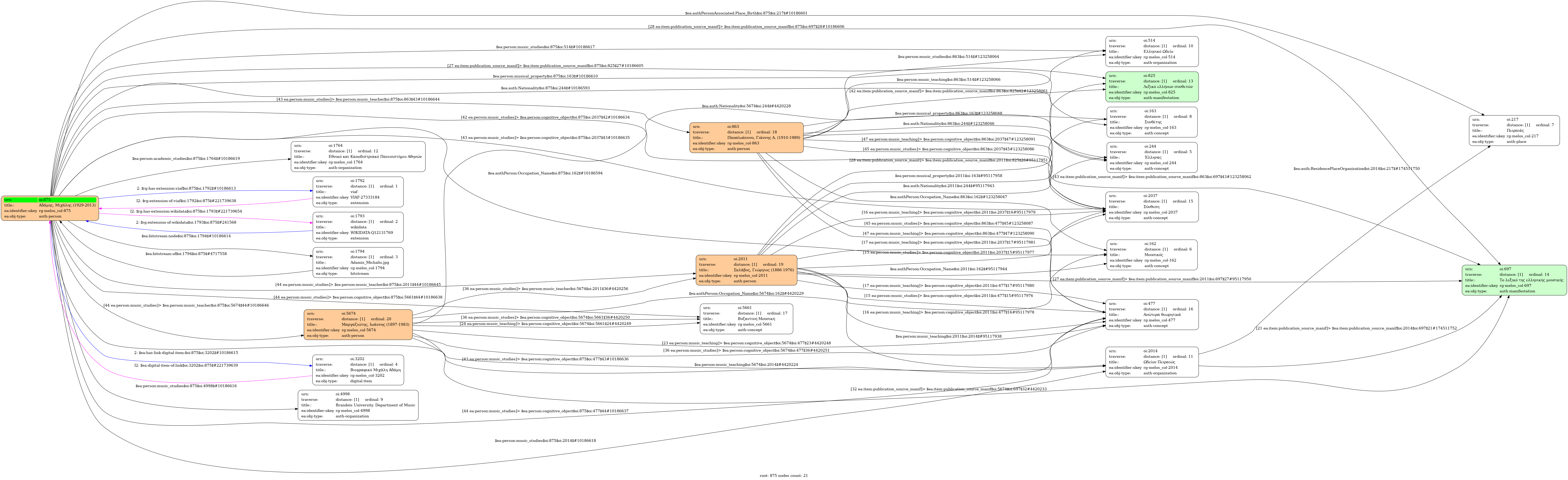
- Πρόσωπο
- Άνδρας
- 19 Μαίου 1929
- Πειραιάς
- 21 Ιανουαρίου 2013
- Έλληνας
- Μουσικός
-
- Brandeis University. Department of Music (1962-1965) - Τύπος σπουδών: Τυπικές - Τίτλος σπουδών: Μεταπτυχιακό - Γνωστικό αντικείμενο: Σύνθεση
- Ελληνικό Ωδείο (1959) - Τύπος σπουδών: Τυπικές - Τίτλος σπουδών: Δίπλωμα επιπέδου ανωτέρας σχολής - Διδάσκων: Παπαϊωάννου, Γιάννης Α. (1910-1989) - Γνωστικό αντικείμενο: Σύνθεση, Ανώτερα θεωρητικά
- Ωδείον Πειραιώς (1955) - Τύπος σπουδών: Τυπικές - Τίτλος σπουδών: Πτυχίο επιπέδου ανωτέρας σχολής - Διδάσκων: Σκλάβος, Γεώργιος (1886-1976), Μαργαζιώτης, Ιωάννης (1897-1983) - Γνωστικό αντικείμενο: Ανώτερα θεωρητικά, Βυζαντινή Μουσική
- Συνθέτης
- Εθνικό και Καποδιστριακό Πανεπιστήμιο Αθηνών (1954) [Θεολογική Σχολή] - Τίτλος σπουδών: Προπτυχιακό
- Official Website
-
- Q12131769 ⟶ Michalis Adamis
-
- 621485 ⟶ Michael Adamis
-
- c6c16bd1-ecbf-4dd6-8b0d-b47f71e2b6e2 ⟶ Μιχάλης Αδάμης
-
- 27333184 ( Personal ) ⟶ Adamis, Michael
- Λεξικό ελλήνων συνθετών : βιογραφικό, εργογραφικό - A'. - Αθήνα: Μουσικός Οίκος Φίλιππος Νάκας, 1995 , σελ.18-19 Το λεξικό της ελληνικής μουσικής : από τον Ορφέα έως σήμερα - Αθήνα: Εκδόσεις Γιαλλελής, 1998 , σελ.59-62 [τ.1ος]
- central
Wikipedia Import
- Μιχάλης Αδάμης (Ελληνική) | Michalis Adamis (Αγγλική)
- Έλληνας μουσικός και συνθέτης (Ελληνική) | Greek musician and composer (Αγγλική)
- Μιχάλης Αδάμης
- 19-05-1929
- 21-01-2013











