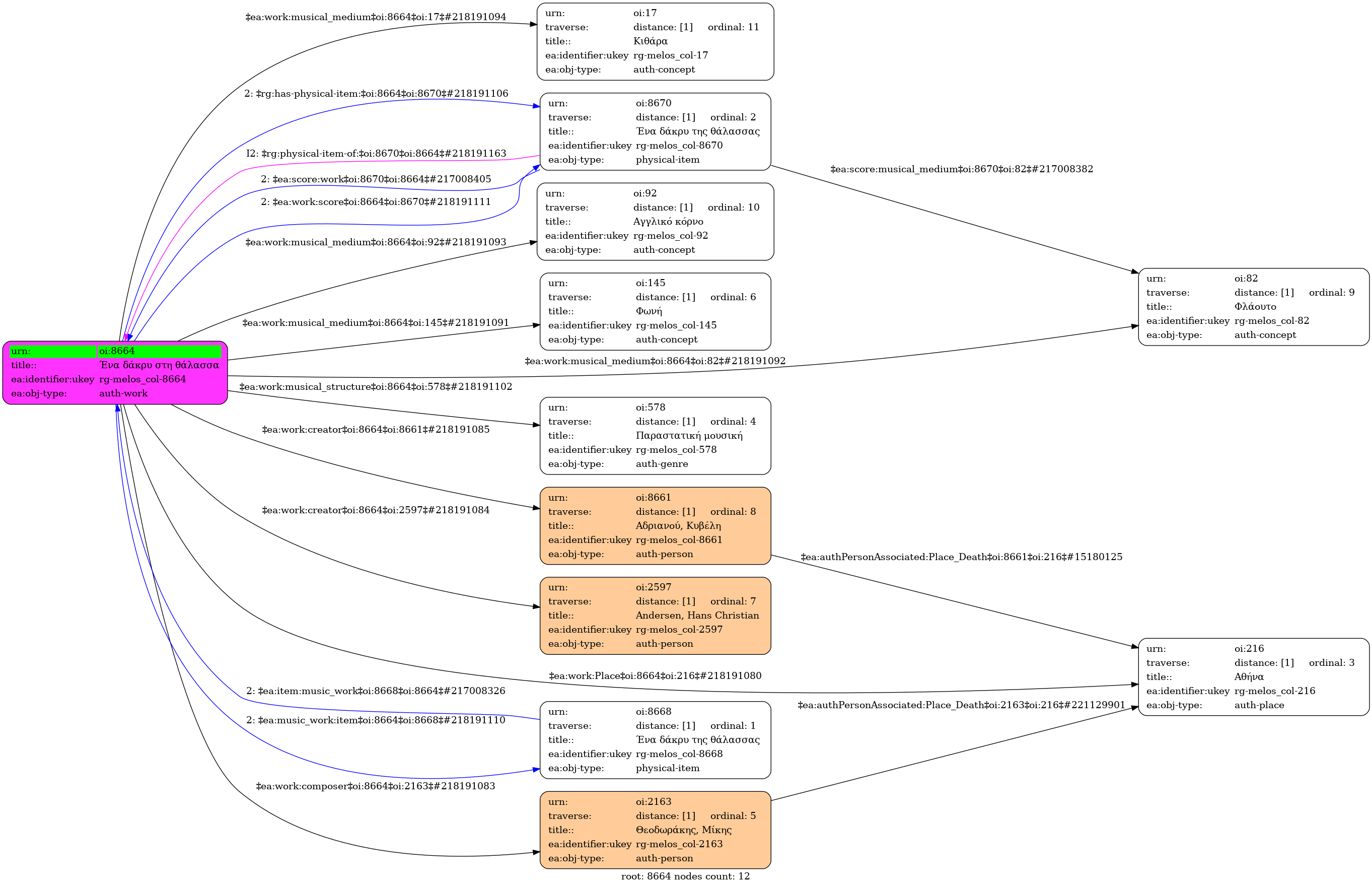
- Έργο (αυτοτελές έργο)
- 1955
- Ελληνική
- Θεοδωράκης, Μίκης (1925-2021)
- Andersen, Hans Christian (1805-1875) [Συγγραφέας] | Αδριανού, Κυβέλη (1888-1978) [Ραδιοφωνική προσαρμογή]
- Ένα δάκρυ της θάλασσας
- Φωνή | Φλάουτο | Αγγλικό κόρνο | Κιθάρα
-
-
Περιέχει το τραγούδι "Ω αστέρι της Αυγής".
⟶ Ο μουσικός Θεοδωράκης : Κέιμενα - εργογραφία - κριτικές (1937-1996) - Αθήνα: "Νέα Σύνορα" Εκδοτικός Οργανισμός Λιβάνη, 1998 [σ. 140]
-
- Παραστατική μουσική
- Κούτουλας, Αστέρης. Ο μουσικός Θεοδωράκης: κέιμενα - εργογραφία - κριτικές (1937-1996): ΑΣΤ 97
- Αθήνα
- Ραδιοφωνικό σκετς. | Radio sketch.
- Original: Μουσική Βιβλιοθήκη Λίλιαν Βουδούρη - Σύλλογος Οι Φίλοι της Μουσικής
- Σύλλογος Οι Φίλοι της Μουσικής



