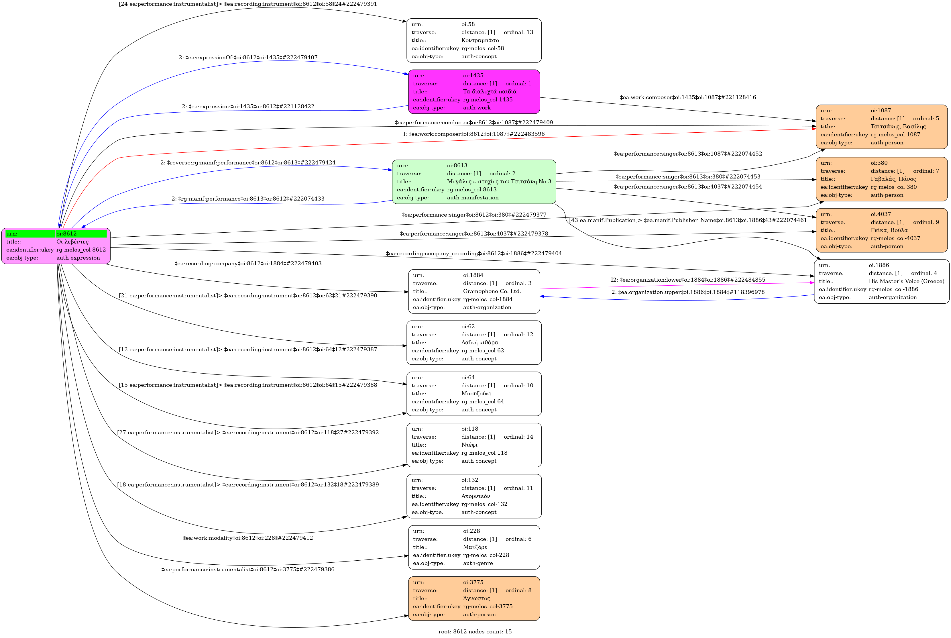
- Expression
- Recording
-
- Oi leventes
- Greek
-
- Studio
- 27 October 1962
- Gavalas, Panos (1926-1988) [1st voice] | Gkika, Voula (1933-2024) [2nd voice]
- Unknown [Bouzouki] | Unknown [Bouzouki] | Unknown [Accordion] | Unknown [Folk guitar] | Unknown [Double bass] | Unknown [Tambourine]
-
- G major
- Matzore (Mode)
-
- no
-
- 7TGA 268
-
- 1' 42''
-
- 2/4
- Quarter note ~ 105
- Chasapikos
-
- University of Ioannina

