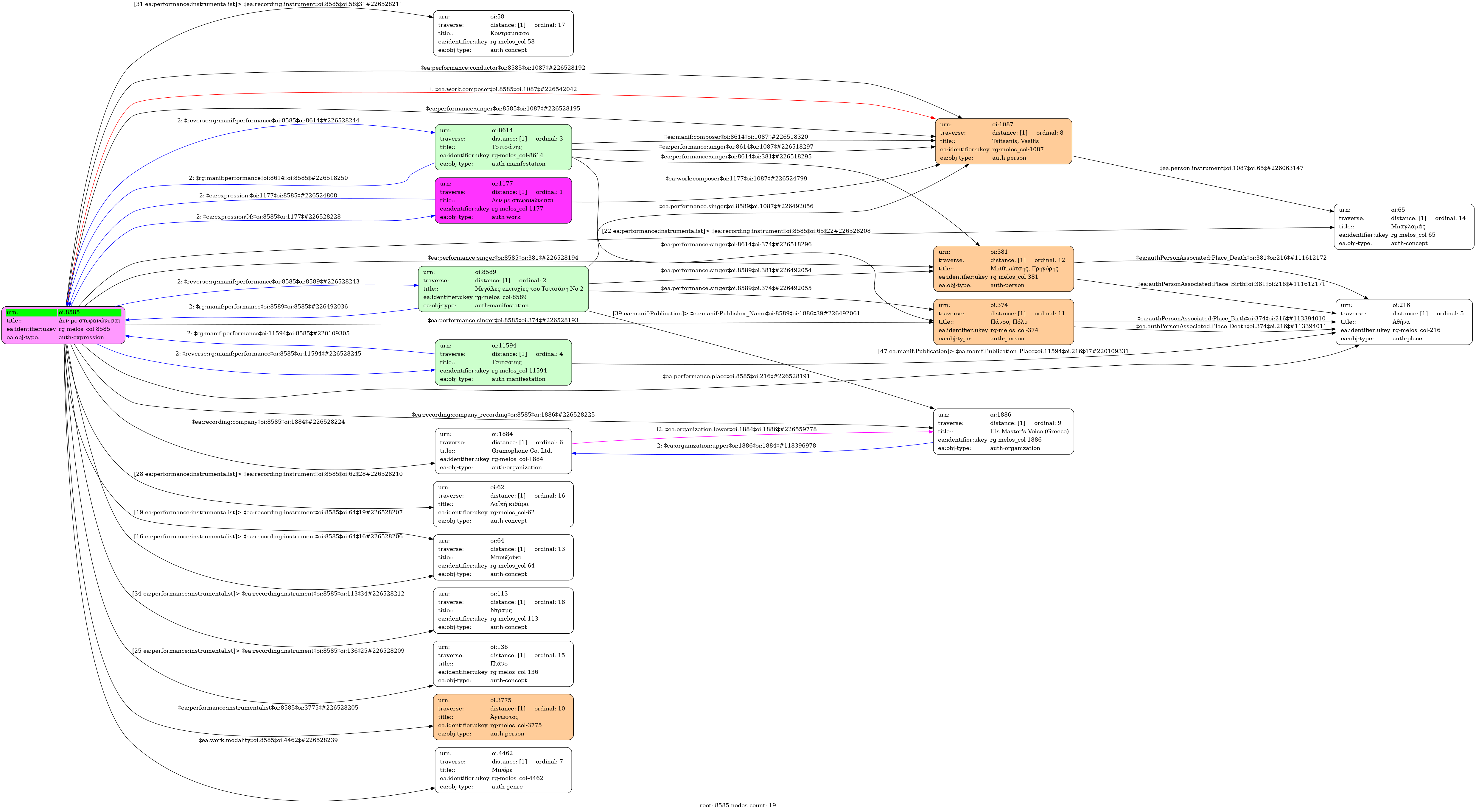
- Έκφραση
- Ηχογράφηση
- Ελληνική
-
- Studio
- 5 Δεκεμβρίου 1961
- Πάνου, Πόλυ (1940-2013) [1η φωνή] | Μπιθικώτσης, Γρηγόρης (1922-2005) [2η φωνή] | Τσιτσάνης, Βασίλης (1915-1984) [3η φωνή]
- Άγνωστος [Μπουζούκι] | Άγνωστος [Μπουζούκι] | Άγνωστος [Μπαγλαμάς] | Άγνωστος [Πιάνο] | Άγνωστος [Λαϊκή κιθάρα] | Άγνωστος [Κοντραμπάσο] | Άγνωστος [Ντραμς]
-
- Σολ ελάσσονα
- Μινόρε
-
- Όχι
-
- 7TGA 255
-
- 1' 22''
-
-
Τι σε μέλει εσένα κι αν γυρνώ μ' έναν άλλο τώρα π' αγαπώ
πέντε χρόνια `συ με τυραννάς δε με στεφανώνεις με γελάς
Μια γυναίκα πες πως πέρασε χάδια και φιλιά σε κέρασε
κάποια μέρα θα με θυμηθείς όταν στη ζωή θα κουραστείς
-
-
- 2/4
- Quarter note ~ 98
- Χασάπικος
-
- Πανεπιστήμιο Ιωαννίνων

