- Έκφραση
- Ηχογράφηση
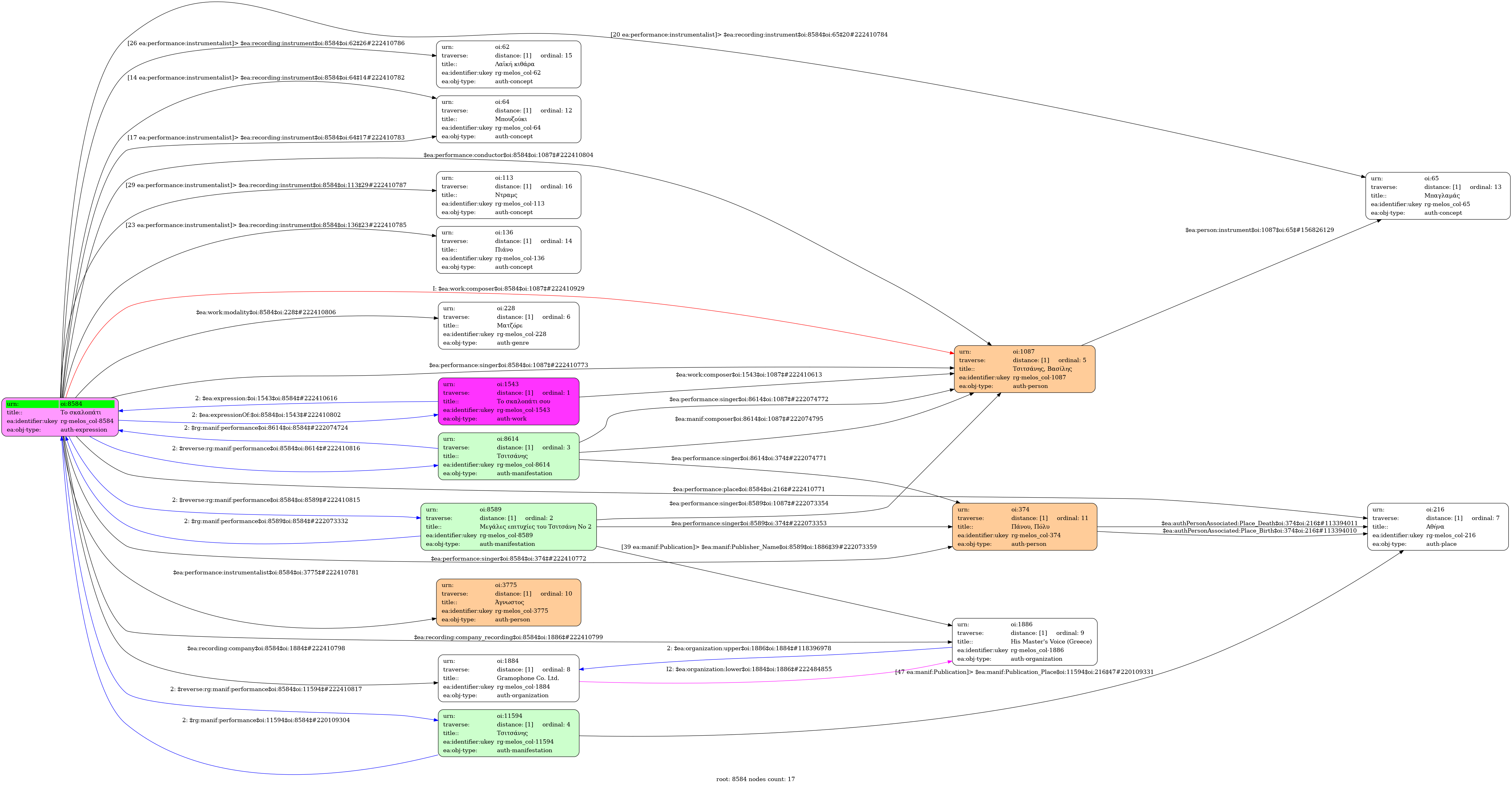
- Ελληνική
-
- Studio
- 5 Δεκεμβρίου 1961
- Πάνου, Πόλυ (1940-2013) [1η φωνή] | Τσιτσάνης, Βασίλης (1915-1984) [2η φωνή]
- Άγνωστος [Μπουζούκι] | Άγνωστος [Μπουζούκι] | Άγνωστος [Μπαγλαμάς] | Άγνωστος [Πιάνο] | Άγνωστος [Λαϊκή κιθάρα] | Άγνωστος [Ντραμς]
-
- Λα μείζονα
- Ματζόρε
-
- Όχι
-
- 7TGA 255
-
- 1' 53''
-
-
Το σκαλοπάτι σου θα κάνω για κρεβάτι
αφού την πόρτα σου την άφησες κλειστή
θα μείνω έξω μια και το ‘βαλες γινάτι
κι από το κρύο η καρδιά μου θα σκιστείΤο σκαλοπάτι σου απόψε θα ρωτήσω
γιατί εκείνο μου κρατάει συντροφιά
αν πρέπει να ‘ρθω ή να μην ξαναπατήσω
να δω τα μάτια σου γλυκιά μου ζωγραφιά
-
-
- 2/4
- Quarter note ~ 47
- Χασάπικος
-
- Πανεπιστήμιο Ιωαννίνων

