- Έκφραση
- Ηχογράφηση
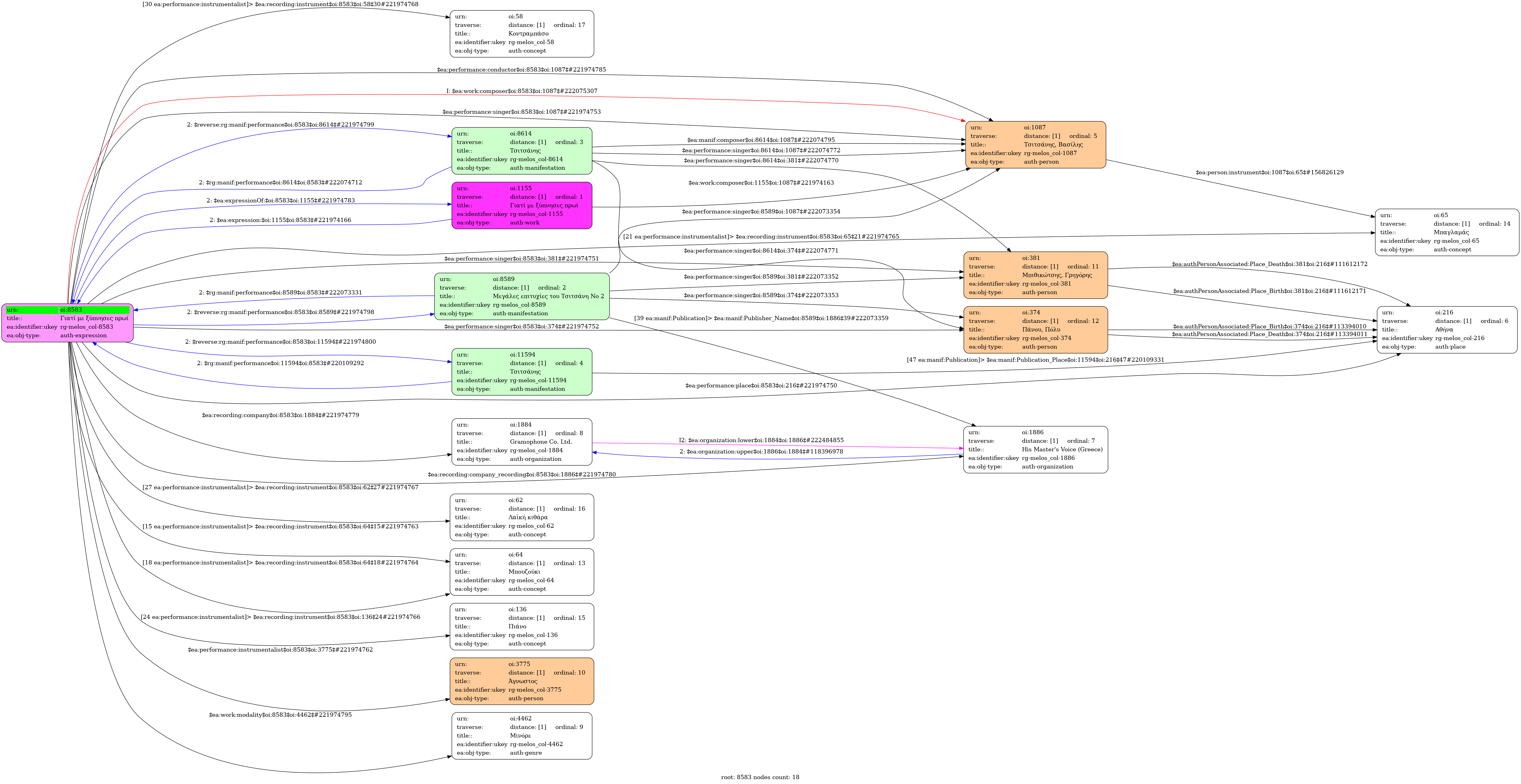
- Ελληνική
-
- Studio
- 5 Δεκεμβρίου 1961
- Μπιθικώτσης, Γρηγόρης (1922-2005) [1η φωνή] | Πάνου, Πόλυ (1940-2013) [2η φωνή] | Τσιτσάνης, Βασίλης (1915-1984) [3η φωνή]
- Άγνωστος [Μπουζούκι] | Άγνωστος [Μπουζούκι] | Άγνωστος [Μπαγλαμάς] | Άγνωστος [Πιάνο] | Άγνωστος [Λαϊκή κιθάρα] | Άγνωστος [Κοντραμπάσο]
-
- Μι ελάσσονα
- Μινόρε
-
- Όχι
-
- 7TGA 254
-
- 1' 38''
-
-
Γιατί με ξύπνησες πρωί μέσα στον ύπνο τον βαρύγιατί την πόρτα μου χτυπάς τι θέλεις τώρα τι ζητάςδε θέλω πια να μ' αγαπάςΝα με γελάς κουράστηκα βαριά σε καταράστηκααπ' τη ζωή μου πέρασες με τσάκισες με γέρασες
-
-
- 9/8
- Eighth note ~ 63
- Ζεϊμπέκικος
-
- Πανεπιστήμιο Ιωαννίνων

