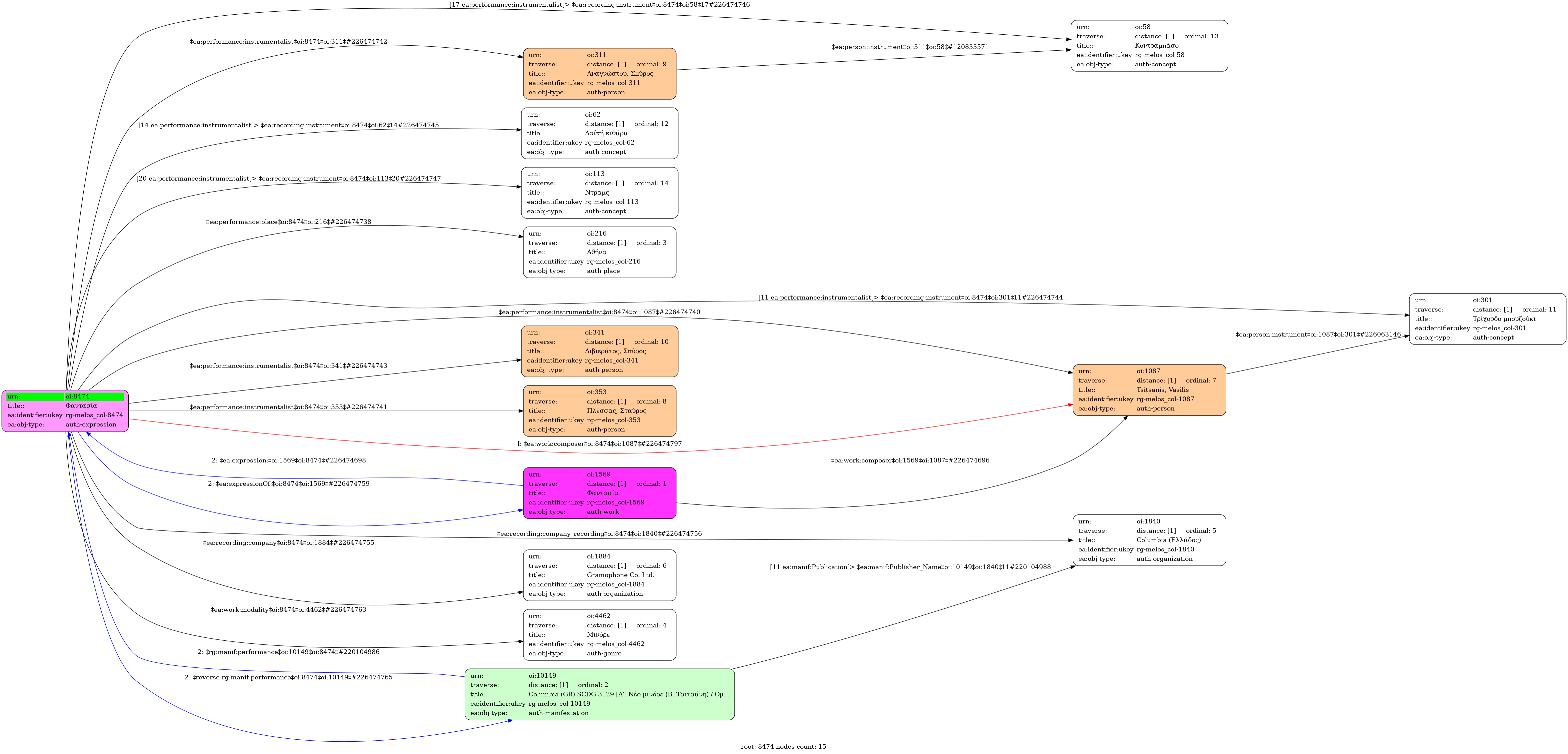
- Έκφραση
- Ηχογράφηση
- Ελληνική
-
- Studio
- 27 Μαρτίου 1962
- Τσιτσάνης, Βασίλης (1915-1984) [Τρίχορδο μπουζούκι] | Πλέσσας, Σταύρος [Λαϊκή κιθάρα] | Αναγνώστου, Σπύρος [Κοντραμπάσο] | Λιβιεράτος, Σπύρος [Ντραμς]
-
- Λα ελάσσονα
- Μινόρε
-
- Ναι
-
- 1' 10''
-
- Ναι
-
- 7XCG 1420
-
- 3' 40''
-
- Πανεπιστήμιο Ιωαννίνων

