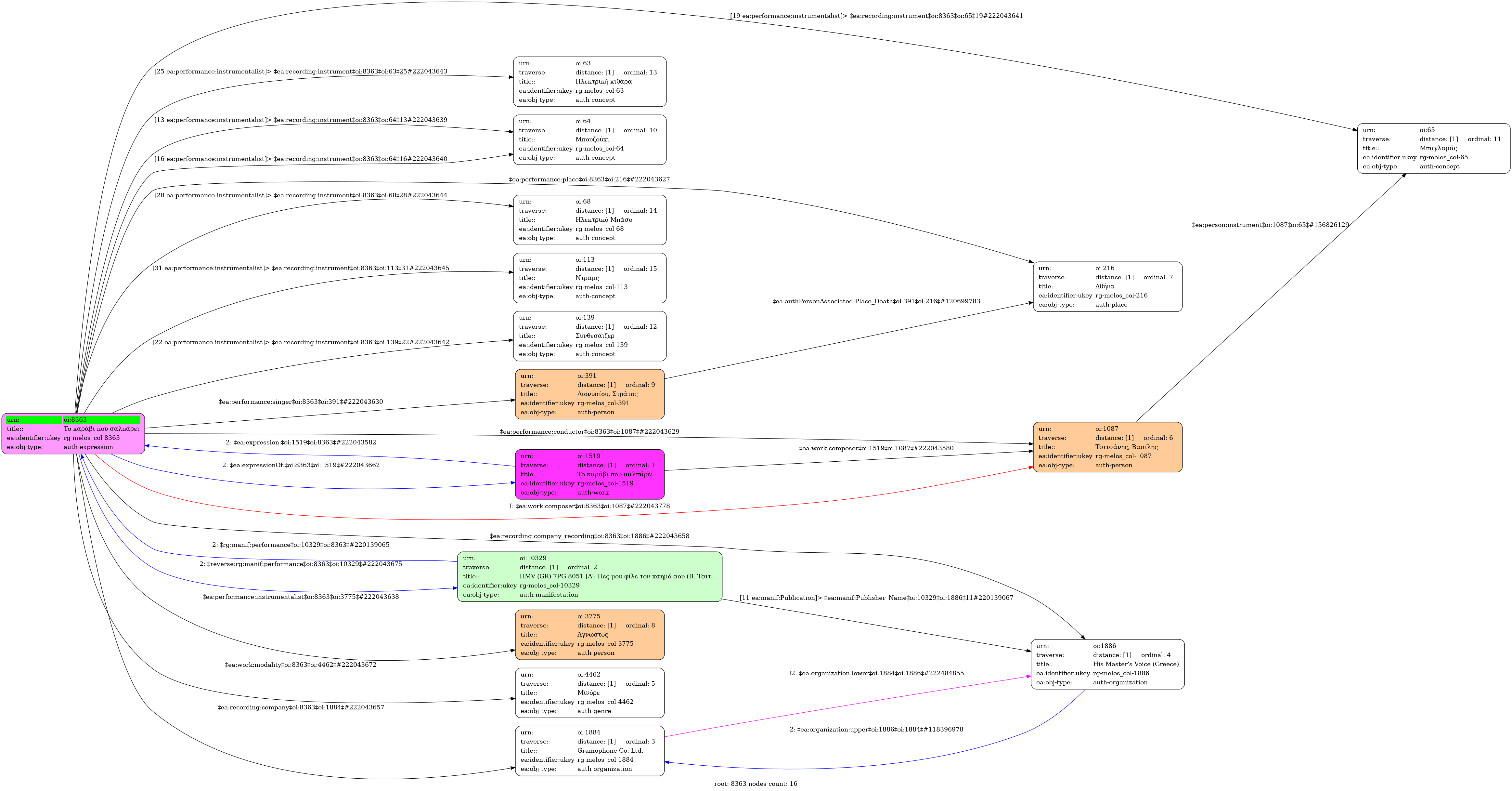
Το καράβι που σαλπάρει / Διονυσίου, Στράτος [1971]

  1. Έκφραση
  2. Ηχογράφηση
  3. Ελληνική
    • Studio
  4. 1971
  5. Διονυσίου, Στράτος (1935-1990)
  6. Άγνωστος [Μπουζούκι] | Άγνωστος [Μπουζούκι] | Άγνωστος [Μπαγλαμάς] | Άγνωστος [Συνθεσάιζερ] | Άγνωστος [Ηλεκτρική κιθάρα] | Άγνωστος [Ηλεκτρικό Μπάσο] | Άγνωστος [Ντραμς]
    • Σι ελάσσονα
  7. Μινόρε
    • Όχι
    • 7XGA 3539
    • 40513-5228-71
    • 2' 52''
    • Το καράβι που σαλπάρει στο λιµάνι
      και µας παίρνει τα καλύτερα παιδιά
      πάλι µάνες και κορίτσια θα πικράνει
      και τον πόνο θα θρονιάσει στην καρδιά

      Βουρκώστε σύννεφα χτυπάτε πένθιµα καµπάνες
      πάλι θ’ ανοίξουνε πληγές πάλι θα κλάψουν µάνες

      Φεύγουν, πάνε στην πιο µαύρη καταιγίδα
      για τα ξένα που ‘ναι όλο απονιά
      και το θύµα θα ‘ναι πάλι η πατρίδα
      που της παίρνουν την καινούργια της γενιά

      Βουρκώστε σύννεφα χτυπάτε πένθιµα καµπάνες
      πάλι θ’ ανοίξουνε πληγές πάλι θα κλάψουν µάνες

      Στο κατάστρωµα σηµαίες τα µαντήλια
      και στα στήθια ένας βράχος ο καηµός
      στο µουράγιο κλαίνε µάτια τρέµουν χείλια
      γιατί είναι συµφορά ο χωρισµός

      Βουρκώστε σύννεφα χτυπάτε πένθιµα καµπάνες
      πάλι θ’ ανοίξουνε πληγές πάλι θα κλάψουν µάνες
          • 2/4
          • Quarter note ~ 50
          • Χασάπικος
      1. Πανεπιστήμιο Ιωαννίνων