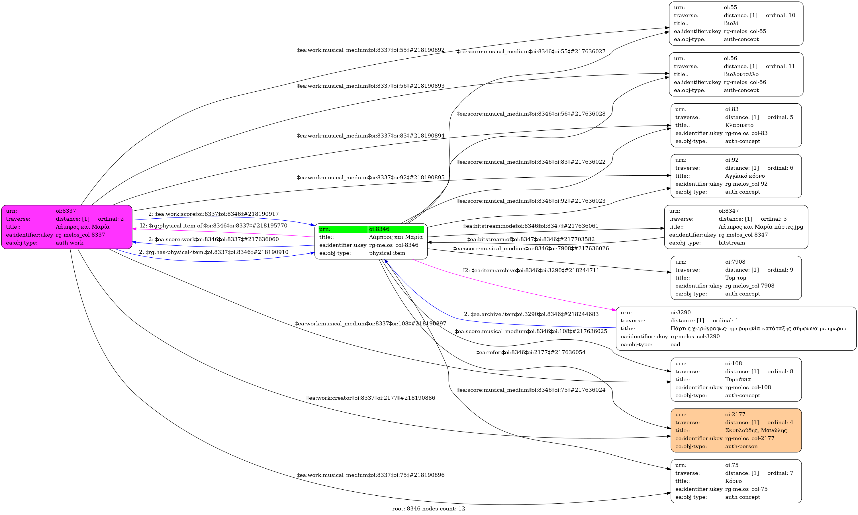
Λάμπρος και Μαρία
Lambros and Maria (Αγγλική)
- Φυσικό τεκμήριο (Παρτιτούρα)
-
Lampros kai Maria
-
GR-As-MTH-003-Sc-013-105-c
-
Πάρτα μουσικού οργάνου
-
Ολοκληρωμένη
-
Κλαρινέτο |
Αγγλικό κόρνο |
Κόρνο |
Τυμπάνια |
Τομ-τομ |
Βιολί |
Βιολοντσέλο
-
-
Ελληνική
-
-
Χειρόγραφο
-
12 φύλλα : Μαύρο και μπλε μελάνι, μαύρο, κόκκινο και μπλε μολύβι. | 12 sheets : Black and blue ink, black, red and blue pencil.
-
digital.mmb.org.gr
-
Original: Μουσική Βιβλιοθήκη Λίλιαν Βουδούρη - Σύλλογος Οι Φίλοι της Μουσικής
- Σύλλογος Οι Φίλοι της Μουσικής
Λάμπρος και Μαρία - Identifier: 8346
Internal display of the 8346 entity interconnections (Node labels correspond to identifiers)

Loading..