- Έκφραση
- Ηχογράφηση
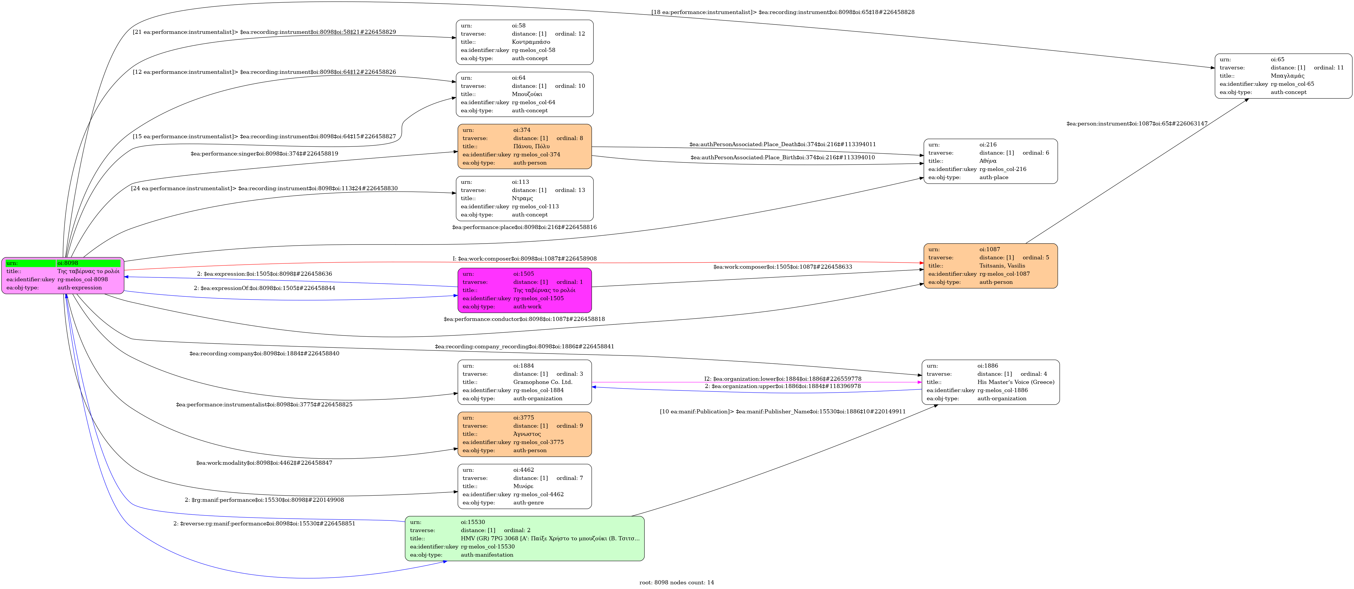
- Ελληνική
-
- Studio
- 9 Δεκεμβρίου 1961
- Πάνου, Πόλυ (1940-2013)
- Άγνωστος [Μπουζούκι] | Άγνωστος [Μπουζούκι] | Άγνωστος [Μπαγλαμάς] | Άγνωστος [Κοντραμπάσο] | Άγνωστος [Ντραμς]
-
- Φα ελάσσονα
- Μινόρε
-
- Όχι
-
- 7XGA 1273
-
- 3' 32''
-
-
Παράξενα απόψε µε κοιτάζεις απόψε δεν σε πιάνει το κρασί
της ταβέρνας το ρολόι το κοιτάς κάτι σε τρώει
δεν αντέχω να σε βλέπω σκεφτική
Ρίξε στο ποτήρι σου φαρµάκι για χατίρι σου
και φέρ’ το να το πιω και να πεθάνω εγώ για σένα
Με τρώει κάποια µαύρη υποψία πως άλλος την καρδιά σου κυβερνά
κι αν αυτό είναι αλήθεια δως µου µαχαίρια στα στήθια
πριν γκρεµίσουν τα όνειρά µου τα χρυσά
Ρίξε στο ποτήρι σου φαρµάκι για χατίρι σου
και φέρ’ το να το πιω και να πεθάνω εγώ για σένα
-
-
- Πανεπιστήμιο Ιωαννίνων

