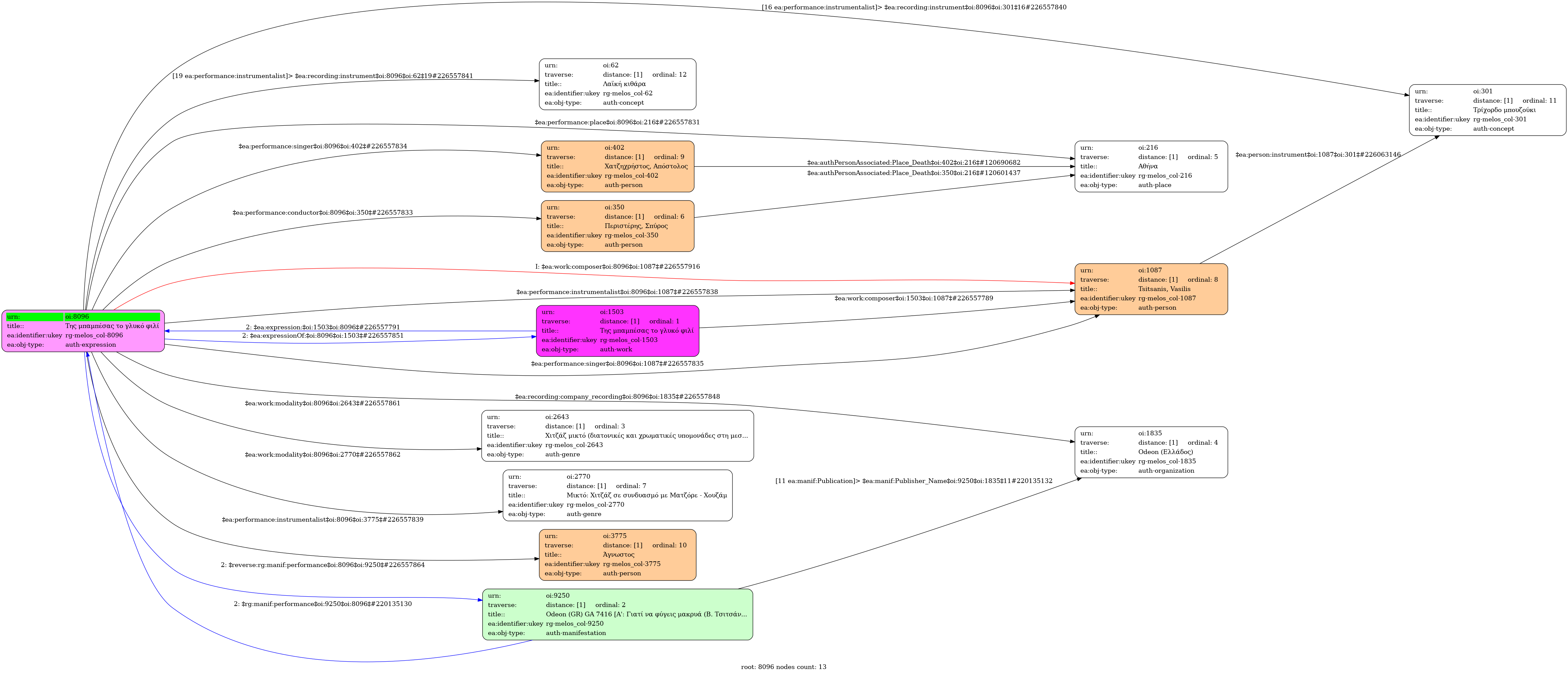
Της μπαμπέσας το γλυκό φιλί / Χατζηχρήστος, Απόστολος [1947]

  1. Έκφραση
  2. Ηχογράφηση
  3. Ελληνική
    • Studio
  4. 31 Οκτωβρίου 1947
  5. Χατζηχρήστος, Απόστολος (1901?-1959) [1η φωνή] | Τσιτσάνης, Βασίλης (1915-1984) [2η φωνή]
  6. Τσιτσάνης, Βασίλης (1915-1984) [Τρίχορδο μπουζούκι] | Άγνωστος [Λαϊκή κιθάρα]
    • Σολ μείζονα
  7. Χιτζάζ μικτό (διατονικές και χρωματικές υπομονάδες στη μεσαία περιοχή) | Μικτό: Χιτζάζ σε συνδυασμό με Ματζόρε - Χουζάμ
    • Όχι
    • GO 3850
    • 3' 00''
    • Πάντα στη ζωή σου να προσέχεις για γυναίκα µη σου καίγεται καρφί
      κι αν µε κάποια θα τα µπλέξει να σκεφτείς πως θα ξεµπλέξεις
      µη σε στείλει κάποια µέρα φυλακή

      Της µπαµπέσας το γλυκό φιλί θα σε δικάσει να γυρνάς ως το πρωί
      µην την πιστεύεις την πλανεύτρα την τρελή
      της µπαµπέσας το γλυκό φιλί θα σε πικράνει θα σε κάνει δυστυχή
      γκρεµοτσακίσου πες της φύγε να χαθεί

      ∆εχόµουνα και πίστευα στα λόγια µε µεθύσαν τα φιλιά της πονηρής
      Έλα µου ‘λεγε λυπήσου γείρε και γλυκοκοιµήσου
      θα πεθάνω µη µ’ αφήνεις µοναχή
       
      Της µπαµπέσας το γλυκό φιλί θα σε δικάσει να γυρνάς ως το πρωί
      µην την πιστεύεις την πλανεύτρα την τρελή
      της µπαµπέσας το γλυκό φιλί θα σε πικράνει θα σε κάνει δυστυχή
      γκρεµοτσακίσου πες της φύγε να χαθεί
          • 2/4
          • Quarter note ~ 55
          • Χασάπικος
          • Πολίτικος (κυκλικής διάταξης)
      1. Πανεπιστήμιο Ιωαννίνων