- Expression
- Recording
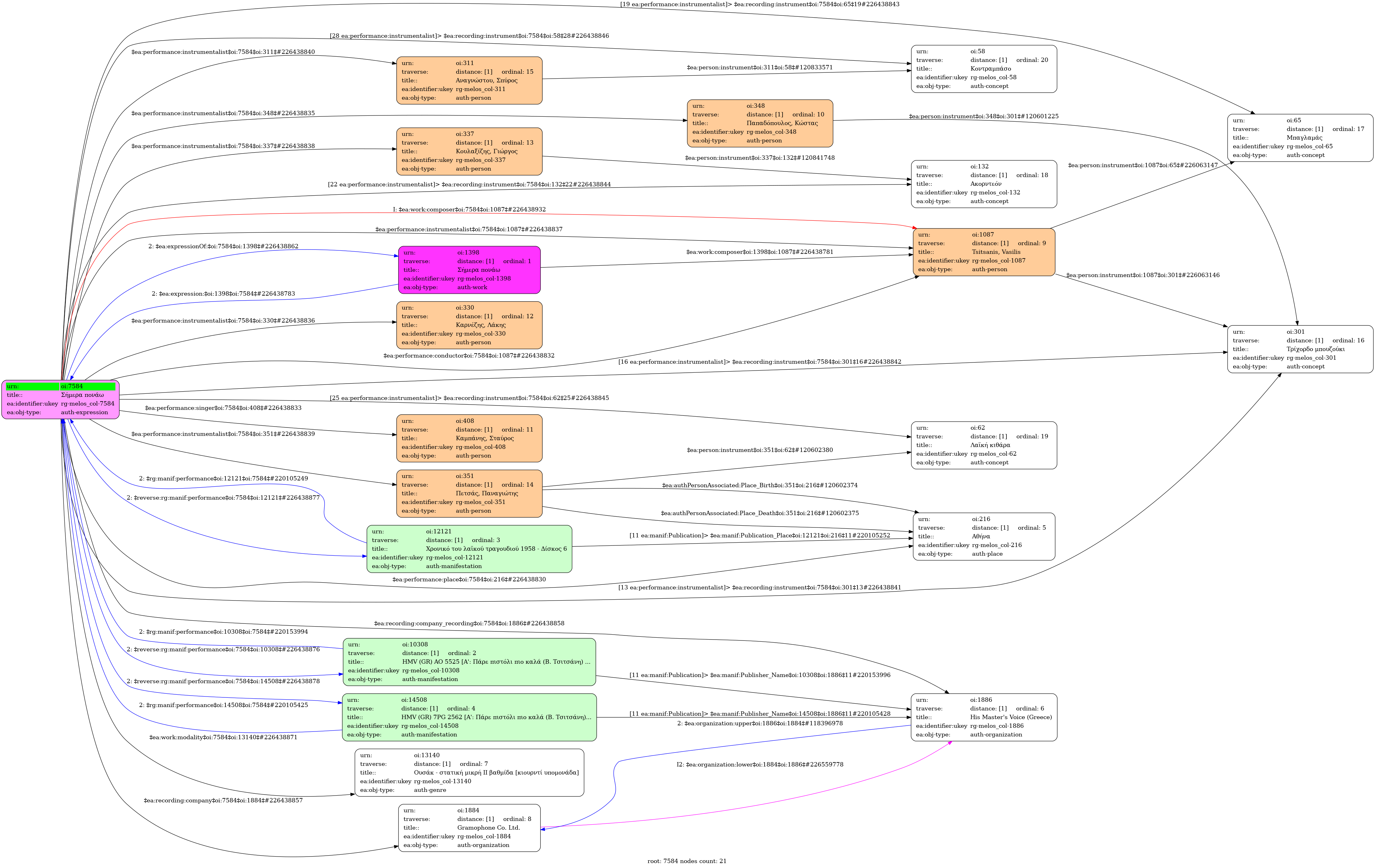
- Greek
-
- Studio
- 13 December 1958
- Kabanis, Stavros
- Papadopoulos, Kostas (1937-) [Three-string bouzouki] | Karnezis, Lakis (1937-) [Three-string bouzouki] | Tsitsanis, Vassilis (1915-1984) [Baglamas] | Κουλαξίζης, Γιώργος [Accordion] | Petsás, Panos [Folk guitar] | Anagnostou, Spyros [Double bass]
-
- B minor
- Ousak - static minor II degree [kiourdi 4chord]
-
- yes
-
- 0' 15''
-
- no
-
- OGA 2809
-
- 5252-43096
-
- 3' 07''
-
- 9/8
- Eighth note ~ 58
- Zeibekikos
-
- University of Ioannina

