Παράκαμψη προς το κυρίως περιεχόμενο
Είσοδος
Ελληνικά
English
ΚεΜΚΑ
«Κεντρικό Μουσικό Καθιερωμένο Αρχείο»
Main navigation
Αναζήτηση
Ακουστικοί όροι
Default
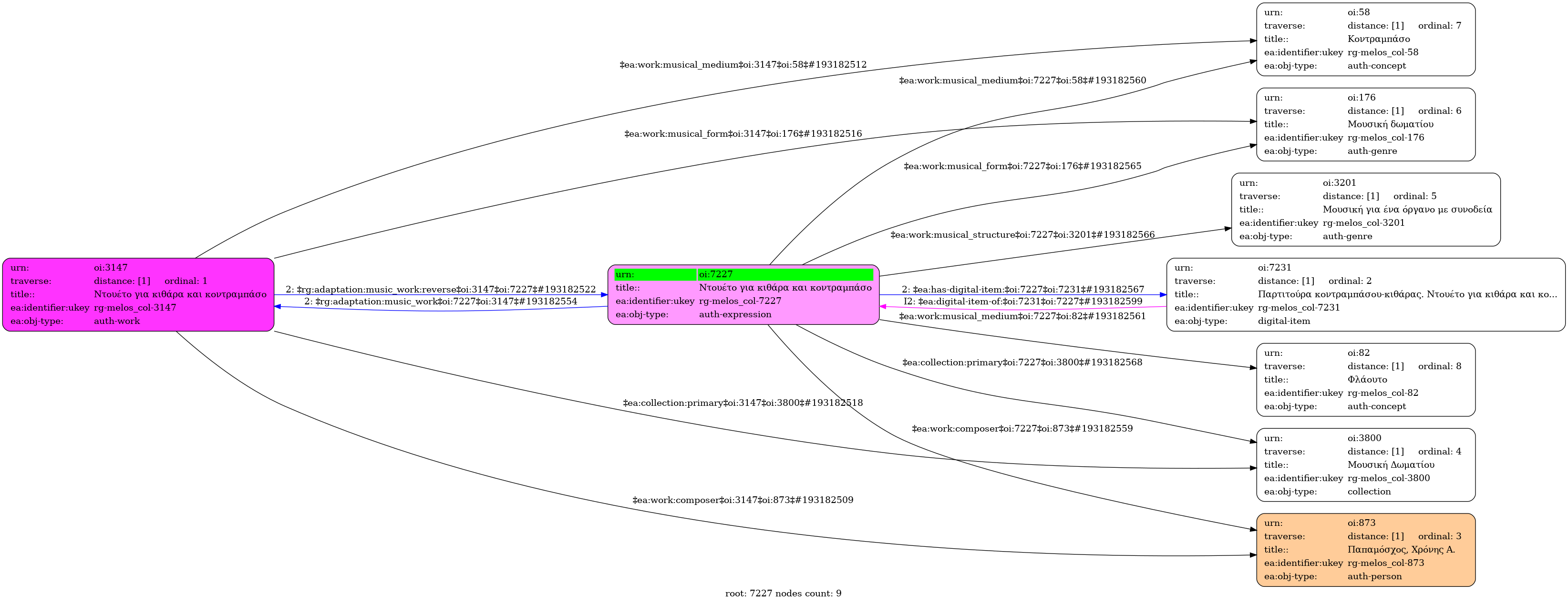
Graph
Διασκευή Μουσικού Έργου
Παπαμόσχος, Χρόνης Α. [Συνθέτης]. Ντουέτο για κιθάρα και κοντραμπάσο
Τίτλος σε άλλη γλώσσα
Duo for guitar and contrabass (Αγγλική)
Είδος οντότητας
Έκφραση (αυτοτελές έργο)
Συνθέτης
Παπαμόσχος, Χρόνης Α.
Συλλογή
Μουσική Δωματίου
Κύριο έργο
Παπαμόσχος, Χρόνης Α. [Συνθέτης]. Ντουέτο για κιθάρα και κοντραμπάσο
Ημερομηνία έργου
2009 [Καλοκαίρι]
Μέσο εκτέλεσης
Κοντραμπάσο
- Αριθμός εκτελεστών: 1 |
Φλάουτο
- Αριθμός εκτελεστών: 1
Τονικότητα (key)
Μι ελάσσονα
Κατηγορία Μουσικού Είδους
Μουσική δωματίου
Μουσικό Είδος
Μουσική για ένα όργανο με συνοδεία
Προέλευση εγγραφής
Πανεπιστήμιο Μακεδονίας
Διαθέσιμα ψηφιακά αρχεία
Παπαμόσχος, Χρόνης Α. [Συνθέτης]. Ντουέτο για κιθάρα και κοντραμπάσο -
Identifier:
7227
Internal display of the 7227 entity interconnections
(Node labels correspond to identifiers)
Loading..
Legend
Navigation
Info
Loading..
Controls
Freeze
Thaw
Fit
Narrowness
Inferred