- Έκφραση
- Ηχογράφηση
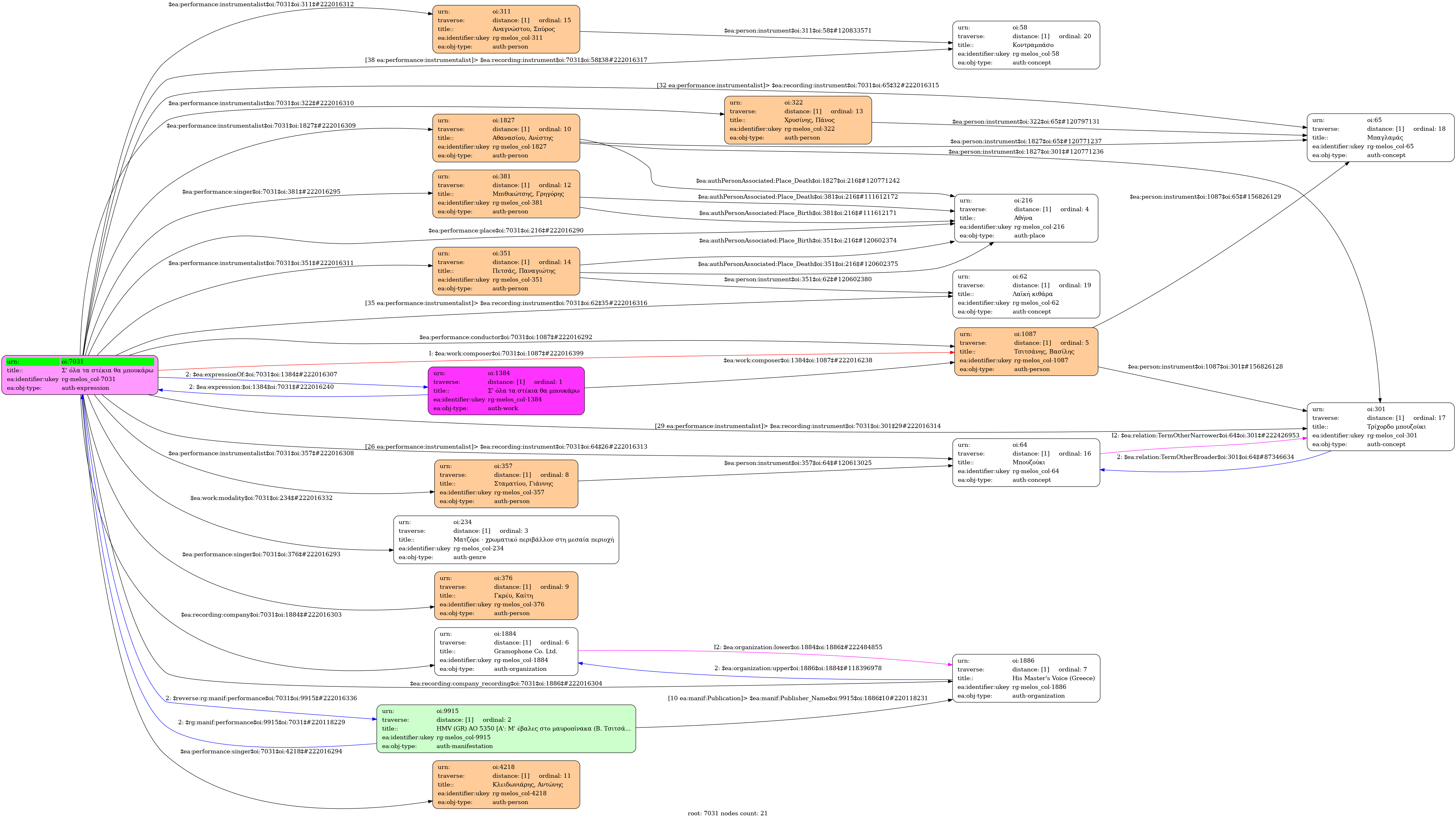
- Ελληνική
-
- Studio
- 18 Αυγούστου 1956
- Γκρέυ, Καίτη (1924-2025) [1η φωνή] | Κλειδωνιάρης, Αντώνης [2η φωνή] | Μπιθικώτσης, Γρηγόρης (1922-2005) [3η φωνή]
- Σταματίου, Γιάννης (1935-2011) [Μπουζούκι] | Αθανασίου, Ανέστης (1912-1984) [Τρίχορδο μπουζούκι] | Χρυσίνης, Πάνος [Μπαγλαμάς] | Πετσάς, Παναγιώτης (1915-1980) [Λαϊκή κιθάρα] | Αναγνώστου, Σπύρος [Κοντραμπάσο]
-
- Σι♭ μείζονα
- Ματζόρε - χρωματικό περιβάλλον στη μεσαία περιοχή
-
- Όχι
-
- OGA 2451-1
-
- 3' 25''
-
-
Απόψε η καρδιά µου είναι πνιγµένη στα σεκλέτια
γι’ αυτό στα πέριξ θέλω βόλτα να µε πας
µες στα κουτούκια τα γνωστά µας θα βρεθούµε
κι απ’ τα ντουµάνια της αγάπης να πνιγούµεΓιαλό-γιαλό µε κούρσα σ’ όλα τα στέκια θα µπουκάρω
να τη χορτάσω τη µποέµικη ζωή
φέρε µου µάγκα µπαγλαµάδες και µπουζούκια
για να ξεχάσω της ζωής µου τα χαστούκια
Απόψε θέλω µάγκα όλα τα γούστα να µου κάνεις
και να προσέξεις το κορίτσι π’ αγαπάς
κι όλες τις τρέλες που γουστάρεις θα σου κάνω
και στο µεθύσι της αγάπης ας πεθάνω
-
-
- 9/8
- Eighth note ~ 61
- Ζεϊμπέκικος
-
- Πανεπιστήμιο Ιωαννίνων

