- Πρόσωπο
- Άνδρας
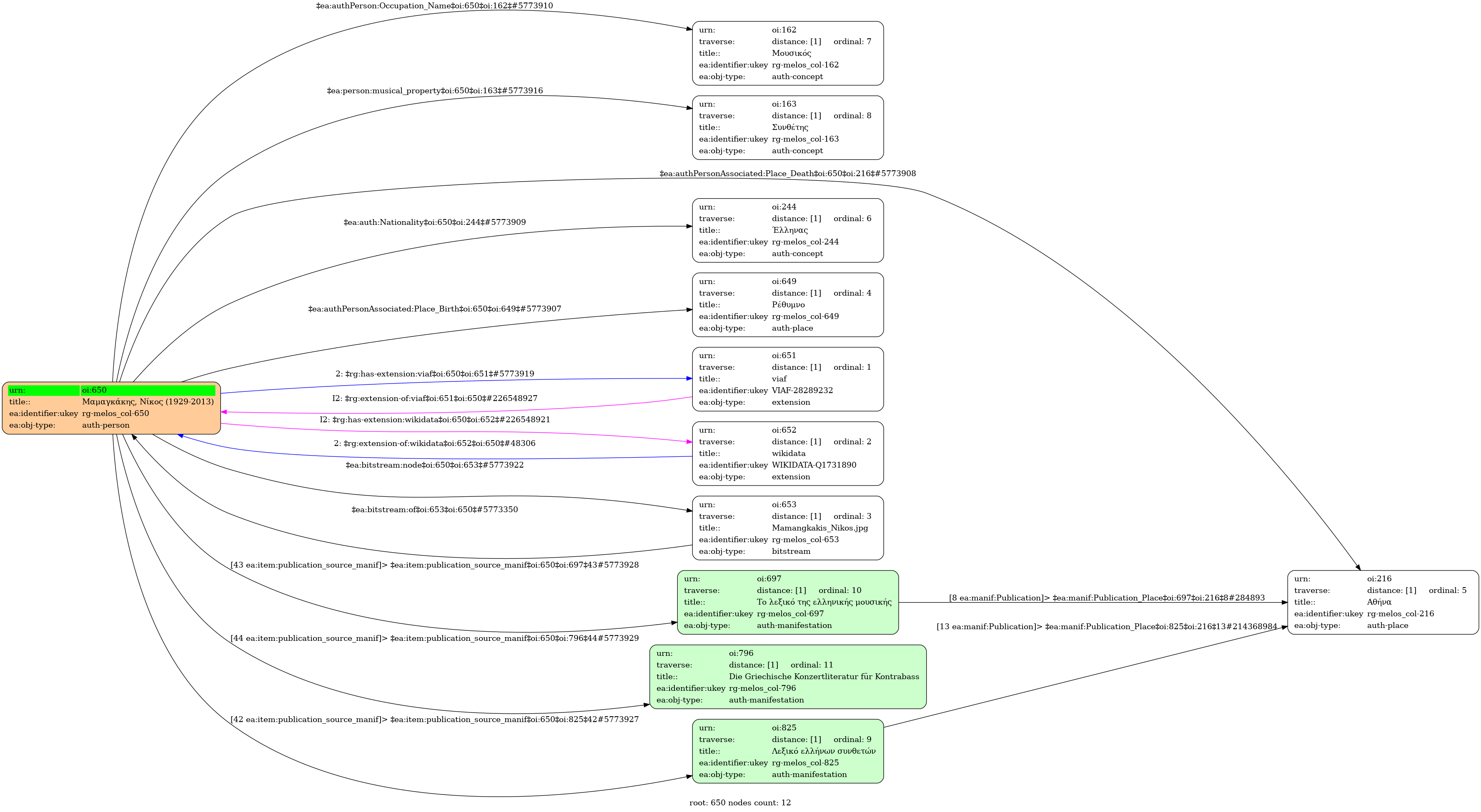
- 03 Μαρτίου 1929
- Ρέθυμνο
- 24 Ιουλίου 2013
- Αθήνα
- Έλληνας
- Μουσικός
- Συνθέτης
- Musicale | YouTube | Wikipedia
-
- Q1731890 ⟶ Nikos Mamangakis
-
- 621483 ⟶ Nikos Mamangakis
-
- 2840abb4-0278-4367-a093-daf166acaf9c ⟶ Νίκος Μαμαγκάκης
-
- 28289232 ( Personal ) ⟶ Mamankakēs, Nikos
- Λεξικό ελλήνων συνθετών : βιογραφικό, εργογραφικό - A'. - Αθήνα: Μουσικός Οίκος Φίλιππος Νάκας, 1995 , σελ.247-250 Το λεξικό της ελληνικής μουσικής : από τον Ορφέα έως σήμερα - Αθήνα: Εκδόσεις Γιαλλελής, 1998 , σελ.567-569 [τ.3ος] Die Griechische Konzertliteratur für Kontrabass - Vienna: Universität für Musik und darstellende Kunst Wien, 2002 , σελ.38-39, 61-62
- central
Wikipedia Import
- Νίκος Μαμαγκάκης (Ελληνική) | Nikos Mamangakis (Αγγλική)
- Greek composer (1929-2013) (Αγγλική)
- Νίκου Μαμαγκάκη (Ελληνική)
- Νίκος Μαμαγκάκης
- 03-03-1929
- 24-07-2013




