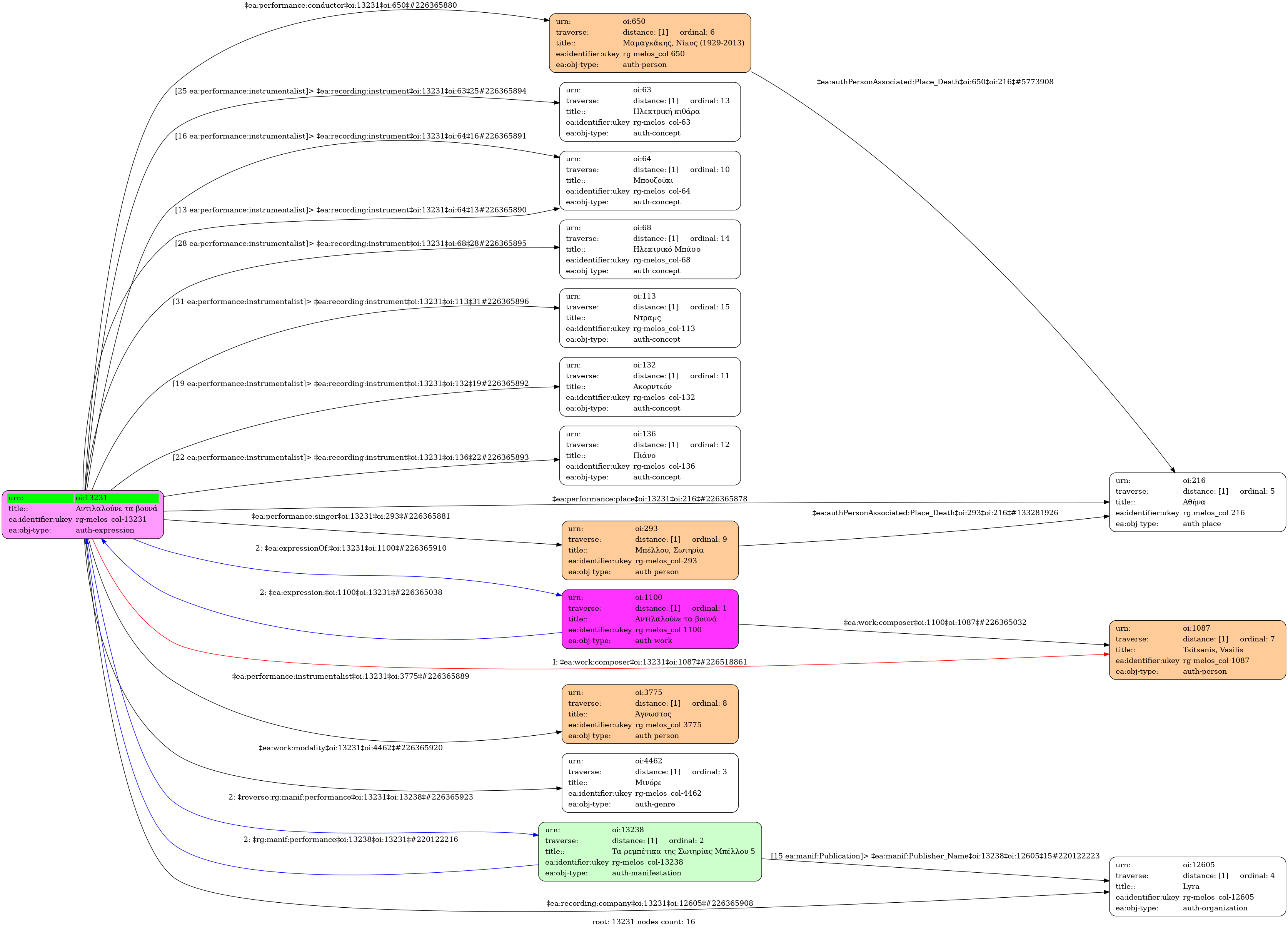
Αντιλαλούνε τα βουνά / Μπέλλου, Σωτηρία [1973]

  1. Έκφραση
  2. Ηχογράφηση
  3. Ελληνική
    • Studio
  4. 1973
  5. Μπέλλου, Σωτηρία (1921-1997)
  6. Άγνωστος [Μπουζούκι] | Άγνωστος [Μπουζούκι] | Άγνωστος [Ακορντεόν] | Άγνωστος [Πιάνο] | Άγνωστος [Ηλεκτρική κιθάρα] | Άγνωστος [Ηλεκτρικό Μπάσο] | Άγνωστος [Ντραμς]
    • Σι ελάσσονα
  7. Μινόρε
    • Όχι
    • 408/866/73
    • 3' 22''
    • Αντιλαλούνε τα βουνά σαν κλαίω εγώ τα δειλινά
      περνούν οι ώρες θλιβερές σ’ ένα παλιό ρολόι
      κι εγώ τους αναστεναγμούς τους παίζω κομπολόι
       
      Αντιλαλούνε τα βουνά σαν κλαίω εγώ τα δειλινά
       
      Εμπάφιασ’ απ’ τα ντέρτια μου κι απ’ τα πολλά σεκλέτια μου
      κουράγιο είχα στη ζωή μα τώρα που σε χάνω
      θα είναι προτιμότερο για μένα να πεθάνω
       
      Αντιλαλούνε τα βουνά σαν κλαίω εγώ τα δειλινά
       
      Μουγκρίζω απ’ τις λαβωματιές κι απ’ τις δικές σου μαχαιριές
      λαβωματιές με γέμισες και μ’ έφαγαν οι πόνοι
      και στη φωτιά που μ’ έριξες τίποτα δε με σώνει
       
      Αντιλαλούνε τα βουνά σαν κλαίω εγώ τα δειλινά
          • 9/8
          • Eighth note ~ 65
          • Ζεϊμπέκικος
      1. Πανεπιστήμιο Ιωαννίνων