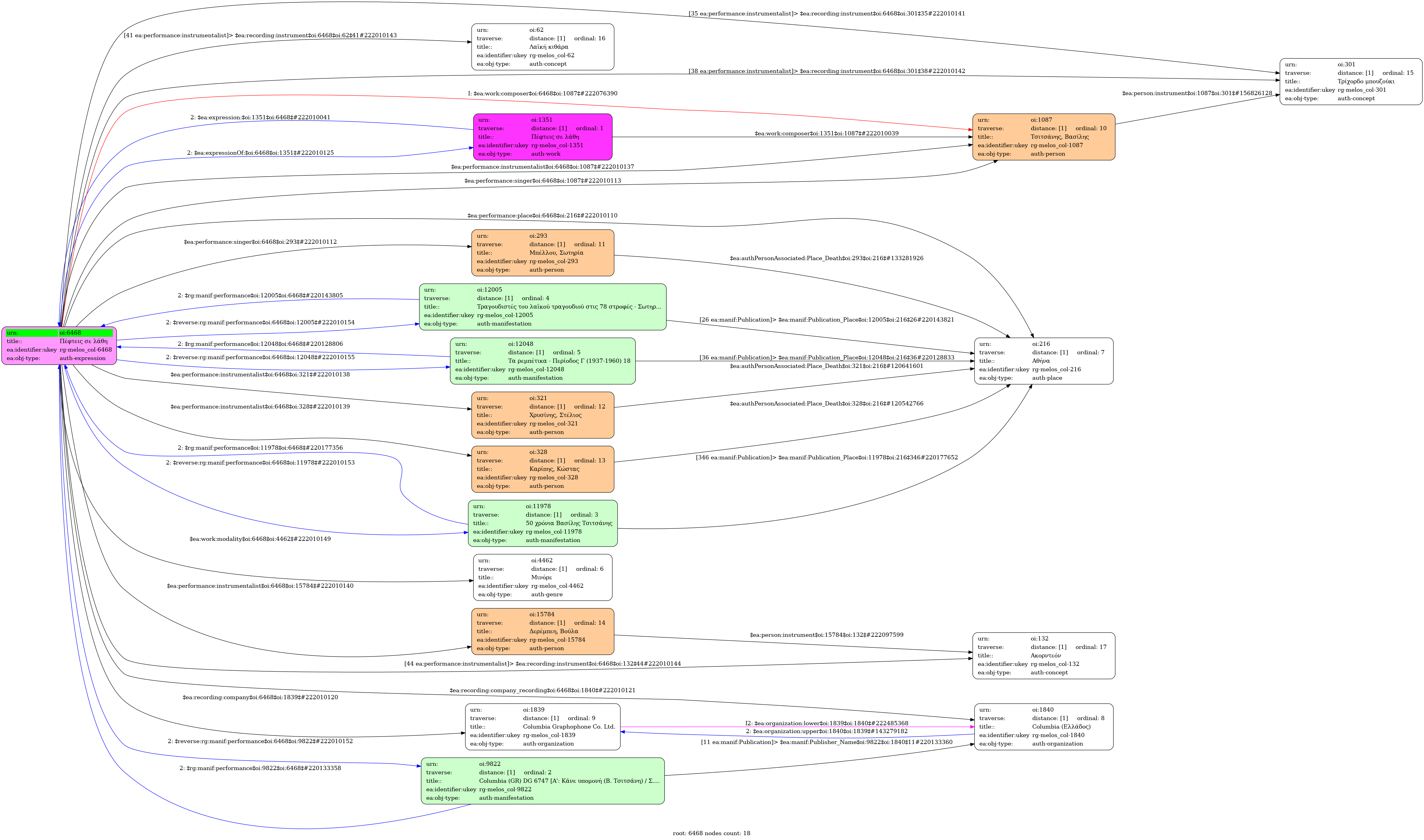
- Έκφραση
- Ηχογράφηση
- Ελληνική
-
- Studio
- 1948 [Οκτώβριος]
- Μπέλλου, Σωτηρία (1921-1997) [1η φωνή] | Τσιτσάνης, Βασίλης (1915-1984) [2η φωνή]
- Τσιτσάνης, Βασίλης (1915-1984) [Τρίχορδο μπουζούκι] | Χρυσίνης, Στέλιος (1916-1970) [Τρίχορδο μπουζούκι] | Καρίπης, Κώστας (1895?-1952?) [Λαϊκή κιθάρα] | Δερέμπεη, Βούλα [Ακορντεόν]
-
- Λα ελάσσονα
- Μινόρε
-
- Όχι
-
- CG 2459
-
- 444-19155
-
- 3' 22''
-
-
Πέφτεις σε λάθη τι έχεις πάθει και κάθε µέρα βρίζεις και γελάς
με πικραίνεις σαν ξένο µε κοιτάς και στο ρέµα µε τραβάς
∆εν είσαι κείνη που ‘χα γνωρίσει κι ήτανε σφάλµα να σε παντρευτώ
με προδίνεις και πρέπει να σε βρει τιµωρία σοβαρή
Έχεις αλλάξει και µ’ έχεις κάψει την προσβολή σου δε θα τη δεχτώ
δε σ’ αντέχω κυρά µου δε βαστώ και το δρόµο µου τραβώ
-
-
- 2/4
- Quarter note ~ 78
- Χασάπικος
- Πολίτικος (κυκλικής διάταξης)
-
- Πανεπιστήμιο Ιωαννίνων

