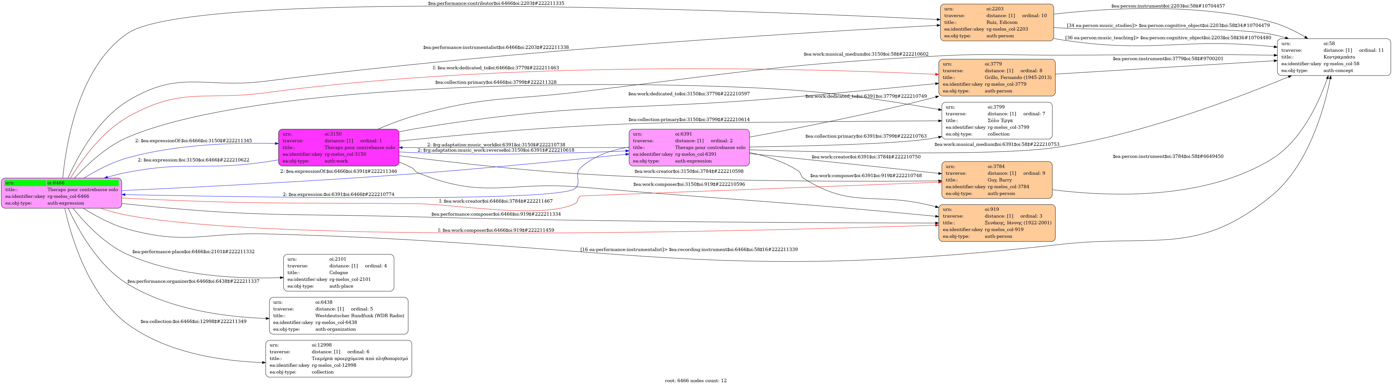
- Έκφραση
- Ηχογράφηση
-
- Ruiz, Edicson [Μουσικός]
- Σόλο Έργα
- Τεκμήρια προερχόμενα από πληθοπορισμό
-
- Live
- 21 Δεκεμβρίου 2021
- Ruiz, Edicson [Κοντραμπάσο]
-
- Μι-Λα-ρε-σολ
-
- 15':53''
- Edicson Ruiz plays LIVE for WDR Radio in Cologne on December 21st of 2021
- Πανεπιστήμιο Μακεδονίας



